2023湖北部分市州高三年级联合调研考试将于2023年1月9日开考,考试结束后本文将更新2023湖北部分市州高三年级联合调研考试生物答案及试卷,下文为小编搜集整理的2023湖北高三元月调考生物试题及参考答案,供大家参考。
1月开始,湖北各市将陆续进行高三大型模拟考试,而2023湖北高三元月调考作为多市州联考,大家一定要重视起来!湖北高三元月调考考试在形式和题量上接近高考,又充分考虑到新教材的特点,在很大程度上是对前一段复习内容的检测,通过模拟考试,学生在学习中的弱点和不足以及自己复习的漏洞清楚地表现出来,从而得到及时补救。同时同学们可以继续把错题整理出来,经常翻翻看看,从而有效地防止“一错再错”的现象。
2023湖北高三元月调考其他科目试题及参考答案汇总:https://www.gk100.com/read_276056162.htm(点击/复制搜索链接即可查看)
一、2023湖北高三元月调考生物试卷








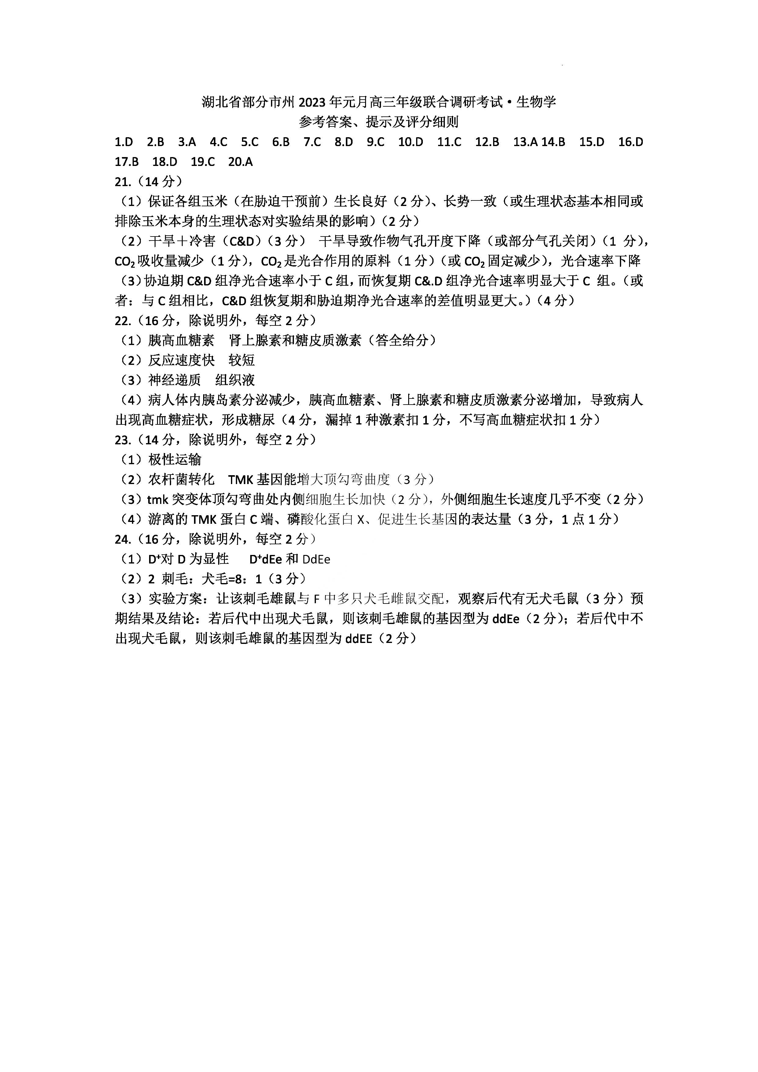
二、2023湖北高三元月调考生物参考答案
