2022届2022届高三八省(市)学业质量评价联考将于2021-12-27开考,本文将在考试结束后,第一时间公布试题答案,各位同学可以持续关注本文。
2022届高三八省(市)学业质量评价联考(T8联考)——语文


2022届高三八省(市)学业质量评价联考(T8联考)——数学








2022届高三八省(市)学业质量评价联考(T8联考)——英语


2022届高三八省(市)学业质量评价联考(T8联考)——物理
2022届高三八省(市)学业质量评价联考(T8联考)——化学
以下是本次考试的具体时间安排事宜:

T8联考,2021年也有安排,是在八省联考前由新高考省市的八所重点中学组织的一场跨校联考,试题含金量极高,值得参考。
T8联考学校有:南京师大附中(江苏)、福州一中(福建)、石家庄二中(河北)、东北育才中学(辽宁)、华中师大一附中(湖北)、湖南师大附中(湖南)、广东实验中学(广东)、西南大学附中(重庆)。
本次T8联考仅各省的1所代表性的省重点中学参加,命题方也是这些学校协商出题,试卷质量可想而知。
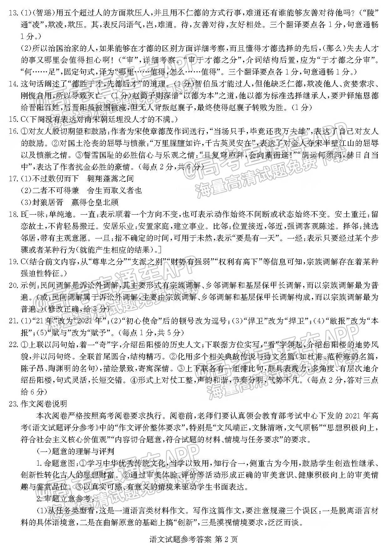
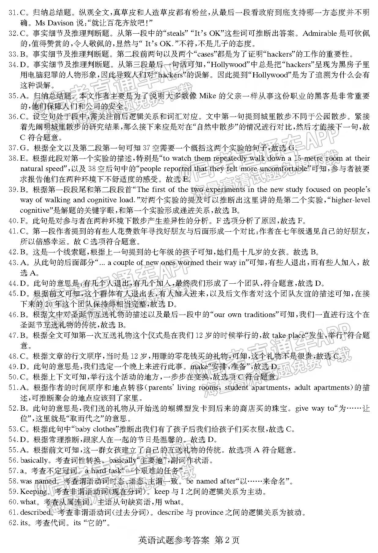
但这并不代表其他学校的考生,一定不会参加本次考试,就算真不参加,也推荐大家做一下这份高质量试卷,感受一下"尖子生套题”的难度,这种打大boss攒经验升级的好机会可不是每个月都有!
