北京大学强基计划招生专业一共有9个,包括物理学类、化学类、力学类等。2024年北京大学强基计划入围分数线598分到803分不等,上海最低598分入围、海南803分入围,更多如下文所示。

一、北京大学强基计划专业名单
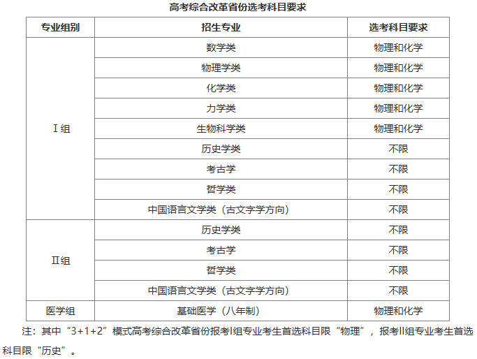
学校强基计划招生专业为物理学类、化学类、力学类、生物科学类、历史学类、考古学、哲学类、中国语言文学类(古文字学方向)、基础医学(八年制)。
物理学类:以探索物质基本结构、相互作用及运动规律为核心,涵盖理论研究与应用技术的基础学科。
化学类:研究物质的组成、结构、性质及变化规律,涉及从分子层面到宏观应用的科学领域。
力学类:通过数学建模与实验分析,研究物体在力作用下的运动、变形及能量传递,是工程科学与自然科学的重要基础。
生物科学类:聚焦生命现象的本质、发生机制及演化规律,包括分子生物、生态、遗传等多维度研究的学科。
历史学类:以文献、史料为基础,研究人类社会过去的政治、经济、文化等活动及其发展规律,兼具人文性与思辨性。
考古学:通过发掘和分析古代遗迹、遗物(如遗址、文物、人类遗存),还原与解读早期人类社会历史的学科。
哲学类:以理性思辨探究世界本质、人类认知、道德价值等终极问题,培养逻辑分析与批判性思维的基础学科。
中国语言文学类(古文字学方向):专注于甲骨文、金文、简帛文字等古代汉语文字的考释、解读及文化内涵研究,传承中华文明的核心载体。
基础医学(八年制):系统学习人体结构、病理机制等医学基础理论,兼具临床素养与科研能力的医学核心学科。
各专业招生科类及选考科目要求如下:

2025年北京大学强基计划专业目录以最新招生简章为准,招生简章查询网址:
https://bm.chsi.com.cn/jcxkzs/sch/10001
二、北京大学强基计划入围分数线
1、各省最低分
北京大学2024年强基计划各省最低入围分数线及对应专业官网未公布,需登录北京大学2024年强基计划信息平台查询。根据自主选拔在线公布的数据,整理北京大学2024年强基计划各省最低入围分数线汇总:
重庆:684分
浙江:686分
云南:680分
新疆:636分
四川:684分
上海:598分
山西:677分
山东:662分
辽宁:684分
江西:665分
江苏:656分
湖南:675分
湖北:676分
黑龙江:689分
河南:688分
河北:671分
海南:803分
贵州:684分
甘肃:674分
北京:665分
安徽:689分

