2023年安徽等地华大新高考联盟高三3月联考将于3月28日开考,在本文圆梦志愿小编整理了2023华大新高考联盟高三3月联考各科试卷及答案,包括语文、数学、英语、文综、理综等全科学科的试题及参考答案,供参考,请大家持续关注本文或高考100网站。
2023华大新高考联盟高三3月联考参考的城市有山西、安徽、黑龙江、吉林等地,因此是一场比较大型的考试,对于考生来说非常重要,请大家认真备考。
一、2023山西、安徽、黑龙吉林等地华大新高考联盟高三3月联考语文试卷及答案











二、2023山西、安徽、黑龙吉林等地华大新高考联盟高三3月联考文科、理科数学试卷及答案











三、2023山西、安徽、黑龙吉林等地华大新高考联盟高三3月联考英语试卷及答案
目前考试还未开考,请大家持续关注,本文将在考后更新。
四、2023山西、安徽、黑龙吉林等地华大新高考联盟高三3月联考文综试卷及答案
目前考试还未开考,请大家持续关注,本文将在考后更新。
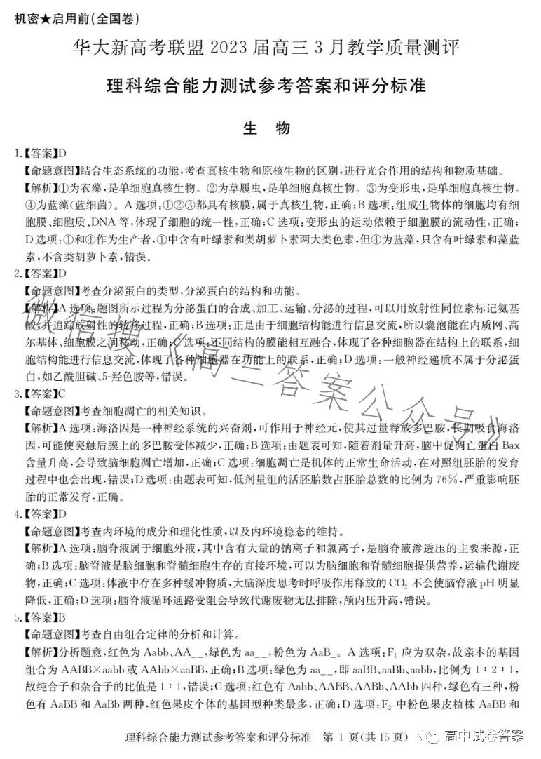
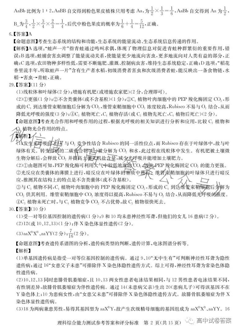
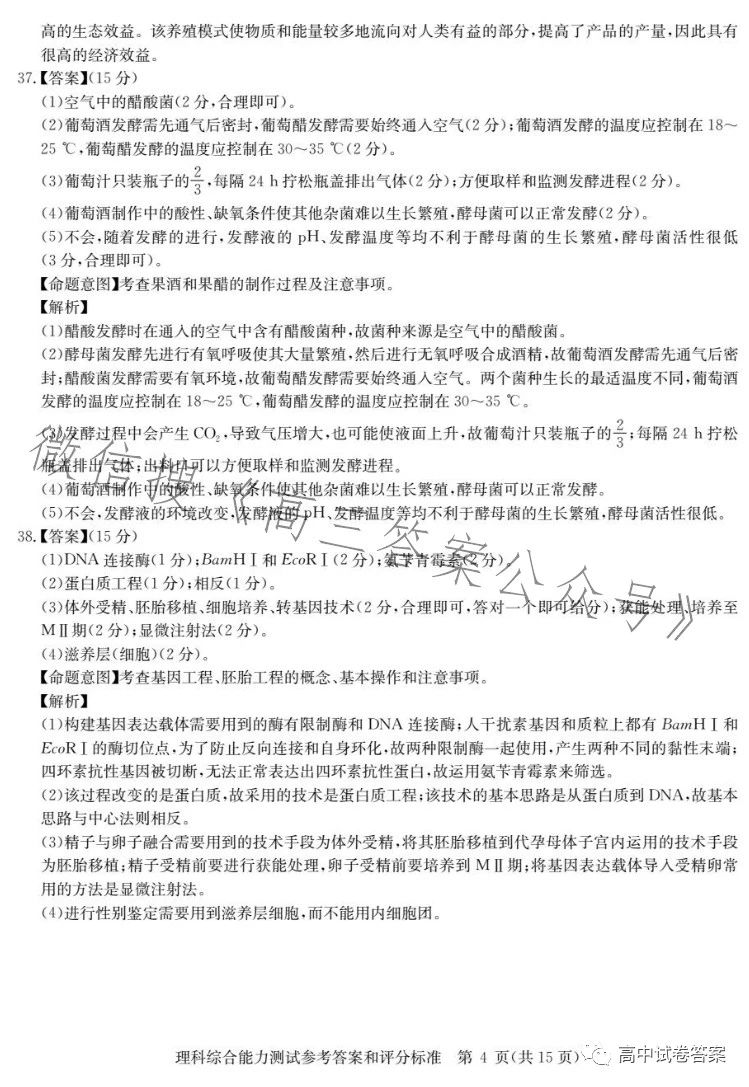
五、2023山西、安徽、黑龙吉林等地华大新高考联盟高三3月联考理综试卷及答案















六、2023华大新高考联盟高三3月联考老高考老教材地区各科试卷及答案
https://www.gk100.com/read_2537494581.htm(点击或复制链接即可查看)