2023九师联盟2月联考将于2023年2月23日开始考试,本文将在考试结束后,更新2023九师联盟2月联考各科答案及试卷,含2023九师联盟2月联考语文、数学、英语、物理、化学、生物、政治、历史、地理等科目试题及参考答案。
新年伊始,全国各省市将陆续进行高三大型模拟考试,而2023九师联盟高三2月联考考作为大型联考,大家一定要重视起来!九师联盟2月联考考试在形式和题量上接近高考,又充分考虑到新教材的特点,在很大程度上是对前一段复习内容的检测,通过模拟考试,学生在学习中的弱点和不足以及自己复习的漏洞清楚地表现出来,从而得到及时补救。同时同学们可以继续把错题整理出来,经常翻翻看看,从而有效地防止“一错再错”的现象。
以下为九师联盟2023届2月联考各科试卷及参考答案汇总:
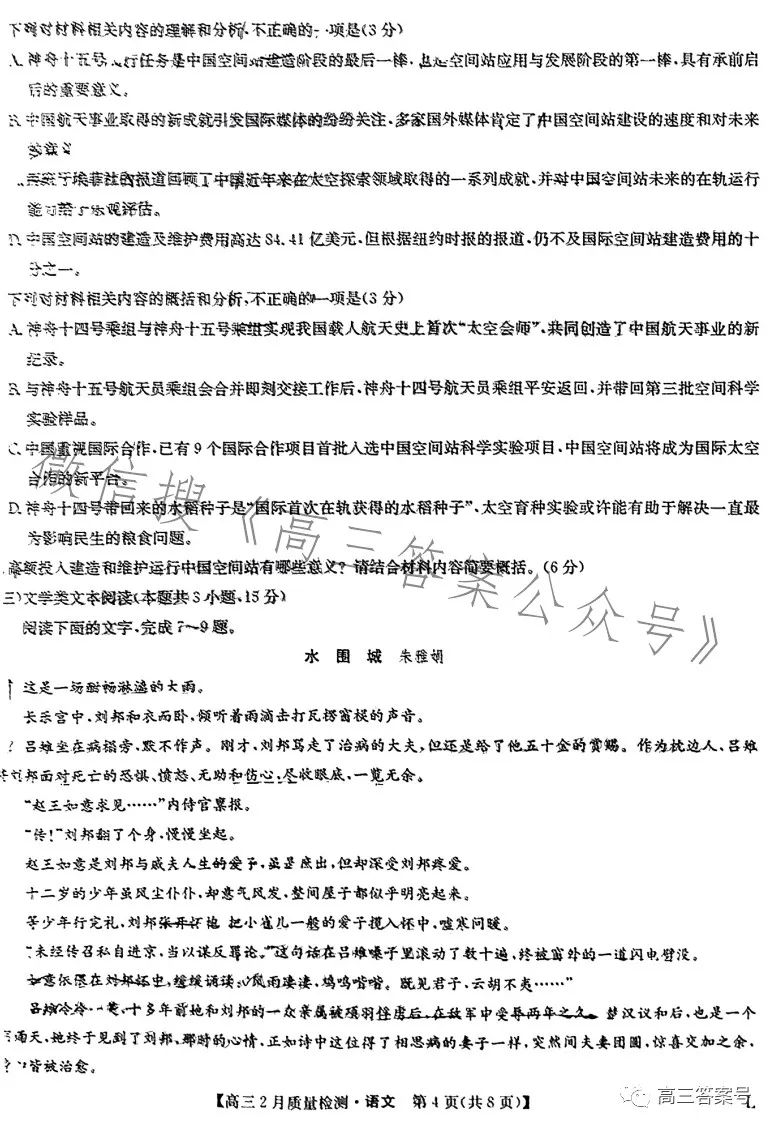
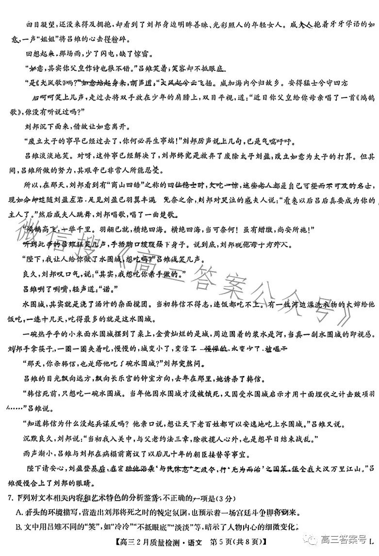
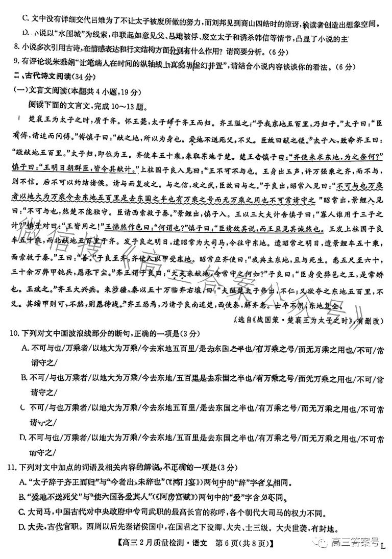
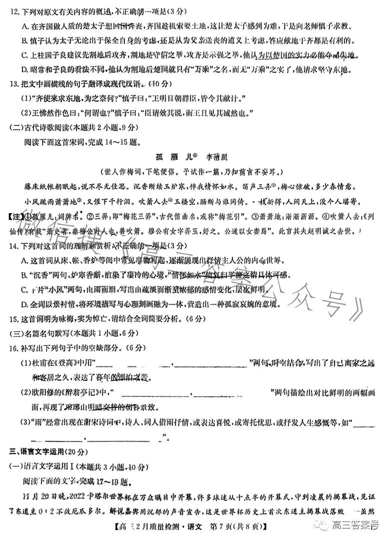
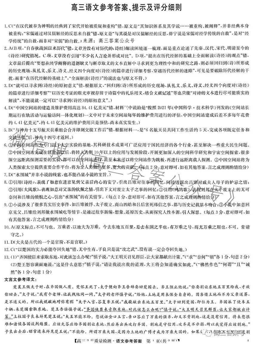
一、2023九师联盟高三2月联考语文试卷及答案解析










二、2023九师联盟高三2月联考文科数学试卷及答案解析








三、2023九师联盟高三2月联考理科数学试卷及答案解析










四、2023九师联盟高三2月联考英语试卷及答案解析












五、2023九师联盟高三2月联考理综试卷及答案解析











六、2023九师联盟高三2月联考文综试卷及答案解析




同时圆梦志愿还可以通过大数据分析及云计算处理,为我们科学评估所有能上的大学以及被录取的概率,方便我们后续志愿填报选择学校参考!