2026年强基计划高校包括中国人民大学、南开大学、天津大学等39所985院校,其中北京理工大学招生专业为数学与应用数学、应用物理学、化学、工程力学、智能无人系统技术等,选科要求均为物理+化学。
本期我们将带来2026年强基计划招生高校名单以及招生专业,并附上39所院校的招生简章,以供查阅。
一、2026强基计划招生高校名单
强基计划强调基础学科拔尖人才的培养,各校会根据考生和专业情况单独设置培养模式(大部分院校会鼓励学生本硕博连读),因此院校的资源实力很重要。
2026年的招生院校依旧是39所985大学,它们投放的优势基础学科相关专业实力不可小觑,非常值得有相关意向的考生报考。
下面的具体的院校名单:
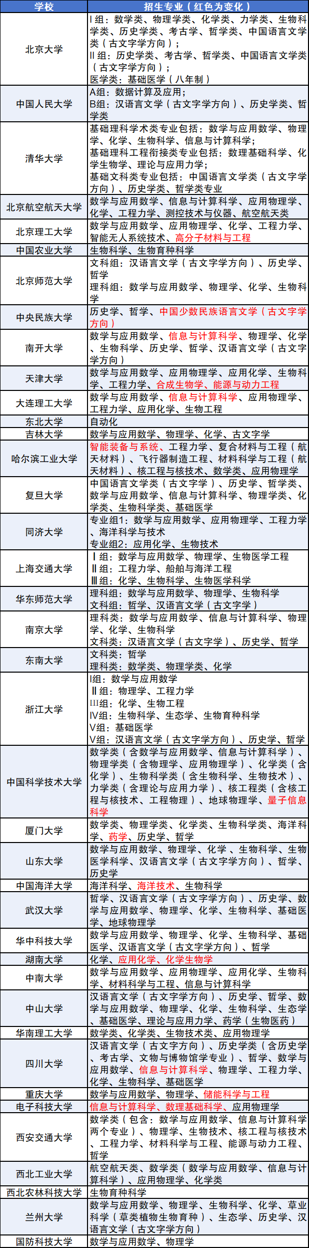
二、2026强基计划高校招生专业
不同院校的招生专业是不一样的,正如上文所言,各大院校会重点投放优势基础学科专业,因此考生不必担心自己选择的专业资源不好或者学科实力不好。
小编列举了部分强基高校招生专业和选科信息(以下根据2025年招生信息整理,仅供参考,2026年招生专业待更新):
1、大连理工大学
招生专业:数学与应用数学、信息与计算科学、应用物理学、工程力学、应用化学、生物工程
选科要求:物理+化学
2、北京航空航天大学
招生专业:数学与应用数学、信息与计算科学、应用物理学、化学、工程力学、测控技术与仪器、航空航天类
选科要求:物理+化学
3、北京理工大学
招生专业:数学与应用数学、应用物理学、化学、工程力学、智能无人系统技术、高分子材料与工程
选科要求:物理+化学
4、中国农业大学
招生专业:生物科学、生物育种科学
选科要求:物理+化学
5、华南理工大学
招生专业:数学类、化学类、生物技术、应用物理学
选科要求:物理+化学
更多强基高校招生专业可在下表中查询:

三、2026强基计划高校招生简章
各校的2026年强基计划招生简章预计在4月份左右公布,目前可以先参考2025年招生简章信息,待官方最新一年招生简章出炉后,本文会同步更新:
1、北京航空航天大学
2025强基计划报名时间:2025年4月21日至5月9日
2025强基计划招生简章及报名入口:
https://bm.chsi.com.cn/jcxkzs/sch/10006
2、大连理工大学
2025强基计划报名时间:2025年4月19日至5月10日
2025强基计划招生简章及报名入口:
https://bm.chsi.com.cn/jcxkzs/sch/10141
3、中国农业大学
2025强基计划报名时间:2025年4月20日至5月10日
2025强基计划招生简章及报名入口:
https://bm.chsi.com.cn/jcxkzs/sch/10019
4、北京理工大学
2025强基计划报名时间:2025年4月18日至5月10日
2025强基计划招生简章及报名入口:
https://bm.chsi.com.cn/jcxkzs/sch/10007
5、华南理工大学
2025强基计划报名时间:2025年4月19日至5月10日
2025强基计划招生简章及报名入口:
https://bm.chsi.com.cn/jcxkzs/sch/10561
6、华东师范大学
2025强基计划报名时间:2025年4月18日至5月7日12时
2025强基计划招生简章及报名入口:
https://bm.chsi.com.cn/jcxkzs/sch/10269
7、东北大学
2025强基计划报名时间:2025年4月17日至5月10日
2025强基计划招生简章及报名入口:
https://bm.chsi.com.cn/jcxkzs/sch/10145
8、中国海洋大学
2025强基计划报名时间:2025年4月21日至5月10日
2025强基计划招生简章及报名入口:
https://bm.chsi.com.cn/jcxkzs/sch/10423
9、武汉大学
2025强基计划报名时间:2025年4月18日至5月7日
2025强基计划招生简章及报名入口:
https://bm.chsi.com.cn/jcxkzs/sch/10486
10、中国人民大学
2025强基计划报名时间:2025年4月17日至5月10日
2025强基计划招生简章及报名入口:
https://mp.weixin.qq.com/s/_-i_ZMneKmLlsBpscjI9Cg
https://bm.chsi.com.cn/jcxkzs/sch/10002
11、兰州大学
2025强基计划报名时间:2025年4月18日至5月10日
2025强基计划招生简章及报名入口:
https://bm.chsi.com.cn/jcxkzs/sch/10730
12、华中科技大学
2025强基计划报名时间:2025年4月21日9:00-5月10日12:00
2025强基计划招生简章及报名入口:
https://bm.chsi.com.cn/jcxkzs/sch/10487
13、山东大学
2025强基计划报名时间:2025年4月21日至5月10日
2025强基计划招生简章及报名入口:
https://bm.chsi.com.cn/jcxkzs/sch/10422
14、天津大学
2025强基计划报名时间:2025年4月19日至5月10日
2025强基计划招生简章及报名入口:
https://bm.chsi.com.cn/jcxkzs/sch/10056
15、四川大学
2025强基计划报名时间:2025年4月21日至5月8日
2025强基计划招生简章及报名入口:
https://bm.chsi.com.cn/jcxkzs/sch/10610
16、重庆大学
2025强基计划报名时间:2025年4月18日至5月11日
2025强基计划招生简章及报名入口:
https://bm.chsi.com.cn/jcxkzs/sch/10611
17、北京师范大学
2025强基计划报名时间:2025年4月18至30日
2025强基计划招生简章及报名入口:
https://bm.chsi.com.cn/jcxkzs/sch/10027
18、电子科技大学
2025强基计划报名时间:2025年4月21日至5月10日
2025强基计划招生简章及报名入口:
https://bm.chsi.com.cn/jcxkzs/sch/10614
19、中南大学
2025强基计划报名时间:2025年4月19日至5月10日
2025强基计划招生简章及报名入口:
https://bm.chsi.com.cn/jcxkzs/sch/10533
20、湖南大学
2025强基计划报名时间:2025年4月18日至5月10日
2025强基计划招生简章及报名入口:
https://bm.chsi.com.cn/jcxkzs/sch/10532
21、西北农林科技大学
2025强基计划报名时间:2025年4月20日至5月10日
2025强基计划招生简章及报名入口:
https://bm.chsi.com.cn/jcxkzs/sch/10712
22、厦门大学
2025强基计划报名时间:2025年4月21日至5月10日
2025强基计划招生简章及报名入口:
https://bm.chsi.com.cn/jcxkzs/sch/10384
23、中山大学
2025强基计划报名时间:2025年4月21日至5月10日
2025强基计划招生简章及报名入口:
https://bm.chsi.com.cn/jcxkzs/sch/10558
24、国防科技大学
2025强基计划报名时间:2025年4月19日至5月9日
2025强基计划招生简章及报名入口:
https://bm.chsi.com.cn/jcxkzs/sch/91002
25、东南大学
2025强基计划报名时间:2025年4月21日至5月10日
2025强基计划招生简章及报名入口:
https://bm.chsi.com.cn/jcxkzs/sch/10286
26、西北工业大学
2025强基计划报名时间:2025年4月21日至5月10日
2025强基计划招生简章及报名入口:
https://bm.chsi.com.cn/jcxkzs/sch/10699
27、南开大学
2025强基计划报名时间:第一类4月20日10:00-5月10日18:00;第二类4月20日10:00-5月9日18:00
2025强基计划招生简章及报名入口:
https://bm.chsi.com.cn/jcxkzs/sch/10055
28、中央民族大学
2025强基计划报名时间:2025年4月22日-5月8日
2025强基计划招生简章及报名入口:
https://bm.chsi.com.cn/jcxkzs/sch/10052
29、哈尔滨工业大学
2025强基计划报名时间:第一类2025年4月21日至5月10日;第二类2025年4月21日至4月30日
2025强基计划招生简章及报名入口:
https://bm.chsi.com.cn/jcxkzs/sch/10213
30、西安交通大学
2025强基计划报名时间:2025年4月21日-5月10日
2025强基计划招生简章及报名入口:
https://bm.chsi.com.cn/jcxkzs/sch/10698
31、复旦大学
2025强基计划报名时间:A类2025年4月21日至5月10日;B类2025年4月21日至5月6日
2025强基计划招生简章及报名入口:
https://bm.chsi.com.cn/jcxkzs/sch/10246
32、中国科学技术大学
2025强基计划报名时间:第一类2025年4月22日至5月10日;第二类2025年4月22日至5月7日8时
2025强基计划招生简章及报名入口:
https://bm.chsi.com.cn/jcxkzs/sch/10358
33、南京大学
2025强基计划报名时间:第一类2025年4月23日至5月10日;第二类2025年4月23日至5月7日
2025强基计划招生简章及报名入口:
https://bm.chsi.com.cn/jcxkzs/sch/10284
34、同济大学
2025强基计划报名时间:第一类2025年4月22日至5月10日;第二类2025年4月22日至5月8日
2025强基计划招生简章及报名入口:
https://bm.chsi.com.cn/jcxkzs/sch/10247
35、上海交通大学
2025强基计划报名时间:第一类2025年4月22日至5月10日24时;第二类2025年4月22日至5月7日24日
2025强基计划招生简章及报名入口:
https://bm.chsi.com.cn/jcxkzs/sch/10248
36、浙江大学
2025强基计划报名时间:第一类2025年4月22日至5月10日24:00;第二类2025年4月22日至5月7日24:00
2025强基计划招生简章及报名入口:
https://bm.chsi.com.cn/jcxkzs/sch/10335
37、北京大学
2025强基计划报名时间:2025年4月23日-5月10日
2025强基计划招生简章及报名入口:
https://bm.chsi.com.cn/jcxkzs/sch/10001
38、清华大学
2025强基计划报名时间:2025年4月23日-5月10日
2025强基计划招生简章及报名入口:
https://bm.chsi.com.cn/jcxkzs/sch/10002
39、吉林大学
2025强基计划报名时间:2025年4月25日0点至5月11日0点
2025强基计划招生简章及报名入口:


