2026届成都二诊于2026年3月23日开考,此次考试参考价值极大,也是四川2026届高三考生少有的大型模拟考试机会,相邻地区也会直接使用该试卷。为方便考生核对答案,本文将整理汇总2026成都二诊语文、数学、英语、物理、化学、生物、历史、地理、政治九科试题及参考答案,快来看看吧!

2026届成都二诊各科试题及答案解析
2026届成都二诊安排在2026年3月23日-25日,持续3天,考试科目包含语数外、物化生、政地历九科。除主科外,各科类考生需根据自己的选考科目在规定时间内参考,请合理安排考试时间。
本次考试的各科考试范围可查看:2026成都二诊时间及考试范围!附历年分数线
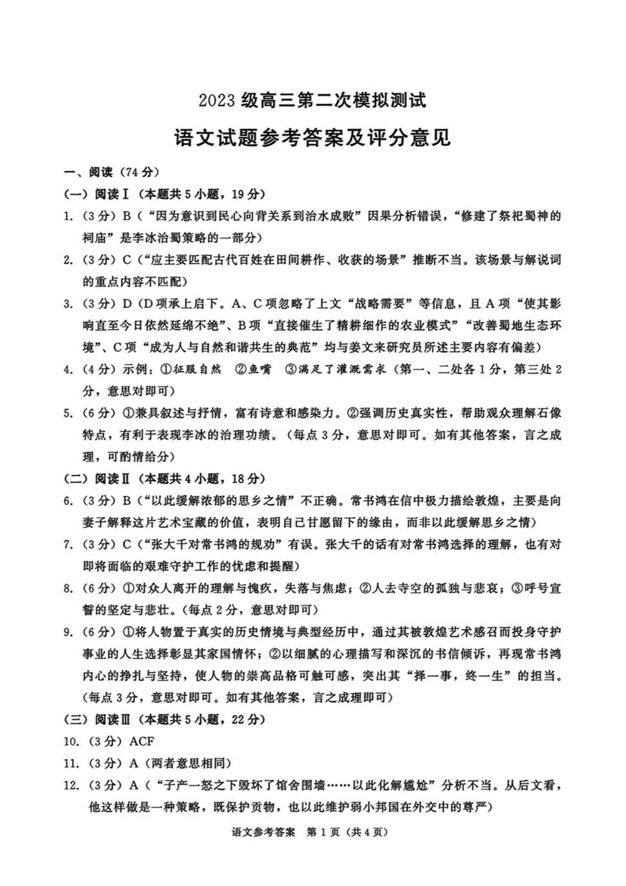
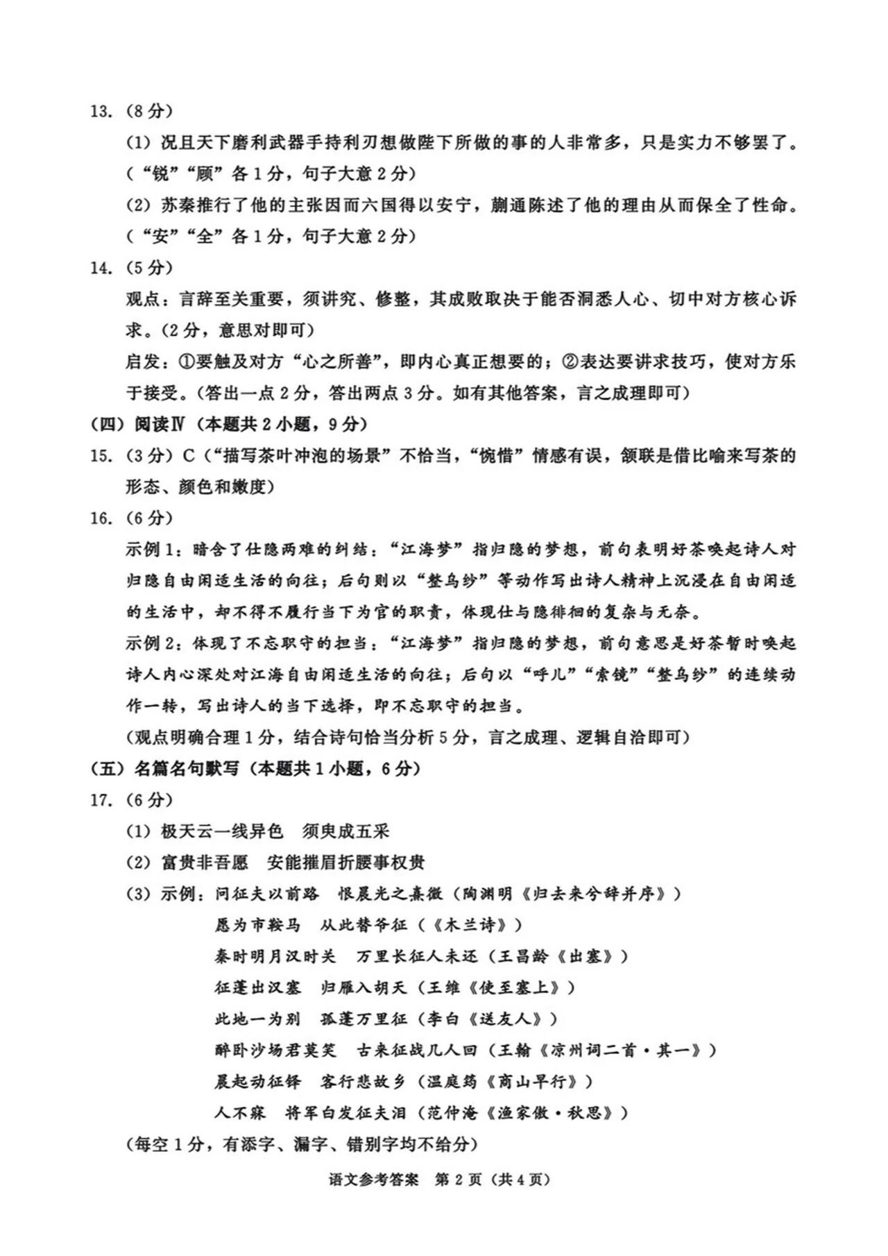
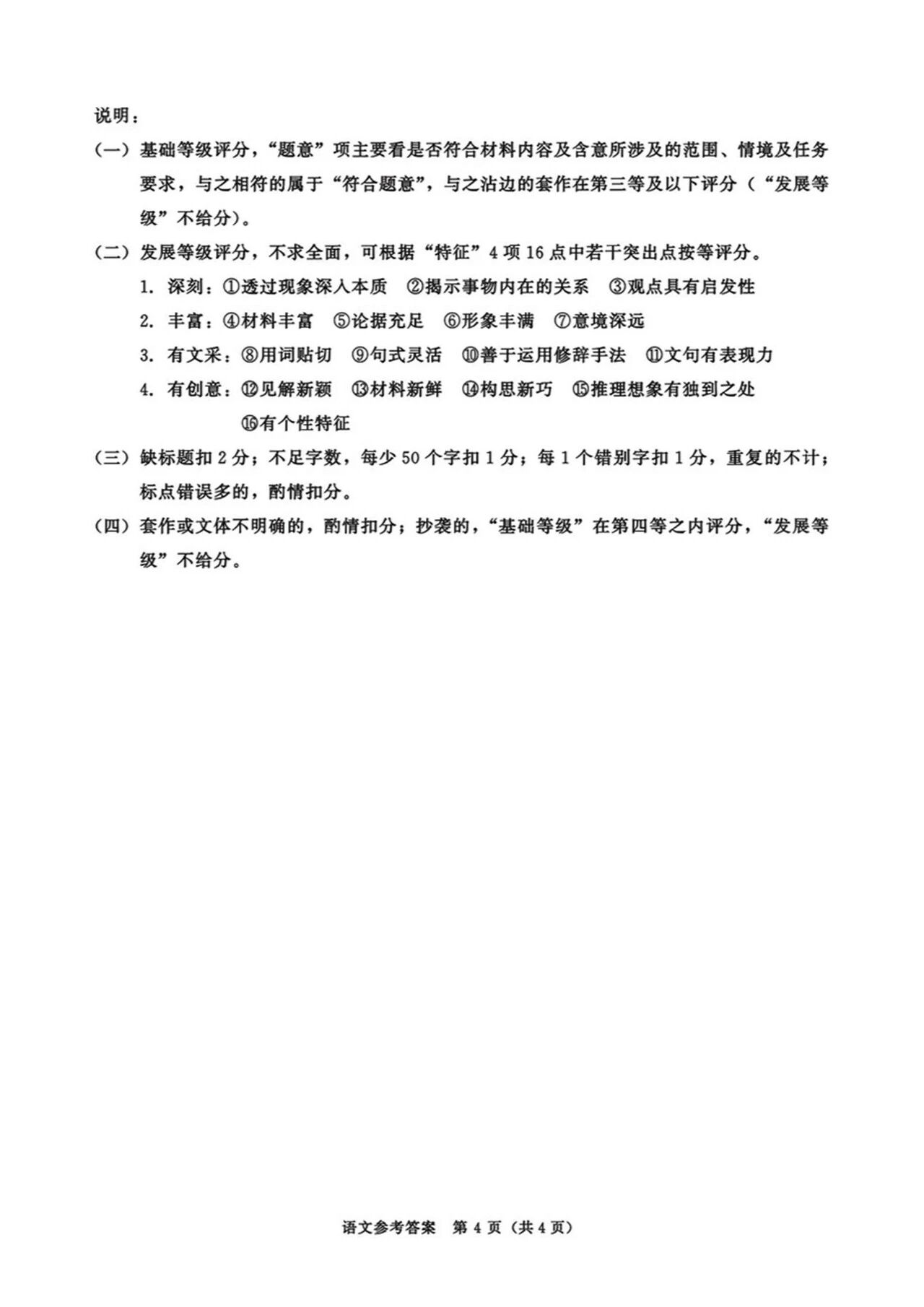
1、2026成都二诊语文试题及参考答案
语文考试时间:3月23日9:00-11:30
语文试卷及答案已更新:














2、2026成都二诊数学试题及参考答案
数学考试时间:3月23日15:00-17:00
数学试卷及答案已经更新:









3、2026成都二诊英语试题及参考答案
英语考试时间:3月24日15:00-17:00
英语试卷及答案已更新:











4、2026成都二诊物理试题及参考答案
物理考试时间:3月24日9:00-10:15
物理试卷及答案已更新:





5、2026成都二诊历史试题及参考答案
历史考试时间:3月24日9:00-10:15
历史试卷及答案已更新:





6、2026成都二诊化学试题及参考答案
化学考试时间:3月25日8:30-9:45
化学试卷及答案已更新:










7、2026成都二诊地理试题及参考答案
地理考试时间:3月25日11:00-12:15
地理试卷及答案已更新:







8、2026成都二诊政治试题及参考答案
政治考试时间:3月25日14:30-15:45
政治试卷及答案已经出炉:







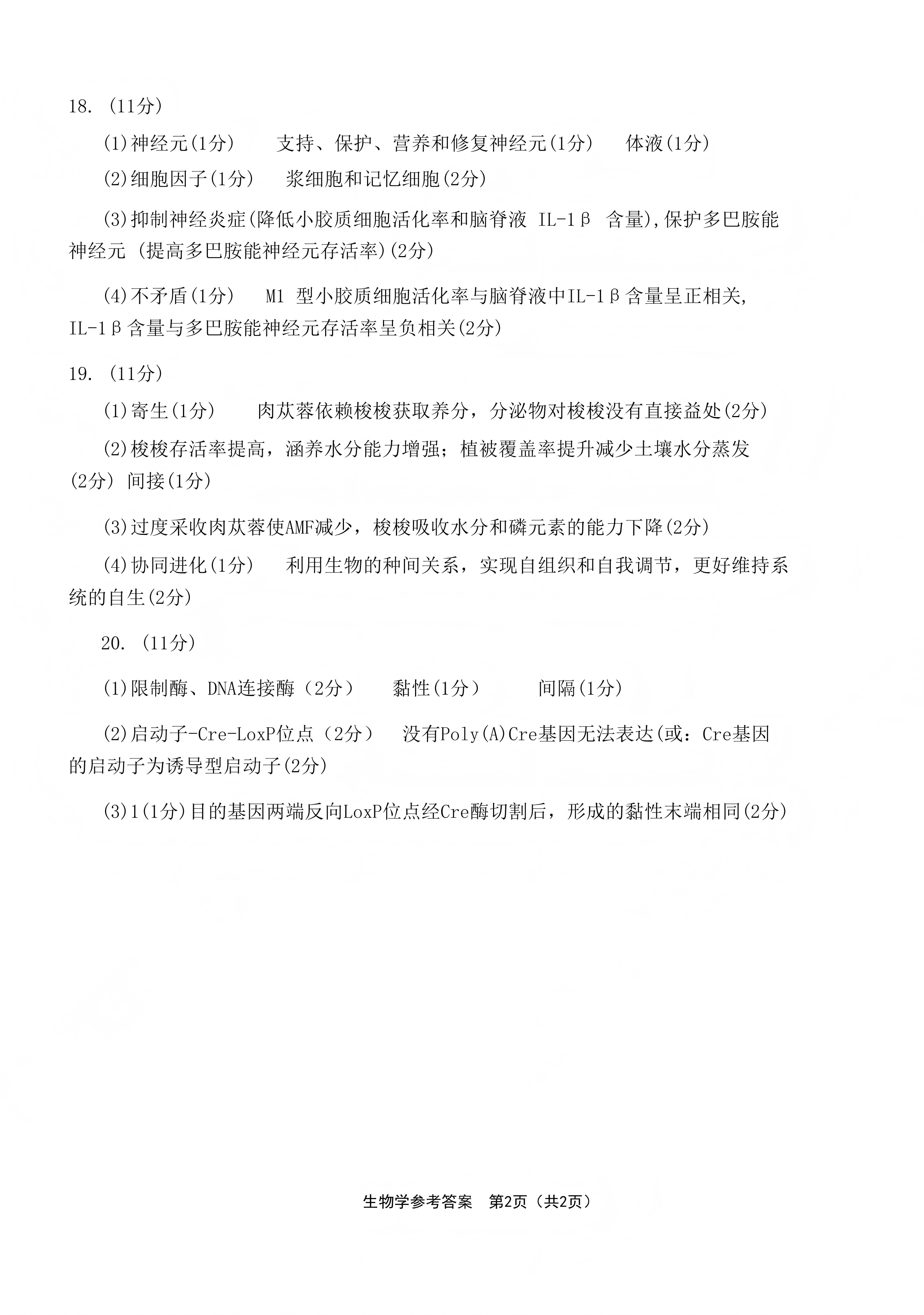
9、2026成都二诊生物试题及参考答案
生物考试时间:3月25日17:00-18:15
生物试卷及答案已经出炉:









