2026年深圳一模在3月4日-6日进行,这也是深圳乃至广东考生比较重要的第一次模拟考试,考试科目为新高考9门科目,本文就整理出2026深圳一模语文、数学、英语、历史、物理等9科的答案及试卷汇总。
一、2026深圳一模考试时间
2026年深圳一模考试时间为3月4日-6日3天,具体各科目的考试时间如下:
1、3月4日
语文:9:00-11:30
数学:15:00-17:00
2、3月5日
物理/历史:9:00-10:15
外语:15:00-17:00
3、3月6日
化学:8:30-9:45
地理:11:00-12:15
思想政治:14:30-15:45
生物学:17:00-18:15
二、2026深圳一模试卷及答案
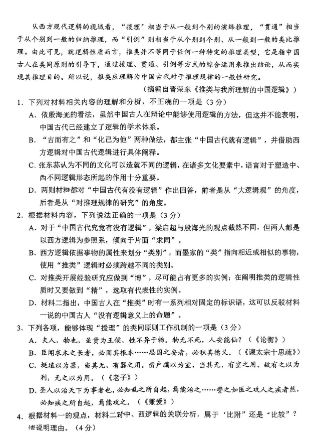
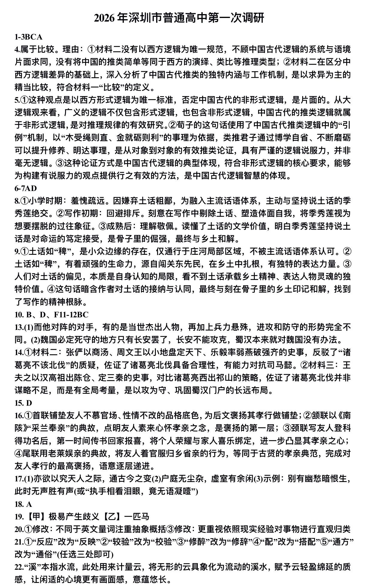
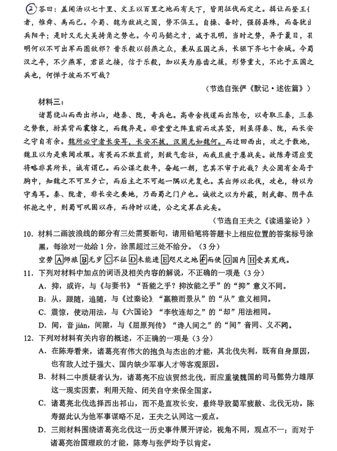
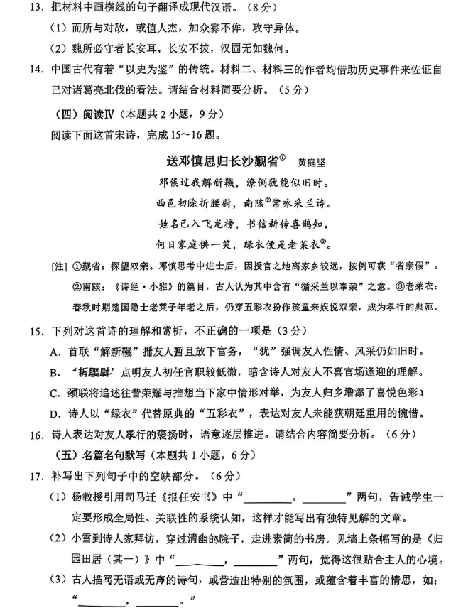
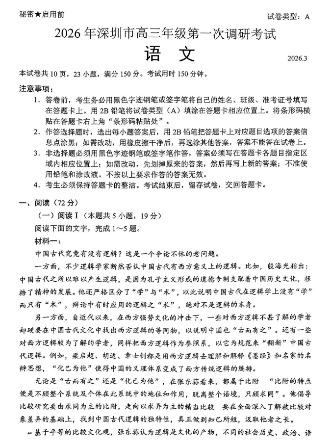
1、2026深圳一模语文答案及试卷
语文科目考试时间为3月4日9:00-11:30,目前最新的语文试卷及答案公布如下:
2、2026深圳一模数学答案及试卷
数学科目考试时间为3月4日15:00-17:00,目前最新的数学试卷及答案已经出炉:
3、2026深圳一模英语答案及试卷
英语科目考试时间为3月5日15:00-17:00,目前最新的英语试卷及答案已经公布:
4、2026深圳一模物理答案及试卷
物理科目考试时间为3月5日9:00-10:15,目前最新的物理试题及答案已经出炉:
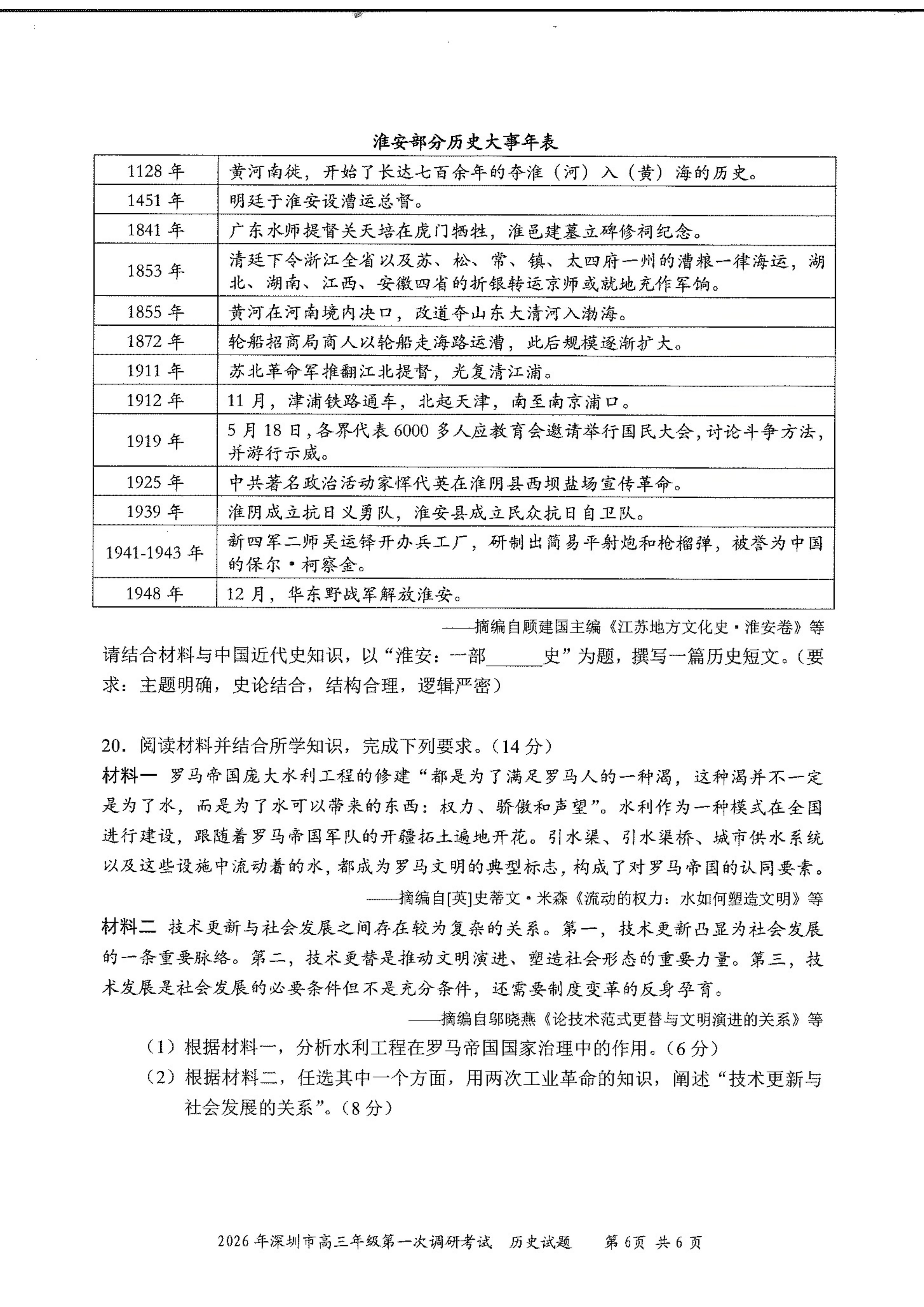
5、2026深圳一模历史答案及试卷
历史科目考试时间为3月5日9:00-10:15,目前最新的历史试卷及答案已经出炉:
6、2026深圳一模化学答案及试卷
化学科目考试时间为3月6日8:30-9:45,目前最新的化学试卷及答案公布如下:
7、2026深圳一模生物答案及试卷
生物科目考试时间为3月6日17:00-18:15,目前最新的生物试卷及答案已经更新:











8、2026深圳一模政治答案及试卷
政治科目考试时间为3月6日14:30-15:45,目前最新的政治试卷及答案已经更新:










9、2026深圳一模地理答案及试卷
地理科目考试时间为3月6日11:00-12:15,目前最新的地理试卷及答案已经更新:









