北京强基计划的招生院校有北京大学、中国人民大学、清华大学等33所高校,2024年各高校强基计划在北京的入围分数线为:北京大学665分、中国人民大学622分、清华大学662分等。

一、北京强基计划招生院校名单
在北京进行强基计划招生的院校共有33所,39所985高校中,不在北京招收强基计划考生的只有湖南大学、国防科技大学、重庆大学、西北农林科技大学、东北大学、厦门大学。
北京强基计划招生院校名单:
| 序号 | 招生院校 |
|---|---|
| 1 | 北京大学 |
| 2 | 中国人民大学 |
| 3 | 清华大学 |
| 4 | 北京理工大学 |
| 5 | 中国农业大学 |
| 6 | 北京师范大学 |
| 7 | 中央民族大学 |
| 8 | 南开大学 |
| 9 | 大连理工大学 |
| 10 | 吉林大学 |
| 11 | 哈尔滨工业大学 |
| 12 | 东南大学 |
| 13 | 山东大学 |
| 14 | 中国海洋大学 |
| 15 | 华中科技大学 |
| 16 | 中南大学 |
| 17 | 中山大学 |
| 18 | 华南理工大学 |
| 19 | 四川大学 |
| 20 | 电子科技大学 |
| 21 | 西北工业大学 |
| 22 | 北京航空航天大学 |
| 23 | 复旦大学 |
| 24 | 上海交通大学 |
| 25 | 同济大学 |
| 26 | 华东师范大学 |
| 27 | 天津大学 |
| 28 | 南京大学 |
| 29 | 武汉大学 |
| 30 | 西安交通大学 |
| 31 | 中国科学技术大学 |
| 32 | 兰州大学 |
| 33 | 浙江大学 |
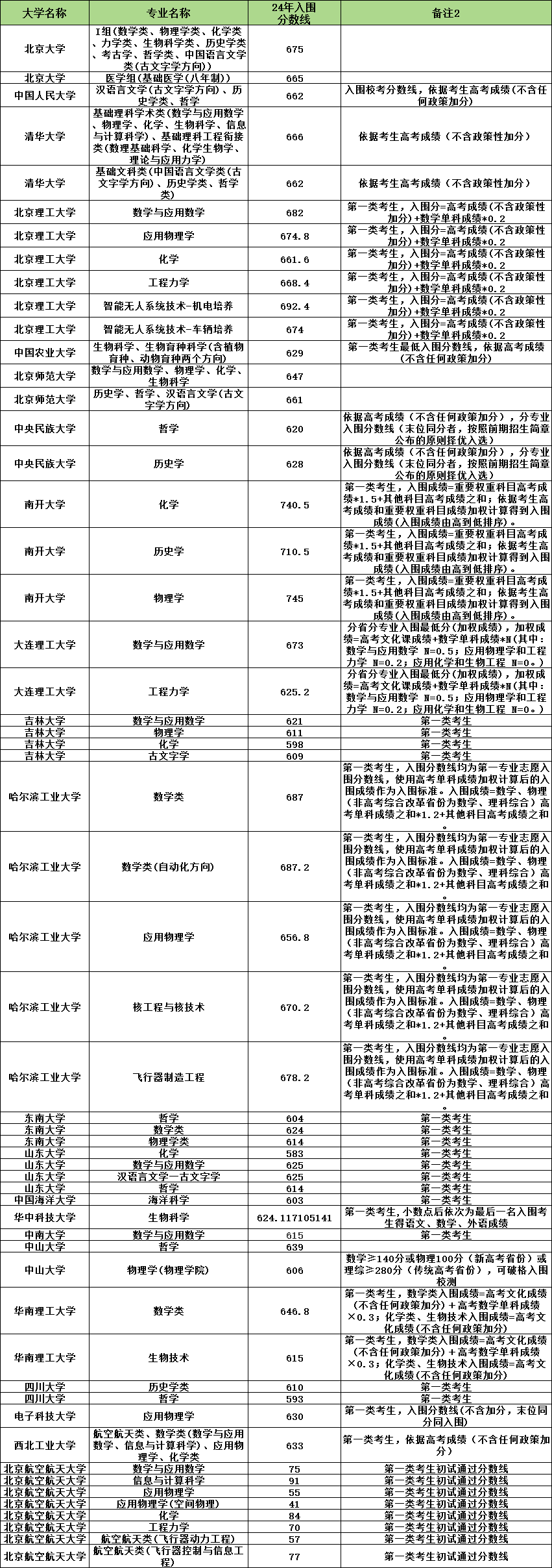
二、北京强基计划2024入围分数线
强基入围线对比高考的分数线来说,基本能够下降5-30分左右,但需要注意入围并不代表录取。
同时有部分院校的入围分数线并不代表高考成绩,比如北京理工大学、南开大学、华东师范大学、哈尔滨工业大学、华南理工大学、大连理工大学6所院校根据高考成绩加权,所以入围分数线并不等于高考成绩。
复旦、上海交大、南大、浙大、中科大、西安交大、同济、厦大、北航、兰大在高考出分前进行校测,因此没有强基入围分数线。本文整理的高校入围分数线是划线初试成绩。
各院校强基计划在北京2024入围分数线:
北京大学:665分-675分
北京航空航天大学:41分-91分
北京理工大学:661.6分-692.4分
北京师范大学:661分-647分
大连理工大学:625.2分-673分
电子科技大学:630分
东南大学:604分-624分
哈尔滨工业大学:656.8分-687.2分
华南理工大学:615分-646.8分
华中科技大学:624.117105141分
吉林大学:598分-621分
南开大学:710.5分-745分
清华大学:662分-666分
山东大学:583分-625分
四川大学:593分-610分
西北工业大学:633分
中国海洋大学:603分
中国农业大学:629分
中国人民大学:622分
中南大学:615分
中山大学:606分-639分
中央民族大学:620分-628分



