2024济南一模考试将于2024年3月22日进行,本文将在济南一模考试结束后更新2024济南一模各科试卷及参考答案,含2024济南一模语文、数学、英语、物理、化学、生物、政治、历史、地理等科目试题及参考答案,供大家参考。

2024届济南高三一模将于3月22日开考,我们将第一时间为各位收集各科目试卷及详细解析,帮助大家查漏补缺,共同进步,接下来让我们看看本次济南一模的考试各科试卷和答案吧!
2024济南一模考试各科试卷及答案汇总:
一、2024济南一模语文试卷答案











二、2024济南一模数学试卷答案










三、2024济南一模英语试卷答案











四、2024济南一模物理试卷答案








五、2024济南一模化学试卷答案










六、2024济南一模生物试卷答案










七、2024济南一模历史试卷答案









八、2024济南一模政治试卷答案




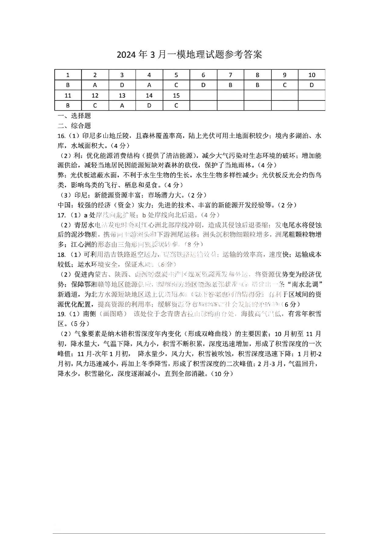
九、2024济南一模地理试卷答案







