2023江西金太阳高三1月联考将在1月份考试,相信同学们应该都很关注2023江西金太阳高三1月联考。为了让同学们及时得查询到各科的试卷及答案,在本文,高考100网整理了2023江西金太阳高三1月联考答案解析及试题解析各科汇总,包括语文答案解析及试题解析、数学答案解析及试题解析、英语答案解析及试题解析,供同学们参考。同学们知道了此次成绩后,要根据考试结果查缺补漏,从而更好地起到联考的作用!
2023江西金太阳1月联考的考试科目一共有四门,这四门科目分别是语文、数学(文/理)、英语、文综/理综。其中数学和英语是两个小时,语文和文科/理科综合是考两个半小时。
几乎在每个月,高三都至少会有一次阶段性考试,这是对近段时间来复习情况的检验,也能在一定程度上反应这段时间的学习状态。对于每次考试,同学们都需认真对待;而对于每次的考试结果,同学们要有一个正确的心态,目前最重要的是根据考试反馈的结果,对自身存在的问题进行总结,然后再对薄弱的地方进行重点复习,以达到此阶段的复习效果,从而离自己的目标更近一步!
一.2023江西金太阳高三1月联考答案解析及试题解析各科汇总
1.2023江西金太阳高三1月联考语文答案解析及试题解析汇总
1)试卷








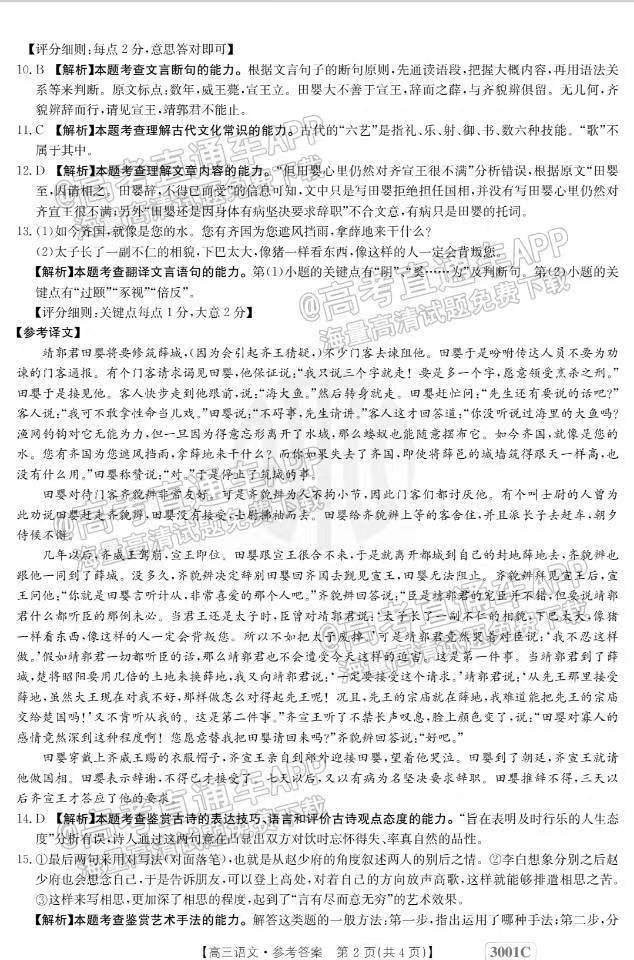
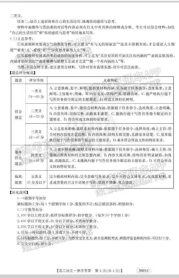
2)答案




2.2023江西金太阳高三1月联考文数答案解析及试题解析汇总
1)试卷




3.2023江西金太阳高三1月联考理数答案解析及试题解析汇总







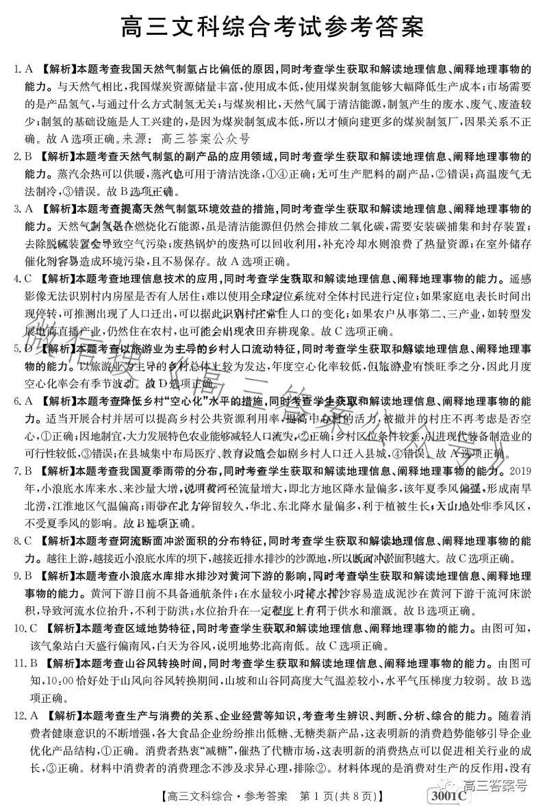
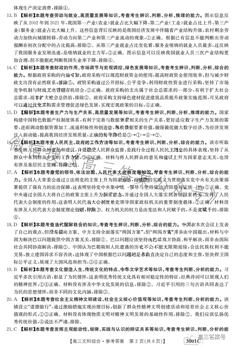
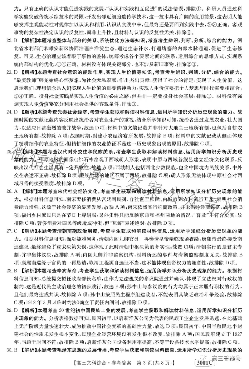
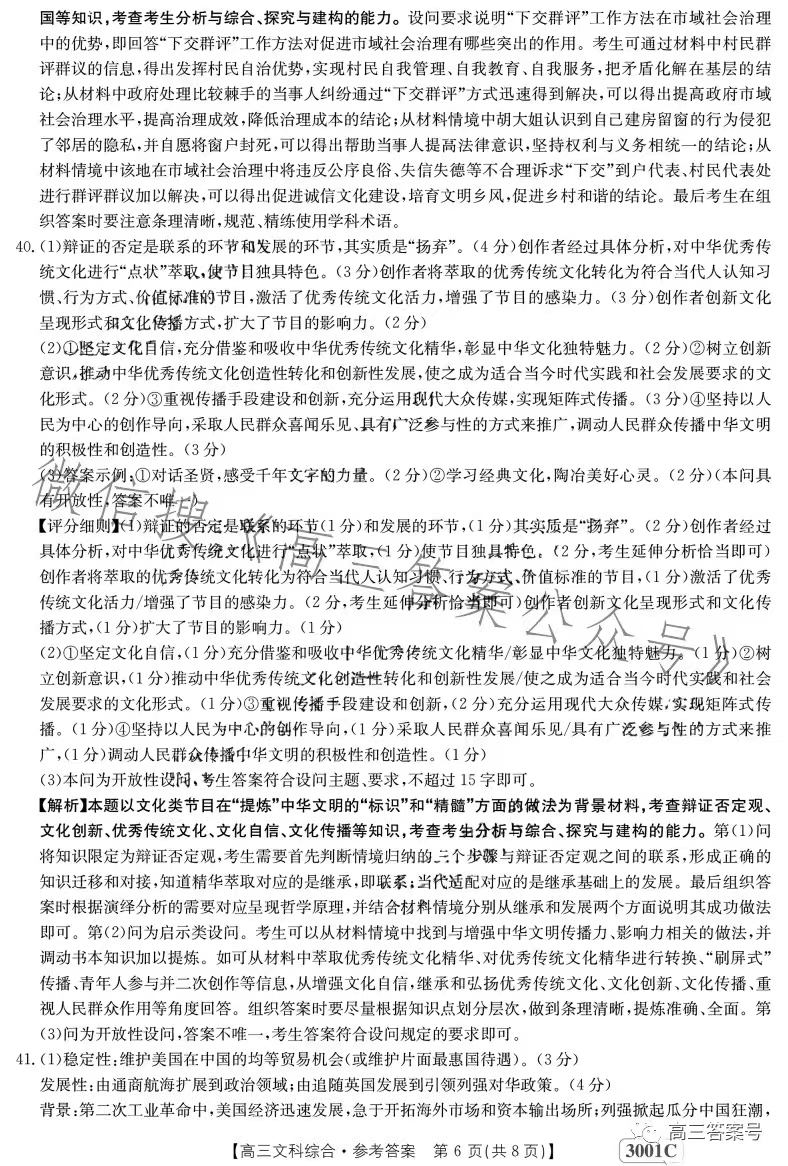
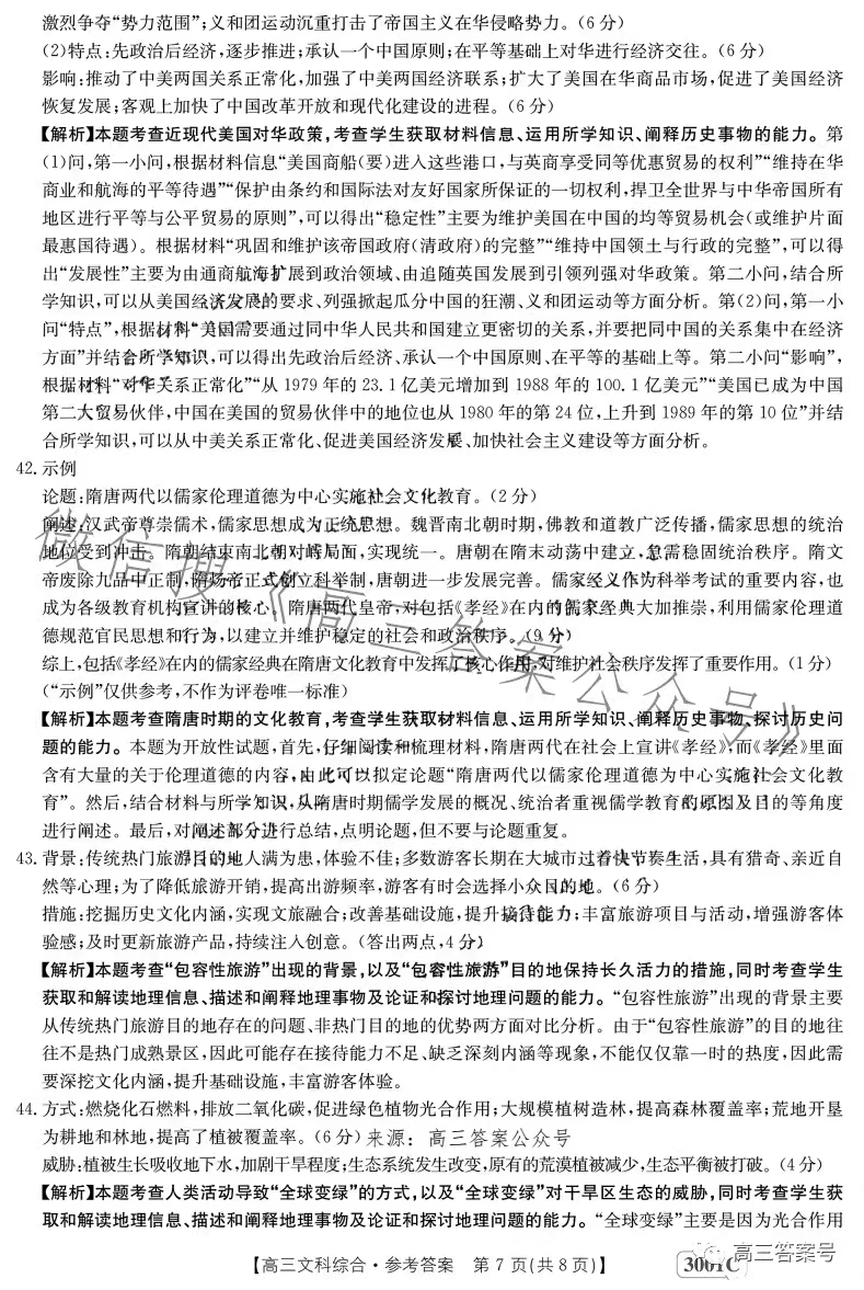
4.2023江西金太阳高三1月联考文综答案解析及试题解析汇总








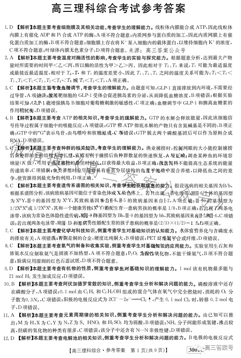
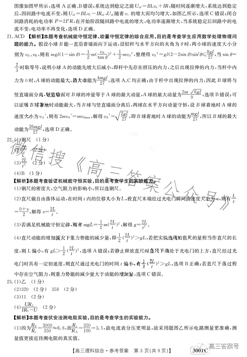
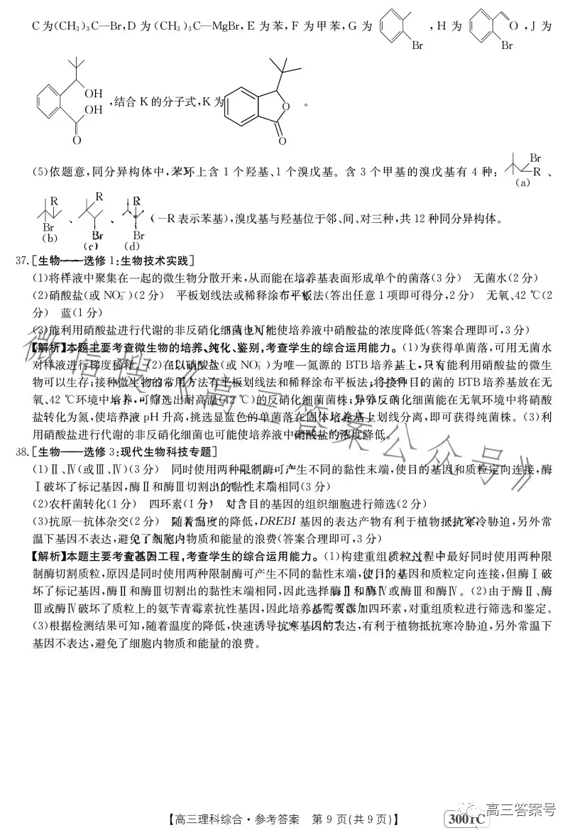
5.2023江西金太阳高三1月联考理综答案解析及试题解析汇总









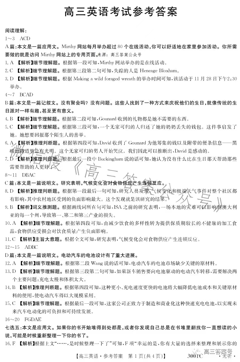
6.2023江西金太阳高三1月联考英语答案解析及试题解析汇总


