2024年四川省征集志愿时间为本科提前批7月8日、本科批第一次7月24日。本期将介绍2024年四川省高考各批次征集志愿填报时间,以及学校名单等相关内容。

2024年四川省高考征集志愿分为九次,每次对应的征集志愿大学及专业名单,将在填报的前1-3天公布,本文也会同步更新。
1、2024年四川省第1次征集志愿填报时间:7月8日15:00-21:00。
可填报本科提前批国家专项、国家优师计划、农村订单定向医学生征集志愿。
以下为2024年本科提前批国家专项、国家优师计划、农村订单定向医学生征集志愿计划院校名单及招生计划和要求:

2、2024年四川省第2次征集志愿填报时间:7月12日19:00-13日11:00。
可填报本科提前批征集志愿。
以下为2024年本科提前批征集志愿计划院校名单及招生计划和要求:


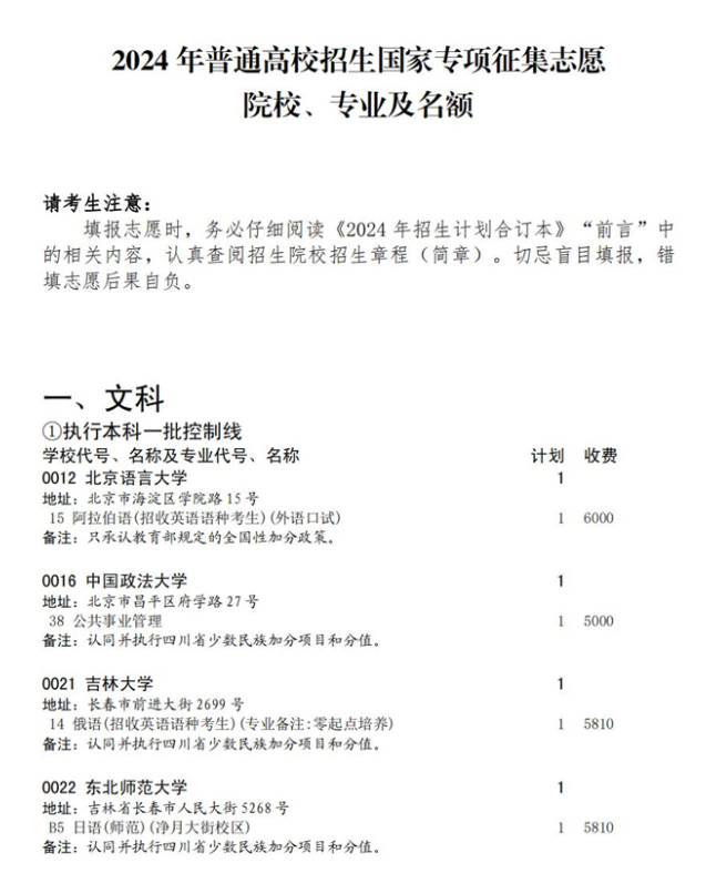
3、2024年四川省第3次征集志愿填报时间:7月15日16:30-23:30。
可填报国家专项计划征集志愿。
以下为2024年本科提前批征集志愿计划院校名单及招生计划和要求:
四川省教育考试院关于国家专项计划录取院校未完成计划征集志愿的通知(下面图片为部分征集志愿院校数据)

4、2024年四川省第4次征集志愿填报时间:7月24日8:00-22:00。
可填报本科第一批征集志愿。
以下为2024年本科第一批征集志愿计划院校名单及招生计划和要求:
关于本科第一批征集志愿的通知(下面图片为部分征集志愿院校数据)

5、2024年四川省第5次征集志愿填报时间:7月24日19:00-7月25日11:00。
可填报一类模式本科第一批征集志愿。
以下为2024年一类模式本科第一批征集志愿计划院校名单及招生计划和要求:

6、2024年四川省第7次征集志愿填报时间:8月4日左右。
可填报本科第二批、区域教育均衡发展专项计划征集志愿。
可填报学校名单预计在8月2日左右公布,本文将同步更新。
7、2024年四川省第8次征集志愿填报时间:8月5日左右。
可填报一类模式本科第二批征集志愿。
可填报学校名单预计在8月3日左右公布,本文将同步更新。
8、2024年四川省第9次征集志愿填报时间:8月11日左右。
可填报专科提前批征集志愿。
可填报学校名单预计在8月9日左右公布,本文将同步更新。
9、2024年四川省第10次征集志愿填报时间:8月17日左右。
可填报专科批、一类模式专科批征集志愿。
可填报学校名单预计在8月15日左右公布,本文将同步更新。