2024广东一模安排在3月13日开考,一共举行三天。广东一模是全广东考生都会参加的考试,其重要性不用小编多说。在各科考试结束后,本期将整理2024广东一模各科答案解析及试卷汇总,供查阅。
2024广东一模的考试科目共有十门,分别有语文、数学、英语、日语、物理、历史、化学、生物、政治、地理。其中语文是考两个半小时,外语和数学是考两个小时,其余六门选考科目都是考75分钟。

一、2024广东一模考试安排
2024广东一模安排在3月13-15日开考,关于本次十门考试科目的具体时间安排,详情如下:

本次的考试和高考各科目的考试安排是一样的,除了是对一轮复习效果的检验,也让同学们提前适应高考的氛围。在本次考试成绩出来后,同学们一定要对本次反映出来的问题查漏补缺,另外也要对试题的考查内容和出题方向进行一个总结。
二、2024广东一模各科答案解析及试卷汇总
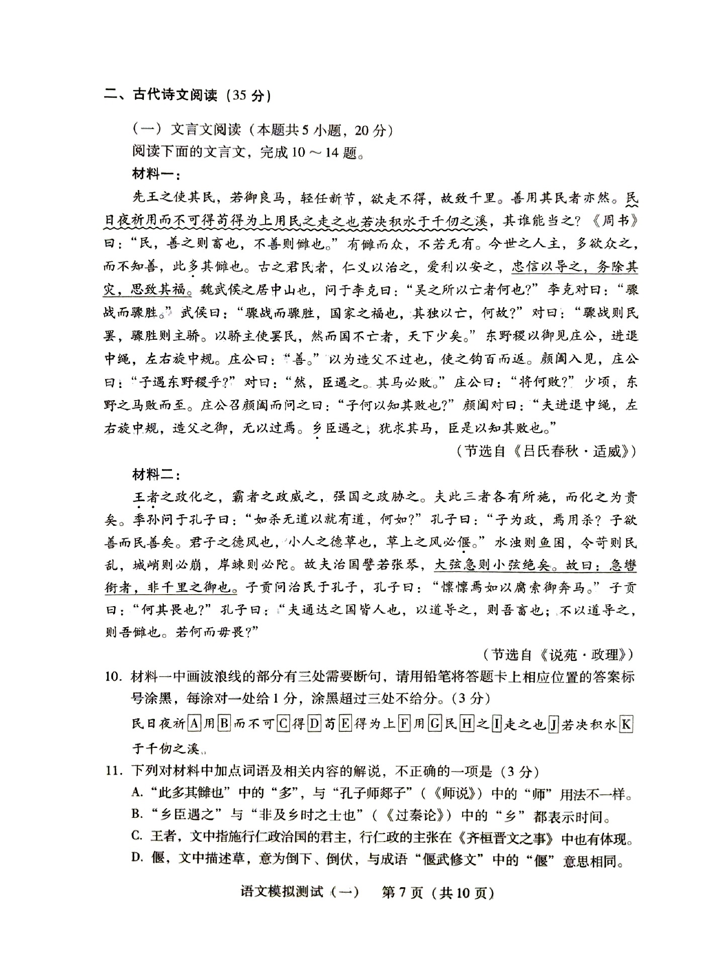
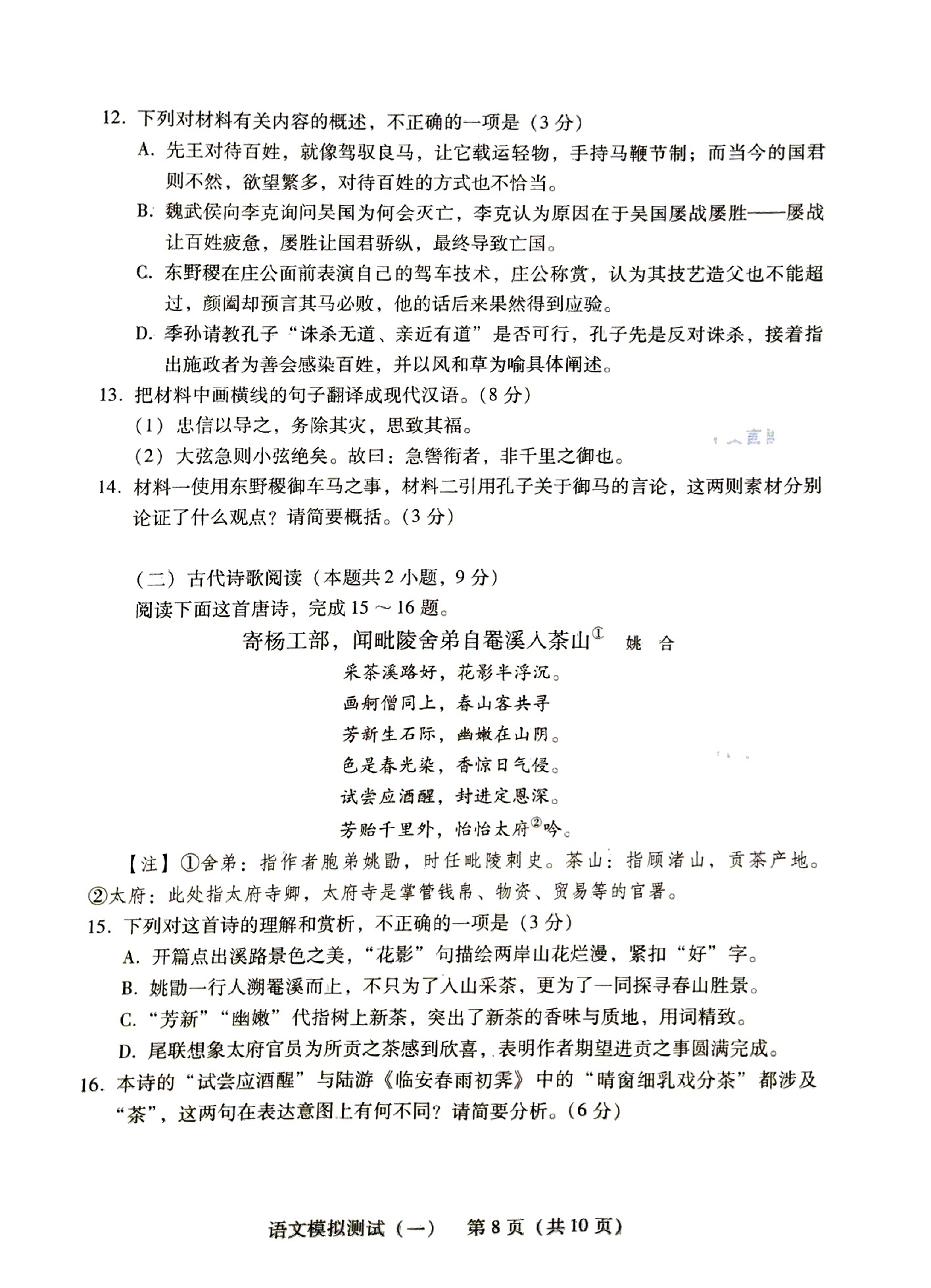
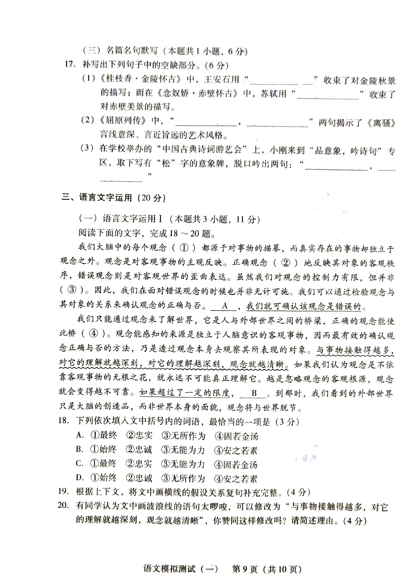
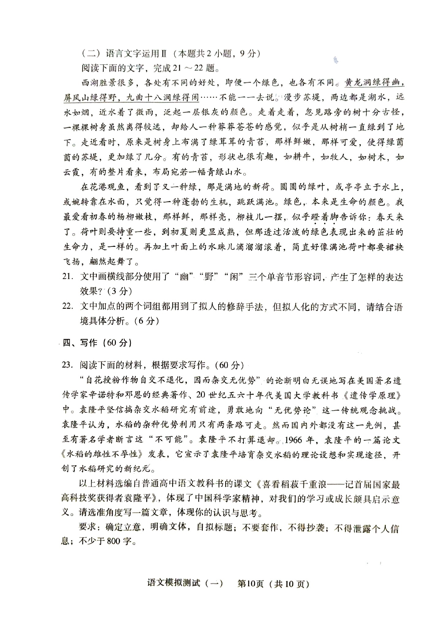
1.2024广东一模语文答案及试卷解析
















2.2024广东一模数学答案及试卷解析












3.2024广东一模英语答案及试卷解析












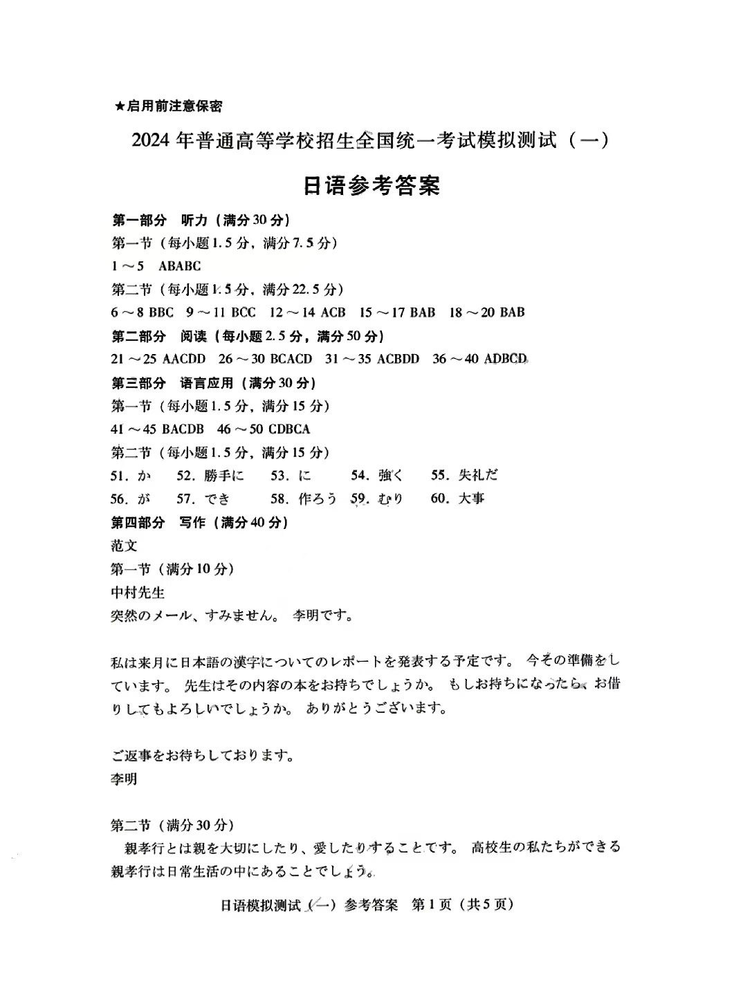
4.2024广东一模日语答案及试卷解析


5.2024广东一模物理答案及试卷解析









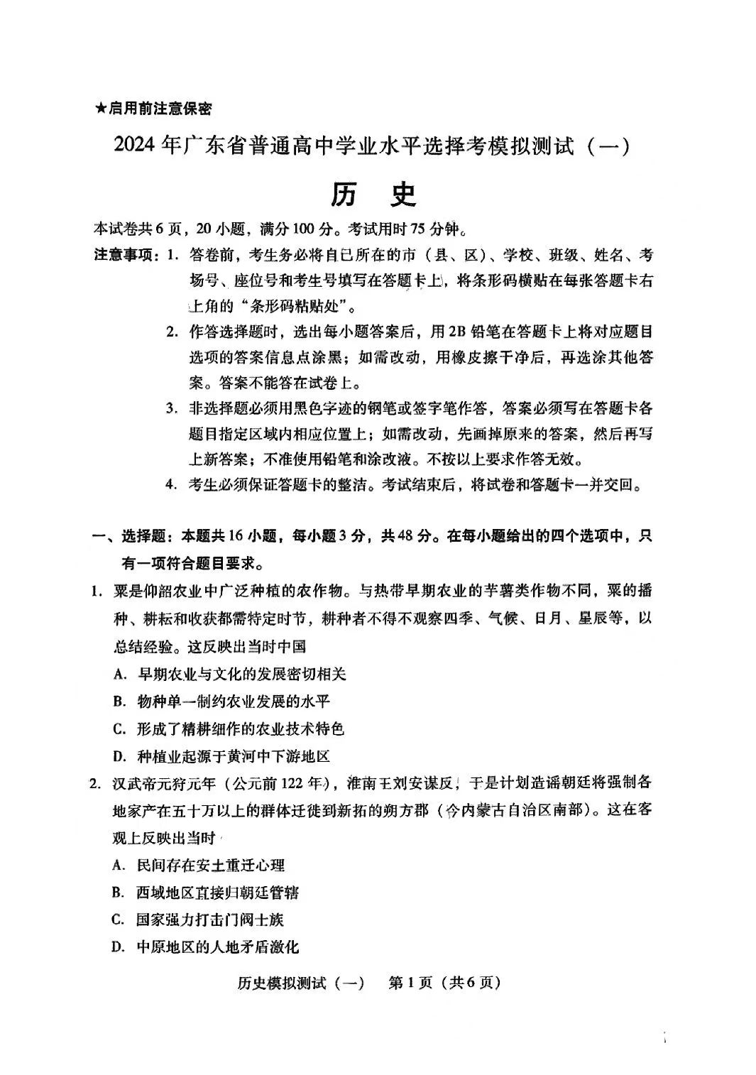
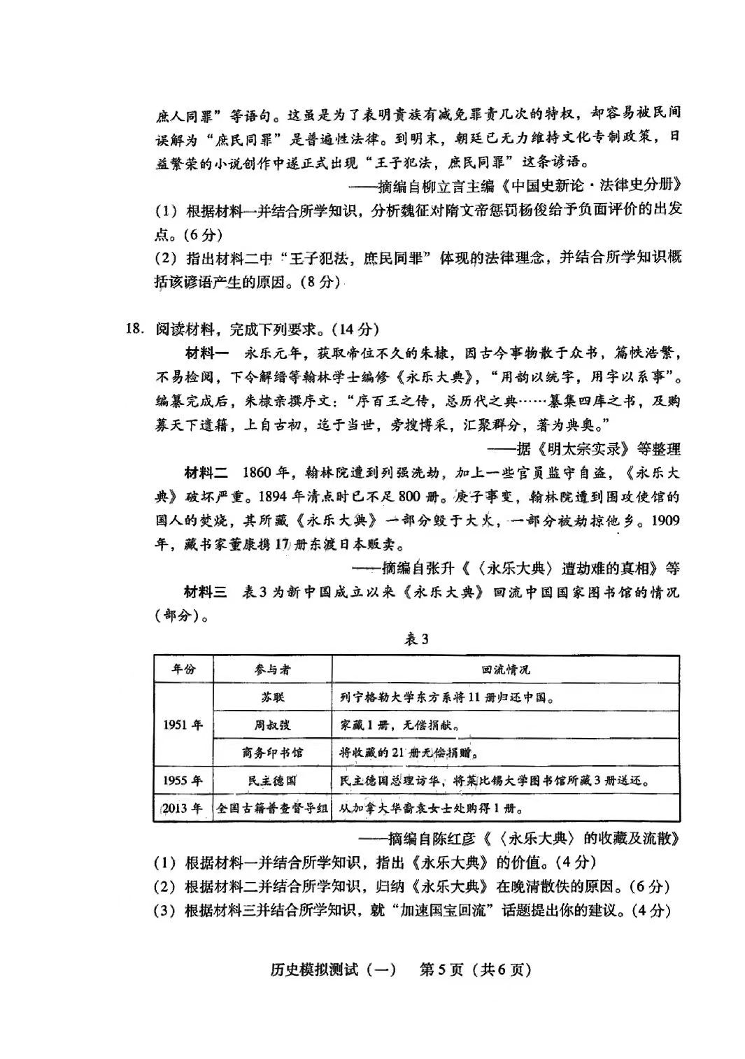
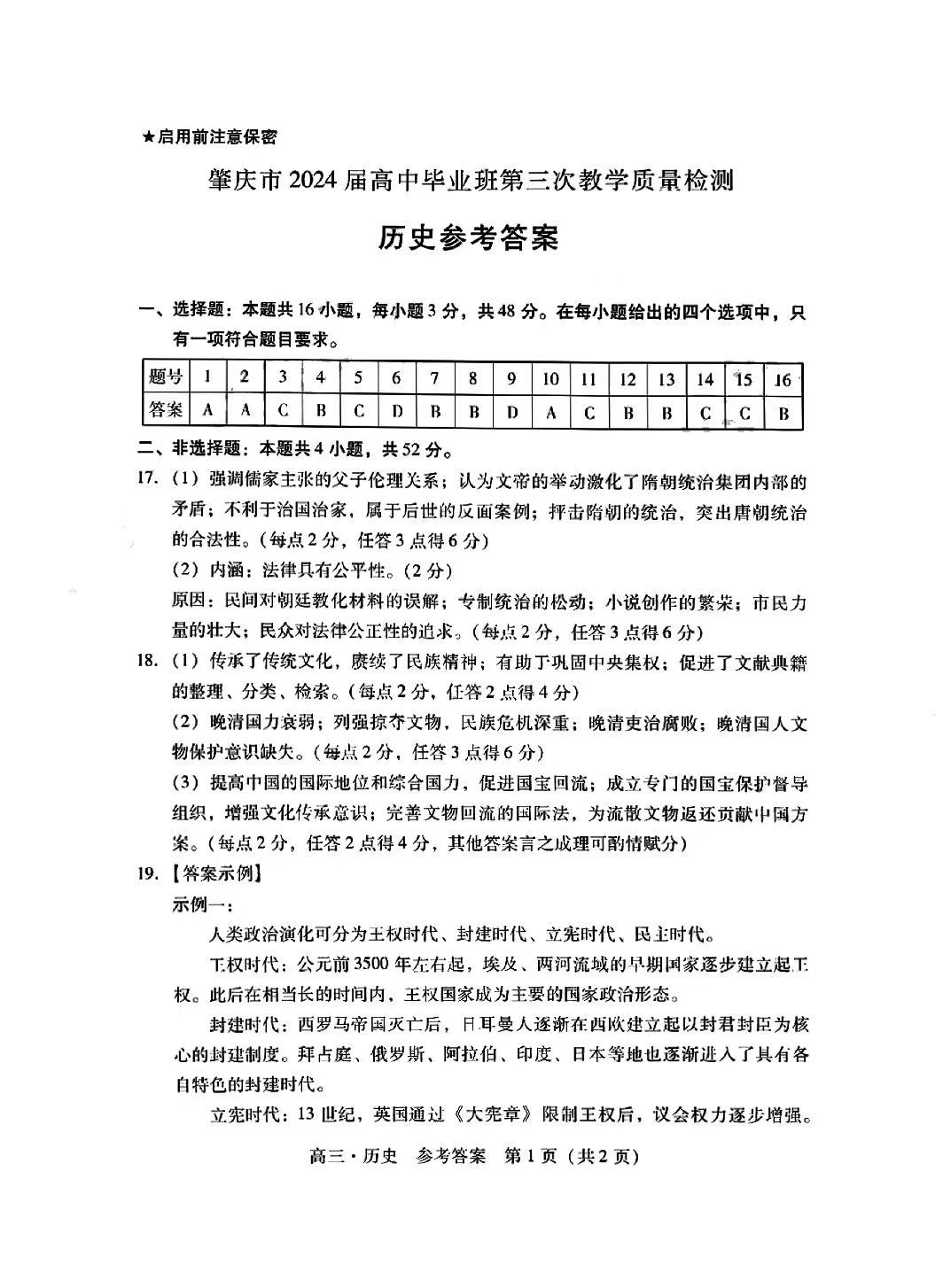
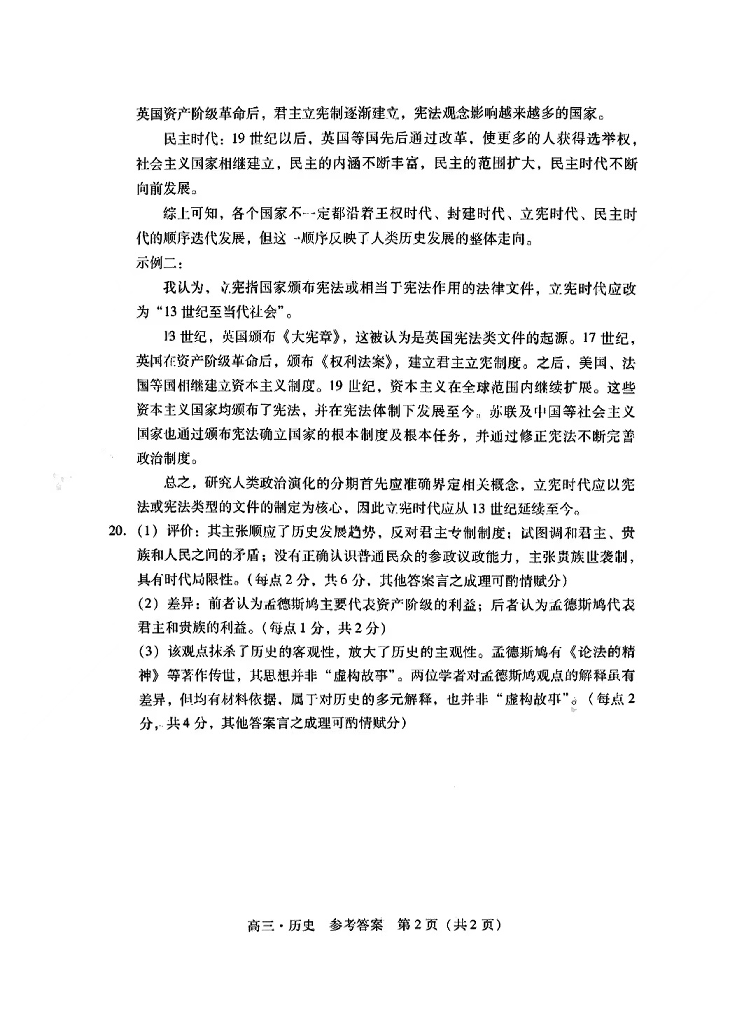
6.2024广东一模历史答案及试卷解析








7.2024广东一模化学答案及试卷解析










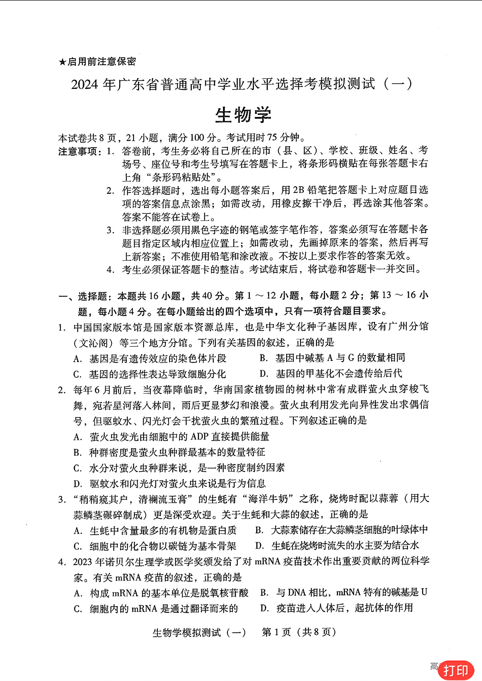
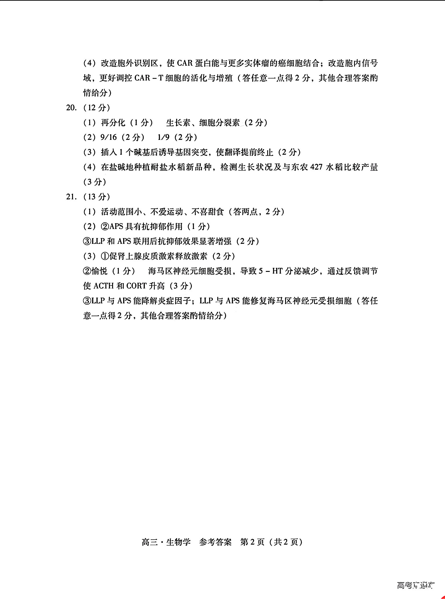
8.2024广东一模生物答案及试卷解析










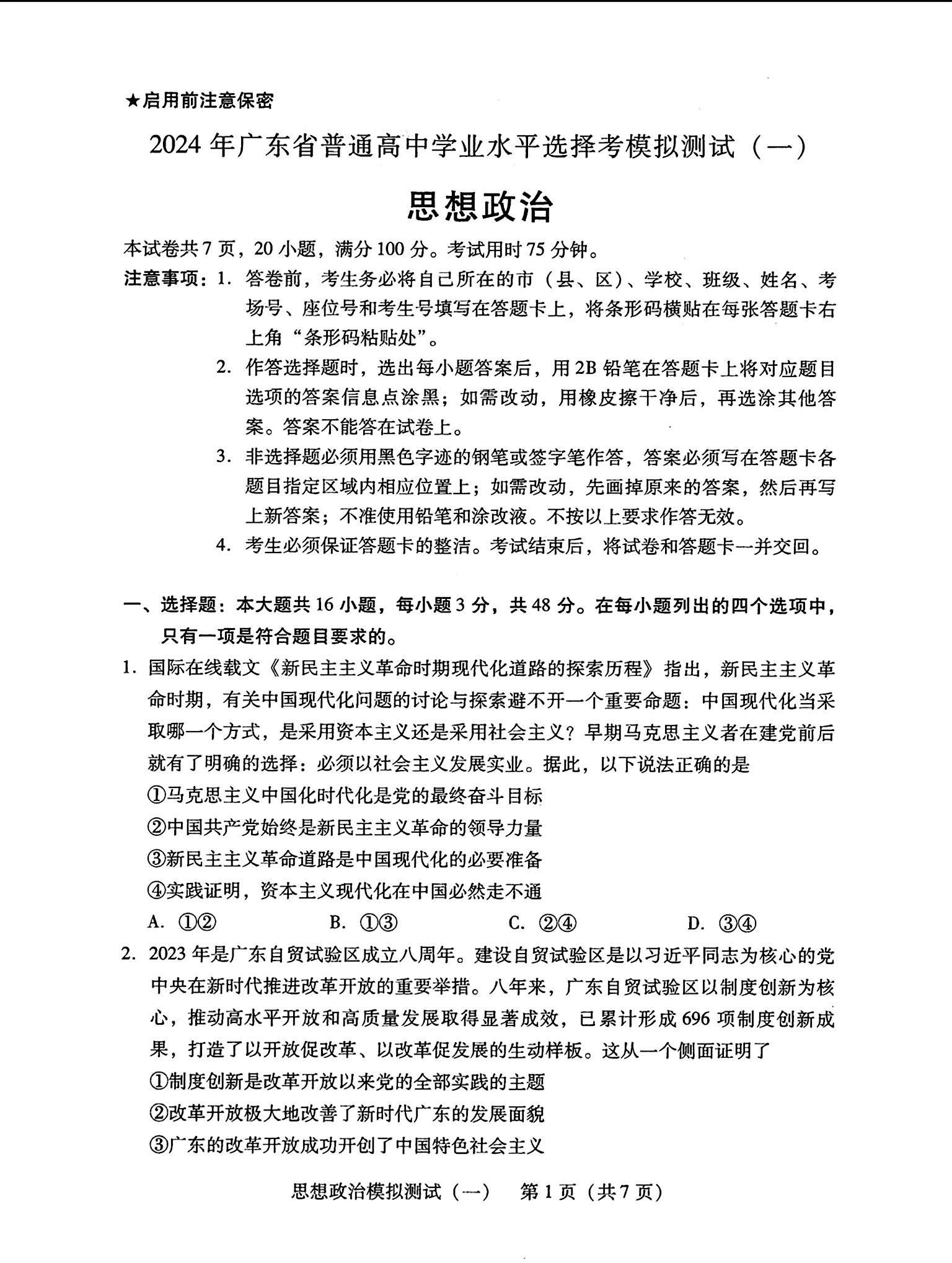
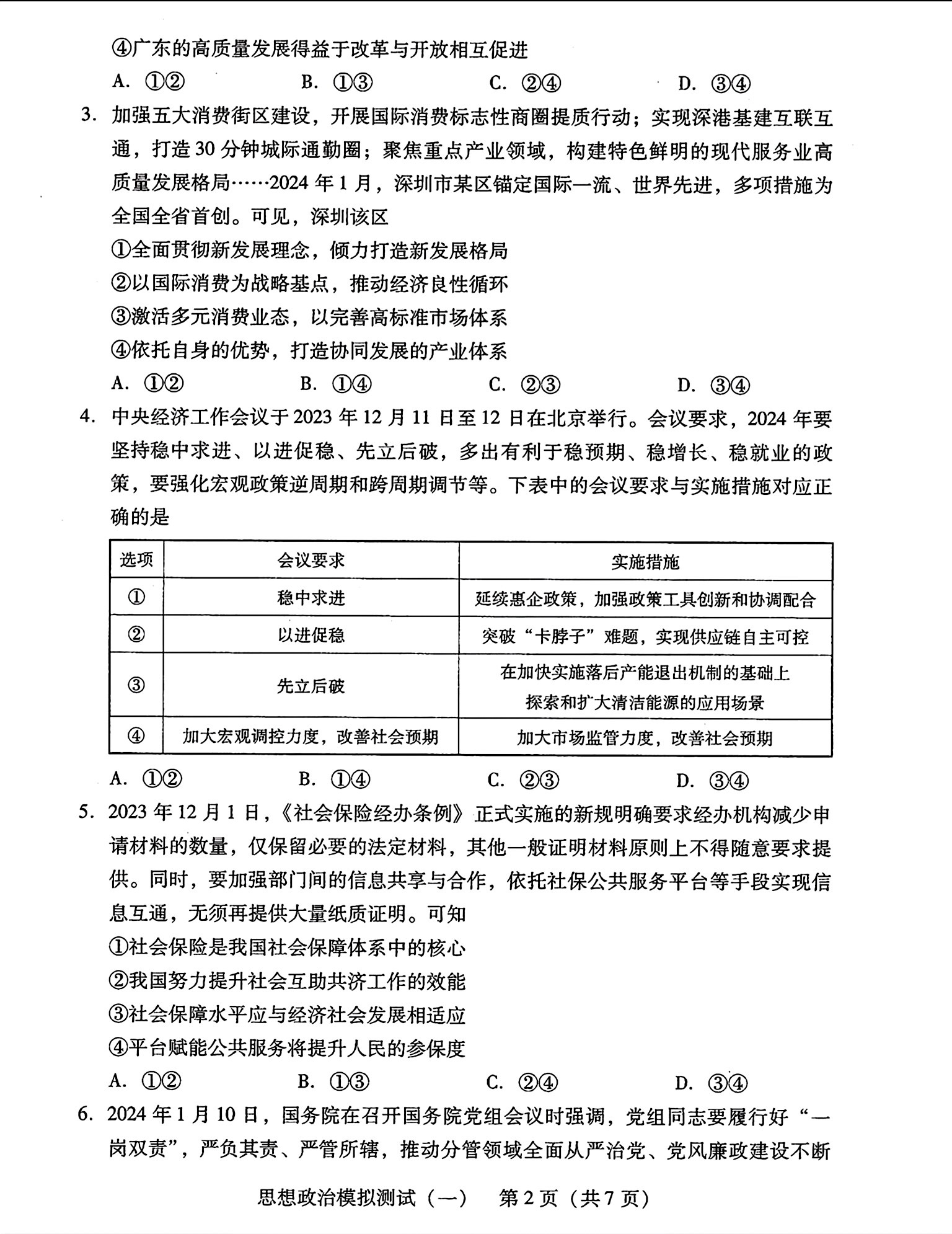
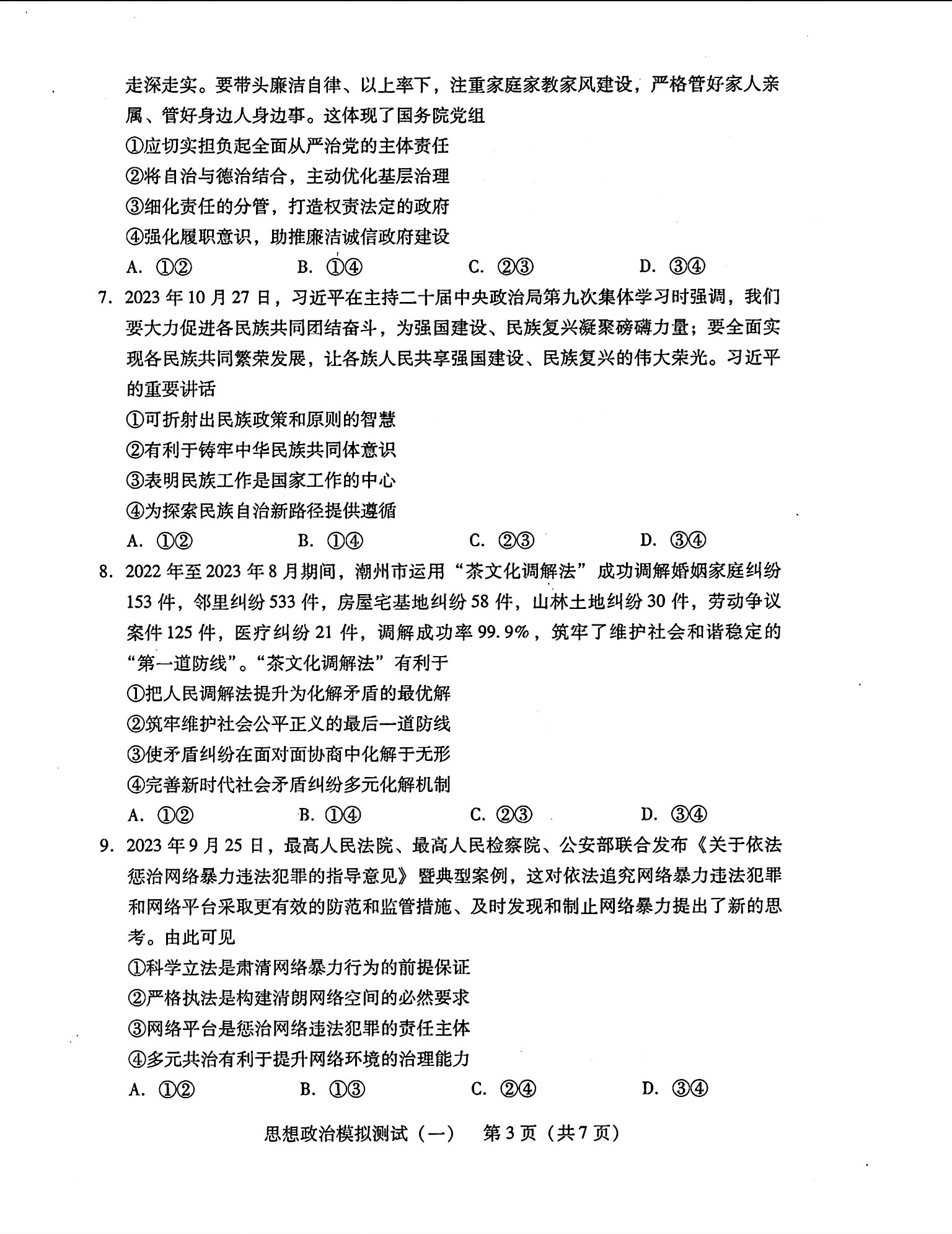
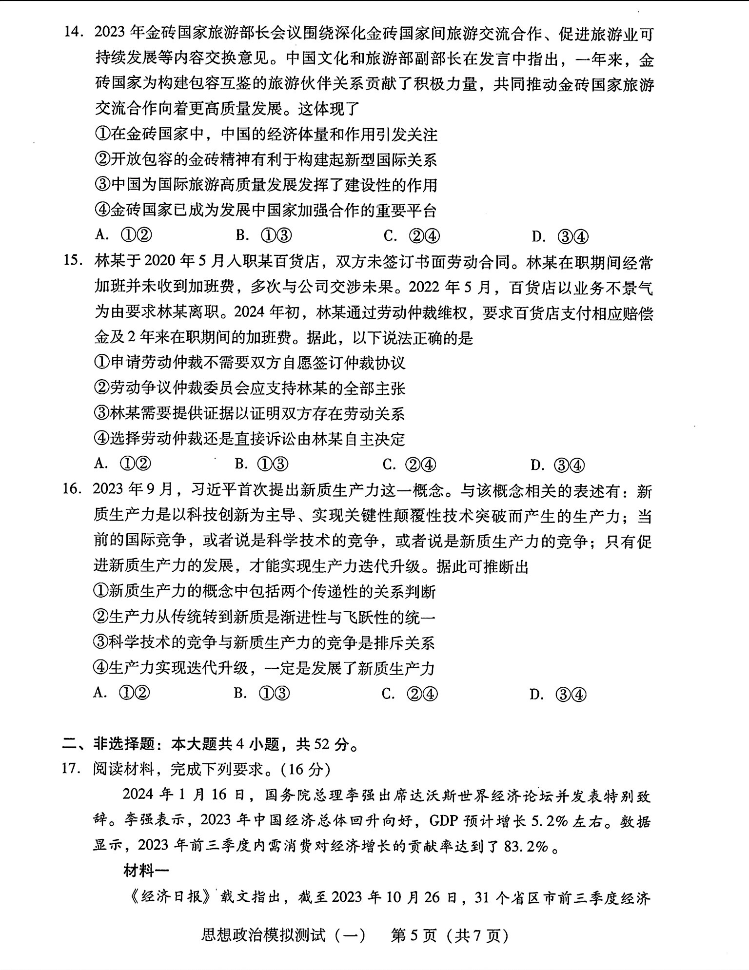
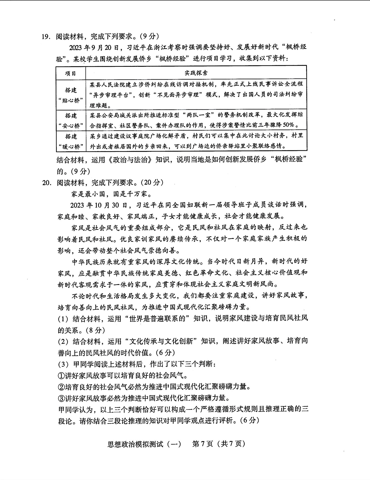
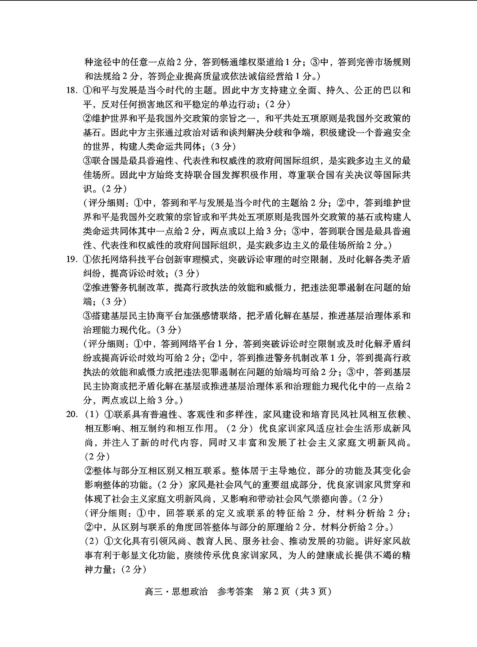
9.2024广东一模政治答案及试卷解析










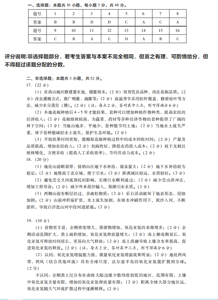
10.2024广东一模地理答案及试卷解析






