第三轮双一流建设工作已经备受关注,根据各地政府、教育厅官网指定的明确目标,预测第三轮双一流大学会有浙江工业大学、深圳大学、南京工业大学等。
本文将列举第三轮双一流大学预测的完整名单,并附上已经入选双一流行列的大学最新排名情况,以供参考。

一、第三轮双一流大学名单预测
在当今全球高等教育领域,双一流大学无疑是最为耀眼的明珠之一,象征着政府对大学的高度认可和大力支持。自双一流建设启动以来,越来越多的高校凭借其强大的科研实力、突出的学科特色、优秀的人才培养质量脱颖而出。
第一轮、第二轮双一流建设工作实施的非常顺利,为跟上国内高校的建设教育规划,各地教育部门已经明确制定了冲刺第三轮双一流的建设的高校,具体如下:
1、浙江工业大学
浙江工业大学作为浙江省属重点大学,其实力仅次于浙江大学。在2024年软科世界大学排名中,浙江工业大学位居国内双非院校第一名。其化学工程与技术学科在第五轮学科评估中获评A-,此外,机械工程、工商管理、控制科学与工程、计算机、软件等学科也在全国高校中名列前茅。考生对该校青睐有加,不少专业的投档分数线甚至超过一些985大学。
2、深圳大学
深圳大学建校短短四十多年,已在全球大学排行榜中崭露头角。深圳大学培养的毕业生质量高,深造率和就业率都名列前茅,薪酬待遇也十分可观。在软科世界大学学科排名中,深圳大学共有31个学科上榜,其中13个学科为A类,6个学科为A-。A类学科涵盖化学、电子、材料、机械、光学、计算机、食品、信息与通信工程、基础医学、设计学等多个领域。
3、南京工业大学
南京工业大学是一所学科实力雄厚的院校,被视为第三轮双一流建设的热门候选。该校在多个学科领域拥有显著的科研成果和优秀的教学团队,近年来在人才培养和科研创新方面取得了显著成就。
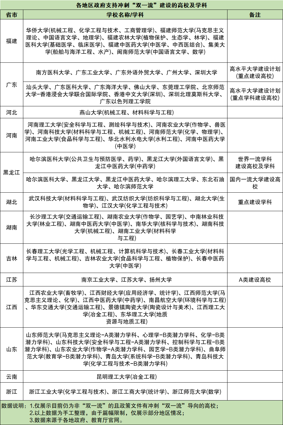
完整名单可直接见下表:

二、全国147所双一流大学最新排名
以校友会2025年排名数据为例,双一流大学最新排名均在全国前240名以内,排名最靠后的是西藏大学,2025年最新排名为235名,其次是石河子大学,2025年最新排名为231名。
下面是2025年全国双一流大学最新排名一览表:




