2025年四川高考语文科目于6月7日11:30考试结束,本文将及时收集整理此次考试的真题及参考答案,以便考试结束后,同学们可前来查阅核对答案,预估该科目分数。

考试时间:6月7日9:00-11:30
试卷类型:新高考II卷
考试提醒:2025年四川省进行首届新高考,语文为四川高考必考科目之一,试题由教育部统一命制。该科目满分150分,考试时长共计150分钟,考生需合理分配好时间,并根据试题难易程度、分值高低安排好做题顺序,提高拿分率。
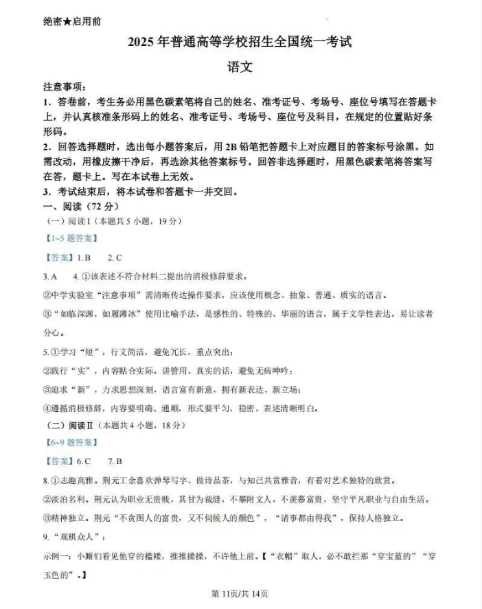
一、2025年四川高考语文作文
阅读下面的材料,根据要求写作。(60分)
“昨夜闲潭梦落花”“我欲因之梦吴越”“铁马冰河入梦来”……梦往往以一种独特的方式呈现我们的感受和期冀,为我们打开更浩瀚的天空。我们也常常向别人讲述自己的梦,用文字记录自己的梦,以行动实现自己的梦。
如果有一天,我们能够将梦赠予他人……
以上材料引发了你怎样的联想和思考?请写一篇文章。
要求:选准角度,确定立意,明确文体,自拟标题;不要套作,不得抄袭;不得泄露个人信息;不少于800字。

二、2025年四川高考语文真题










三、2025年四川高考语文答案




四川高考生,语文考后请做好以下事项:
1、检查证件,妥善保管:立即整理准考证、身份证等考试证件,归置到安全位置,防止遗失,为后续考试做好准备。
2、合理休整,恢复精力:尽快返回住处,午餐后适当午休,保证下午考试状态;无午休习惯者也可闭目养神或进行轻度活动。
3、适度放松,调整心态:可通过听音乐、散步、阅读轻松读物等方式缓解紧张情绪,避免过度放纵或沉迷电子产品。
4、提前规划,备战后续科目:简单回顾下一科考试内容,但无需深入复习,保持适度紧张感即可。
5、了解志愿信息,为填报做准备:利用考后时间浏览院校、专业及招生政策,结合自身兴趣和职业规划,初步筛选目标范围,并结合大学近三年录取分数线及2026年招生计划,确定能上的大学有哪些。