2023合肥一模是合肥市高三的第一次模拟考,对于合肥高三考生来说很重要。2023合肥一模将于2月11日开考。在合肥一模的各科考试结束后,高考100网将会整理合肥一模文综试卷及答案2023汇总,供参考。合肥一模2023俗称“小高考”,对于同学们后期的复习方向、自信心的建立有着重要的影响,祝同学们在此次考试中都能取得不错的成绩!
合肥一模2023考试在2月11日开考,考试中会考到四门,即语文、文数/理数、英语、文综/理综。此次的考试安排、试题内容以及监考机制都是按照高考模式来的,让同学们提前感受下高考的考试氛围。
此次考试成绩出来后,会进行全市的排名,让同学们更加了解自身在全市的一个情况,为后期复习计划的制定、乃至目标院校的确定提供重要的参考。争对此次在一模考试中暴露出来的学习上的问题,建议同学们回归到书本,对相关薄弱的知识点进行重温,更好的达到查漏补缺的作用!
一.合肥一模文综试卷及答案2023汇总
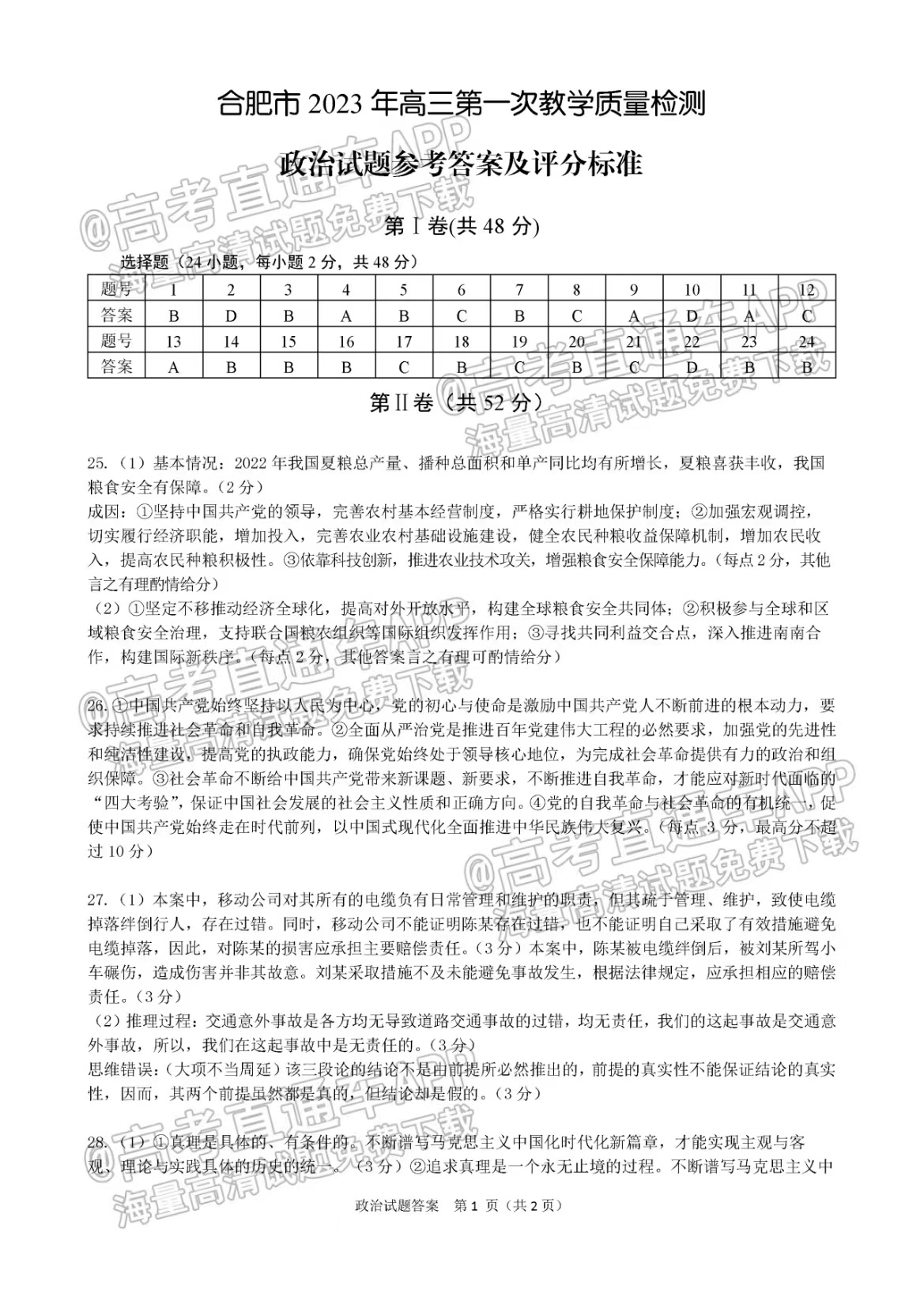
1.政治










2.历史







3.地理






