2023重庆二诊考试将于2023年4月13日进行考试,考试结束后本文将更新重庆市2023届高三第二次联合诊断性检测语文答案及试卷,下文为小编为大家收集整理的2023重庆二诊康德卷语文试卷及答案,供大家参考。
2023年重庆二诊考试是2023届学生进入高三的一次非常重要的考试,模拟考试的重要性很大,能为同学们的复习提供方向,有着查缺补漏的作用,让我们同学在高考的考场上更好地发挥自己的水平,所以希望同学们最好认真对待2023重庆高三第一次诊断性考试。高三任何一场考试对于同学们来说都有重要的参考价值,从而在一场场考试中走向高考。
2023重庆二诊(康德卷)考试其他科目试题及参考答案汇总:https://www.gk100.com/read_1685189503.htm(点击/复制搜索查看)
一、2023重庆二诊语文试卷








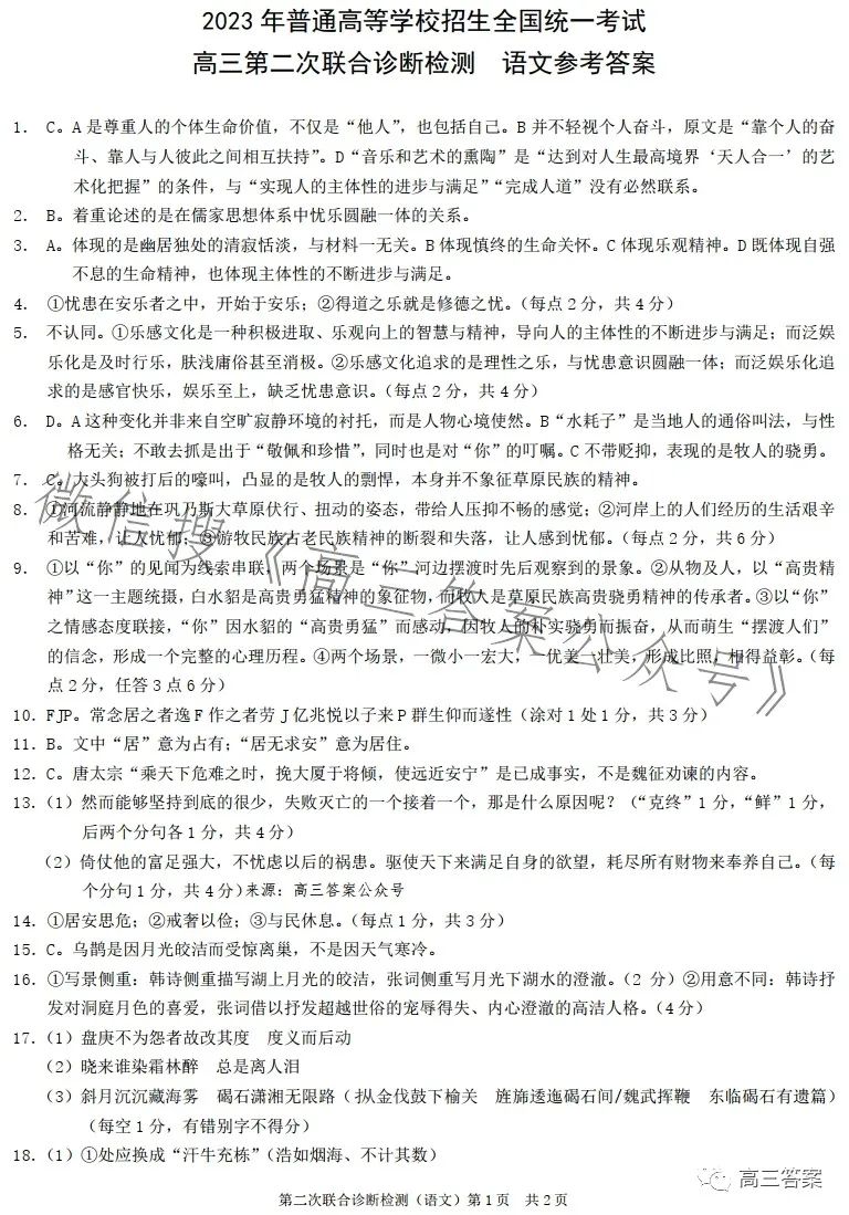
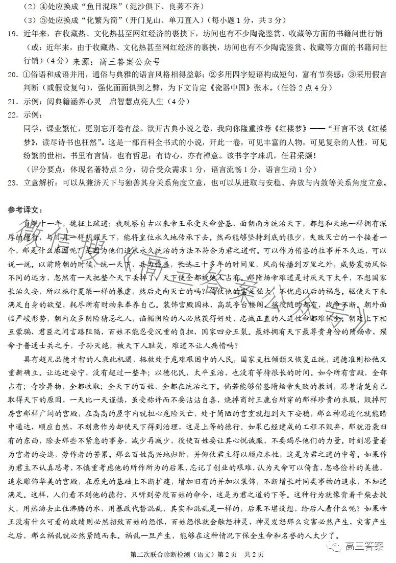
二、2023重庆二诊语文答案解析


同时圆梦志愿还可以通过大数据分析及云计算处理,为我们科学评估所有能上的大学以及被录取的概率,方便我们后续志愿填报选择学校参考!