2025年全国大学在辽宁录取分数线整体位于367分到695分,其中本科各大学分数范围367分到695分。本文整理辽宁高考各大学录取分数线及位次排名一览表,供查阅。

本文采用辽宁省2025年物理类招录数据为例,为大家整理。2025年辽宁物理类高考分数线:本科线367分、专科线150分。
一、全国大学在辽宁本科录取分数线
最低分:367分到695分
最低位次:118109名到58名
2025年全国大学在辽宁本科录取分数线最低为367分,收分最低的本科大学包括长春大学旅游学院、长春工业大学人文信息学院、长春建筑学院、大连工业大学艺术与信息工程学院、福州外语外贸学院、广西外国语学院、海南科技职业大学等。
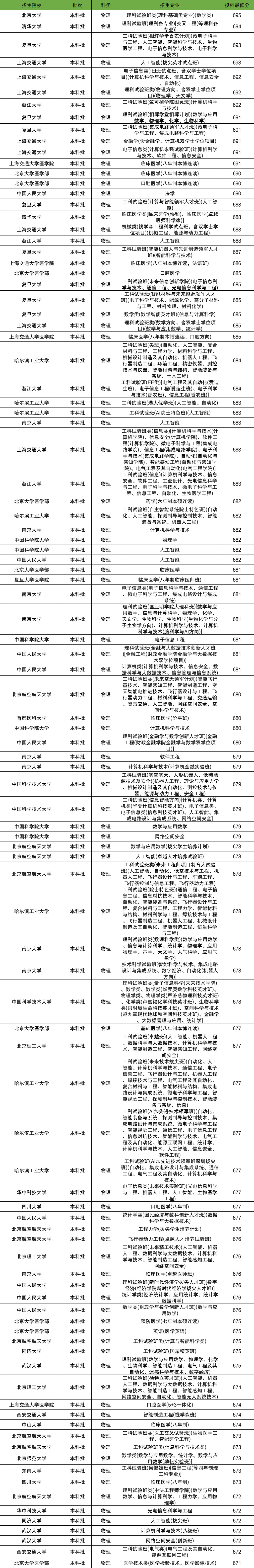
本科招生录取的大学中,录取分数线最高的是北京大学(理科试验班类(理科基础类专业)(数学类)),2025年最低分是695分,对应全省位次是第58名。分数线排名靠前的还有清华大学(理科试验班(理科各专业)[交叉工程(等理科各专业)])694分、复旦大学(工科试验班(相辉学堂香农计划))693分、上海交通大学(人工智能(拔尖英才试点班))693分等。
辽宁省内录取分数线最高的是大连理工大学(人工智能(新工科大师班)),2025年最低分663分,全省位次是1183名。
辽宁600分能上的大学及专业组名单有:北京第二外国语学院(商务英语(辅修跨国企业管理相关专业))、北京语言大学(国际政治)、东华大学(英语)、广东财经大学(法学)、暨南大学(商务英语)等。
篇幅有限,仅展示2025年全国大学在辽宁本科录取分数线排名前100强名单:



