111所医科大学排行榜中,各所高校的排名情况是北京协和医学院第一名、首都医科大学第二名、南方医科大学第三名等,在本文老师就为各位具体展示出医科大学全部名单及排名,并为大家提供全国医科大学录取分数线。
注:本文排名、分数内容均参考2025年官方发布数据,2026年以最新公告为准。
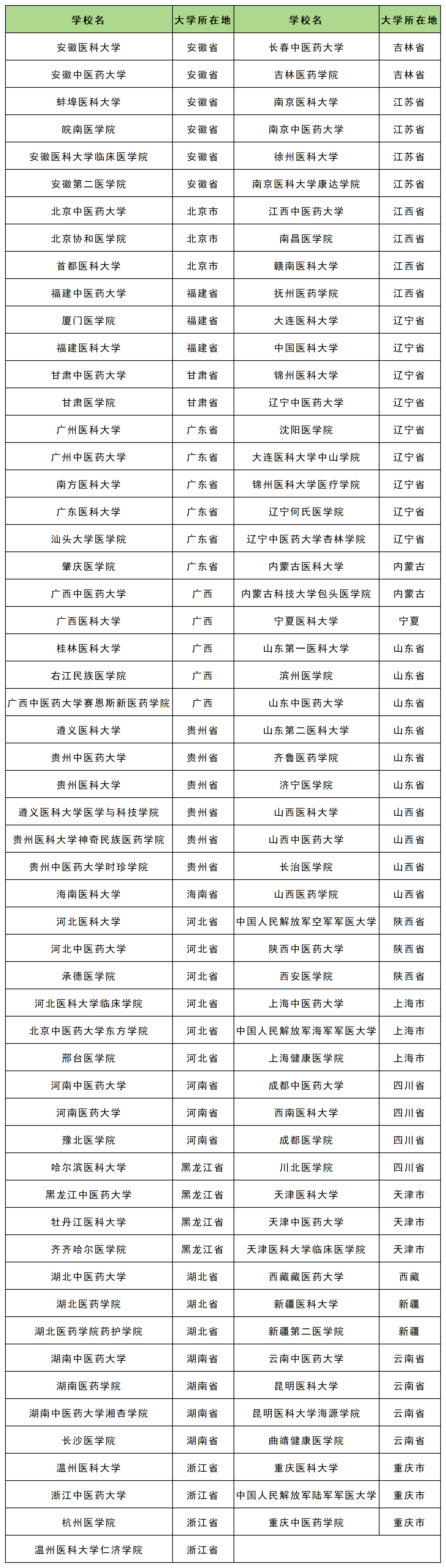
一、医科大学全部名单
中国本科医科大学一共有111所,分布在不同的省份。每一所都有自己的特色与优势,下面是医科大学分布省份情况。
安徽省:安徽医科大学、安徽中医药大学、蚌埠医科大学、皖南医学院等。
北京市:北京中医药大学、北京协和医学院、首都医科大学。
江苏省:南京医科大学、南京中医药大学、徐州医科大学等。
福建省:福建医科大学、福建中医药大学、厦门医学院等。
广东省:广州中医药大学、南方医科大学、广东医科大学等。
下面是医科大学分布各省情况:
二、2025全国医科大学排名
根据2025年软科医药类排名可知,医科大学排名第一的是北京协和医学院,位居第二的是首都医科大学。
医科大学排名前十名如下:
第一名:北京协和医学院
第二名:首都医科大学
第三名:南方医科大学
第四名:南京医科大学
第五名:天津医科大学
第六名:中国医科大学
第七名:哈尔滨医科大学
第八名:广州医科大学
第九名:温州医科大学
第十名:重庆医科大学
2025年医科大学排行榜已整理如下:
| 排名 | 学校名称 | 主榜参 考排名 |
|---|---|---|
| 1 | 北京协和医学院 | 13 |
| 2 | 首都医科大学 | 35 |
| 3 | 南方医科大学 | 39 |
| 4 | 南京医科大学 | 52 |
| 5 | 天津医科大学 | 59 |
| 6 | 中国医科大学 | 59 |
| 7 | 哈尔滨医科大学 | 76 |
| 8 | 广州医科大学 | 76 |
| 9 | 温州医科大学 | 80 |
| 11 | 重庆医科大学 | 86 |
| 12 | 大连医科大学 | 104 |
| 12 | 河北医科大学 | 104 |
| 14 | 福建医科大学 | 116 |
| 15 | 安徽医科大学 | 136 |
| 16 | 山西医科大学 | 136 |
| 17 | 广西医科大学 | 147 |
| 18 | 徐州医科大学 | 158 |
| 19 | 山东第一医科大学 | 163 |
| 21 | 宁夏医科大学 | 180 |
| 22 | 西南医科大学 | 190 |
| 23 | 新乡医学院 | 200 |
| 24 | 昆明医科大学 | 205 |
| 25 | 新疆医科大学 | 208 |
| 26 | 滨州医学院 | 210 |
| 27 | 山东第二医科大学 | 219 |
| 28 | 遵义医科大学 | 219 |
| 29 | 湖北医药学院 | 224 |
| 30 | 内蒙古医科大学 | 229 |
| 31 | 贵州医科大学 | 230 |
| 32 | 海南医科大学 | 248 |
| 33 | 广东医科大学 | 256 |
| 34 | 锦州医科大学 | 259 |
| 35 | 蚌埠医科大学 | 267 |
| 36 | 川北医学院 | 274 |
| 37 | 沈阳医学院 | 274 |
| 39 | 桂林医学院 | 276 |
| 40 | 杭州医学院 | 298 |
| 41 | 皖南医学院 | 299 |
| 42 | 承德医学院 | 304 |
| 43 | 赣南医科大学 | 326 |
| 43 | 上海健康医学院 | 326 |
| 45 | 济宁医学院 | 329 |
| 46 | 成都医学院 | 344 |
| 47 | 牡丹江医科大学 | 357 |
| 48 | 齐齐哈尔医学院 | 360 |
| 49 | 右江民族医学院 | 360 |
| 50 | 西安医学院 | 367 |
| 52 | 内蒙古科技大学 包头医学院 |
376 |
| 53 | 厦门医学院 | 376 |
| 54 | 长治医学院 | 431 |
| 55 | 吉林医药学院 | 439 |
| 56 | 南昌医学院 | 468 |
| 56+ | 甘肃医学院 | 500+ |
| 56+ | 湖南医药学院 | 500+ |
| 56+ | 新疆第二医学院 | 500+ |
三、全国医科大学录取分数线
2025年四川物理类高考录取中,分数线最低的医科大学是南京医科大学康达学院、中国医科大学,2025年最低分438分。
2025年四川历史类高考录取中,分数线最低的医科大学是成都医学院、成都中医药大学,2025年分数为467分。
如下为各位展示的是2025年四川物理组医科院校的Top100录取分及位次情况:



