在2023年高考考试结束后,山东各地会相继安排2023年山东高考外语口试,目前已有多个市公布了2023年高考外语口试时间。本期将整理2023年山东高考外语口试时间安排,包含聊城、菏泽、威海、菏泽等13个市的外语口试时间,供同学们查阅。
一.2023年山东高考外语口试时间安排
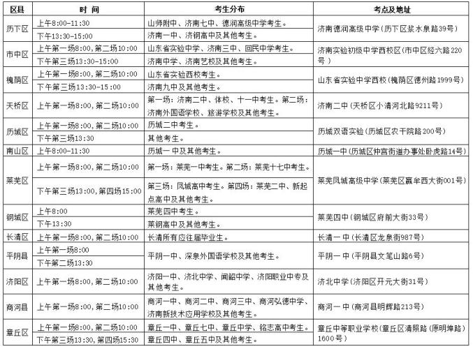
(一)、济南
1.2023年济南的外语口试考试时间:6月26日
2. 考试对象:报考外语或外语口试要求专业的考生
3. 考试缴费:考生可持身份证、准考证(携带中性笔),到各区县考试机构指定的考点现场交费参加考试。
4. 考点安排
1)2023年夏季高考英语口试的时间及地点:

2)2023年夏季高考俄语、日语口试时间及地点:
(高考外语考试语种为德语、法语、西班牙语的考生的口试工作由录取的高校组织口试)

(二)、聊城
1.2023年聊城的口试时间:6月11日
2.考试对象:拟报考英语(含科技英语、专门用途英语)、俄语、日语等外语类专业的考生,均须参加外语口试
3.报名安排:
报名时间:6月1日-9日
报名方式:采取网上报名预约方式,考生登陆聊城市2023年夏季高考外语口试报名系统(网址:http://61.133.116.49:8090/stu),登录时需使用夏季高考准考证号、身份证号登陆,预约外语口试时间并打印“外语口试通知单”。
4.成绩查询
考生可在6月20日登录聊城市2023年夏季高考外语口试报名系统(网址同上)查询口试成绩。
(三)、菏泽
菏泽2023年高考外语口试考试将于6月20日开始,关于各县区的考点地址,详情如下:

(四)、威海
2023年威海外语口语考试时间:6月11日
考试对象:凡所报专业有外语口试成绩要求的考生,均需参加外语口试。
报名安排:
1)英语
报名时间:5月30日至5月31日。
报名网址:http://hf.eltt.org:8105/报名(报名操作说明)。
2)日语、俄语、西班牙语、德语
报名时间:6月11日
报名缴费:在考点进行现场报名和缴费
(五)、青岛
| 2023年青岛外语口语考试安排 | |
|---|---|
| 时间 | 6月11日,日语为6月11日上午8:00,俄语口试开考时间为6月11日上午9:00 |
| 考试对象 | 报考外语或有外语口试要求专业的考生 |
| 报名时间 | 可6月1日至6月9日(每天 9:00-17:00) |
| 报名网址 | 青岛市教育局官方网站(http://edu.qingdao.gov.cn/) |
考点安排:

(六)、济宁
1.报名时间:2023年6月中旬
2.考试对象:报考英语、日语、日语等外语类专业的同学
3.考点:济宁职业技术学院
(七)、枣庄市

(八)、滨州
2023年滨州外语口语考试时间为6月24日
(九)、临沂
全市口试的时间统一为月3日-7月4日
(十)、淄博
1.考试时间:6月11日
2.考试对象:报考外语或有外语口语考试要求的夏季高考考生。考试内容分为朗读、会话两部分
3.证件要求:考生持身份证、准考证参加考试
4.报名安排:
1)英语
报名时间:5月29日至6月1日
报名缴费:应届生由生源学校负责组织报名和收费,往届生由区县招生考试机构负责组织报名和收费
2)日语、俄语、西班牙语
报名时间:6月11日
报名缴费:在考点进行现场报名和收费
(十一)、德州
德州市2023年外语口语考试将于6月28日、29日进行,拟报考外语或有外语口试要求专业的考生需参加外语口试
(十二)、潍坊
1. 考试时间:
英语语种:2023年6月21日上午8∶30—12∶00;下午1∶30—5∶30
俄语、日语语种口试6月21日上午8∶30—11∶30,考点:潍坊医学院(浮烟山校区)外国语学院内(地址:潍坊市潍城区宝通西街7166号)
2. 考试对象:参加夏季高考报考外语专业或有外语口试要求专业的考生
(十三)、日照
1. 考试时间:6月18日
2. 考试对象:有外语口试需求的考生
3. 报名安排:于6月11日—15日登录日照市夏季高考外语口语测试报名网站http://hf.eltt.org:8106/进行网上预约(网站将于11日开通)

