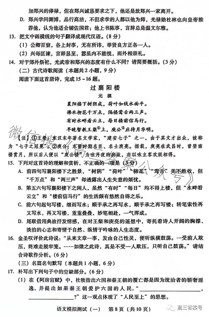
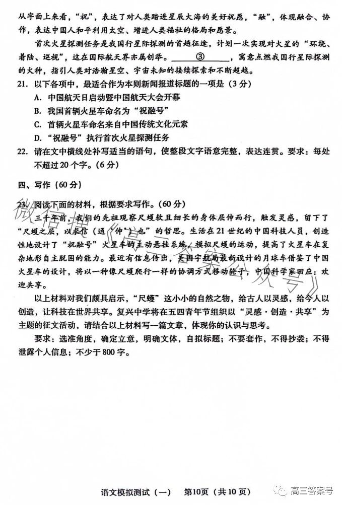
广东2023高三一模将于3月28日开考,同学们应该都很关注2023广东高三一模的试题及答案。本期将整理广东一模2023语文试题解析及答案参考。希望同学们通过广东一模2023语文的答案及试题,及时知晓成绩!
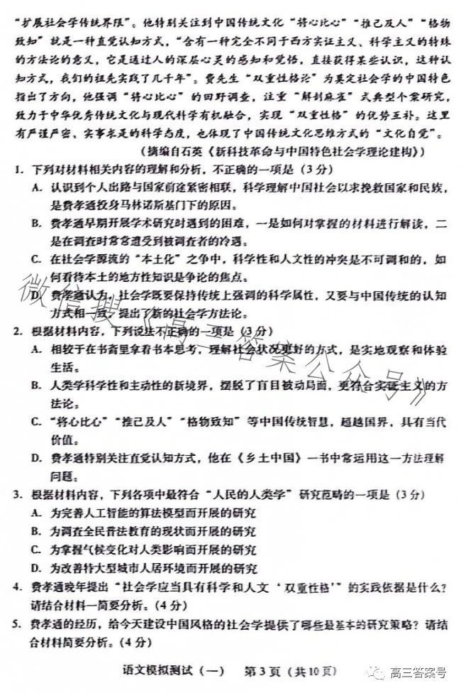
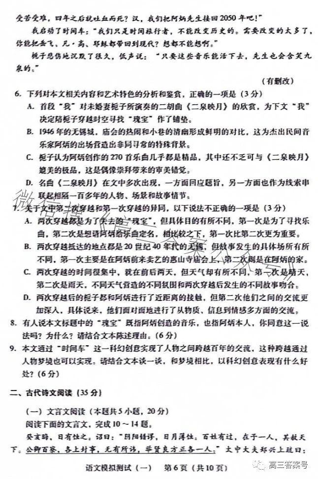
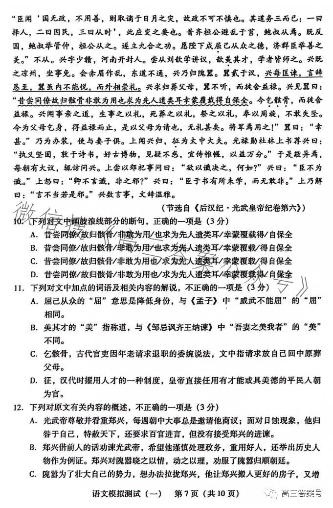
一.2023广东一模语文试题解析










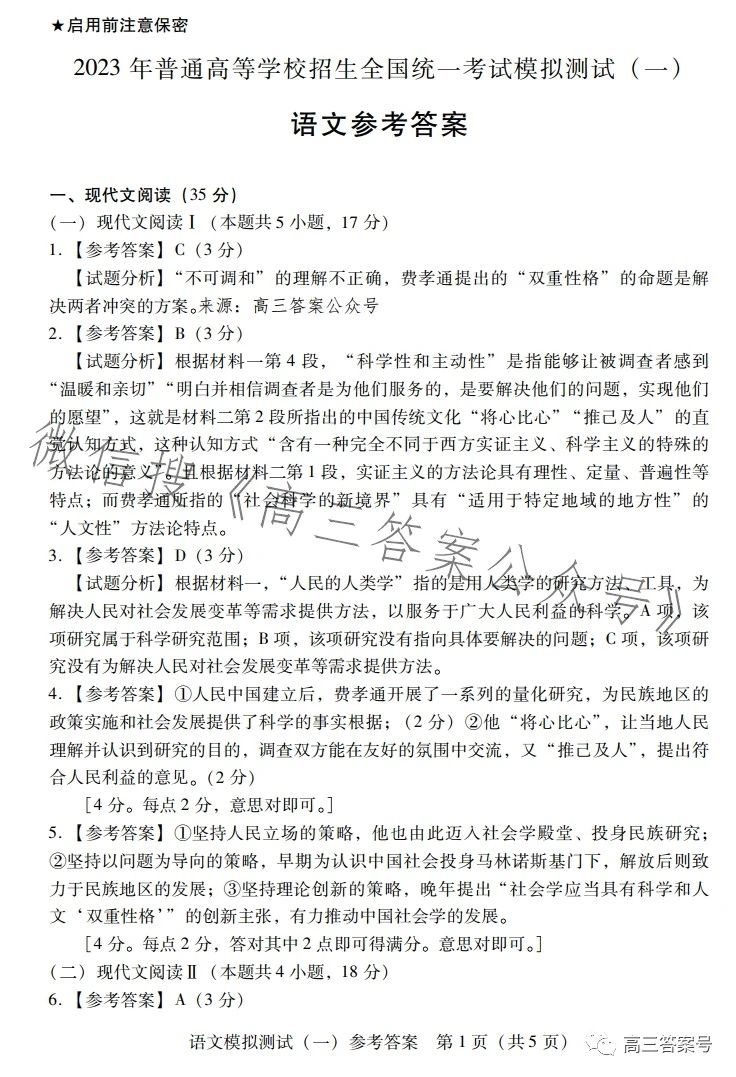
二.2023广东一模语文答案参考





铎老师
广东2023高三一模将于3月28日开考,同学们应该都很关注2023广东高三一模的试题及答案。本期将整理广东一模2023语文试题解析及答案参考。希望同学们通过广东一模2023语文的答案及试题,及时知晓成绩!
一.2023广东一模语文试题解析










二.2023广东一模语文答案参考




