因为军事院校的特殊性,所以国内的排名机构几乎不会对其进行排名,只有少数几所在国际机构U.S. News上有排名数据。
目前我国最为优秀的十所军校包括国防科技大学、信息工程大学、空军工程大学等,其中国防科大的分数线基本是最高的,2023年其在湖南物理类招生,女生最低分为648分,男生最低分为621分。

一、军校排名一览表
因为参考数据有限,这里仅以U.S. News发布的排名数据为例,我国上榜军校共有6所,其中国防科技大学排名最靠前,在全世界排第1082名。
排名前三的军校如下:
国防科技大学:U.S. News排全世界1082名;
空军军医大学:U.S. News排全世界1113名;
陆军军医大学:U.S. News排名全世界1258名;
下面是全部上榜军校排名情况:
| 院校名称 | US世界大学排名 |
|---|---|
| 国防科技大学 | 1082 |
| 空军军医大学 | 1113 |
| 陆军军医大学 | 1258 |
| 陆军工程大学 | 1945 |
| 空军工程大学 | 1978 |
| 战略支援部队信息工程大学 | 1996 |
(注:上述排名仅供参考,军事院校各有特色,难以评估整体实力)
二、十大军校排名和录取分数
我国顶尖的十大军校包括国防科技大学、战略支援部队信息工程大学、空军工程大学、陆军工程大学、海军工程大学、火箭军工程大学、海军大连舰艇学院、陆军军医大学、海军军医大学、空军军医大学。
碍于篇幅限制,这里仅列举这些院校2023年在湖南省招生录取情况以及分数排名,以供参考。
其中物理类分数排名靠前的5所院校如下:
分数线排名第一:国防科技大学:最高分658分(女生,第117专业组)
分数线排名第二:海军军医大学:最高分642分(女生,第103专业组)
分数线排名第三:战略支援部队信息工程大学:最高分638分(女,第108专业组)
下面是这十所院校在湖南的录取分数情况以及各专业组分数线排名情况:

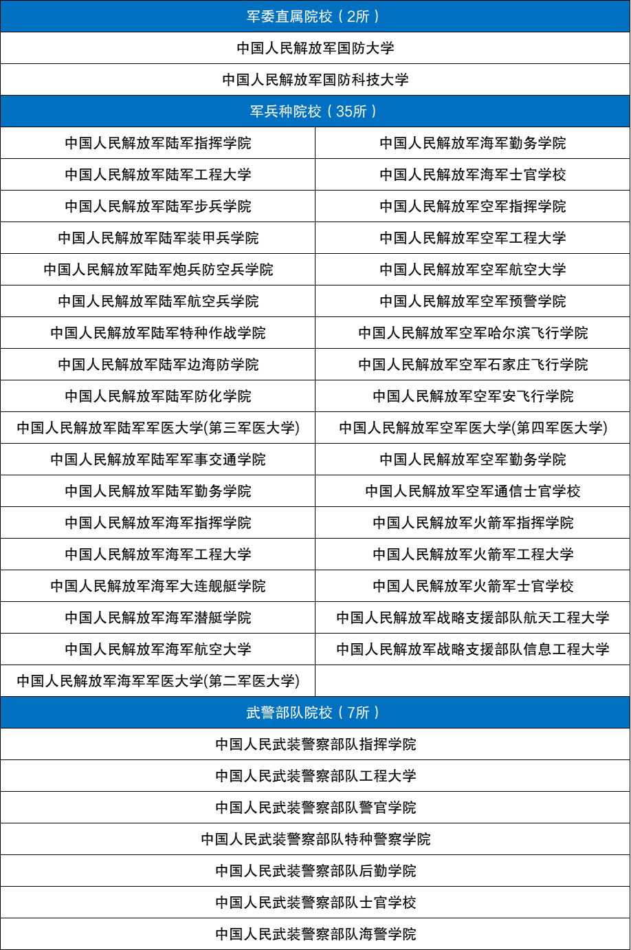
三、全国军校名单
目前我国拥有军校共44所,它们主要分为军委直属院校(2所)、军兵种院校(35所)、武警部队院校7所。
具体院校名单可见下表:

值得一提的是,上述院校中其中参与高考统招的只有27所,分别为:
(1)国防科技大学;
(2)陆军工程大学、陆军步兵学院、陆军装甲兵学院、陆军炮兵防空兵学院、陆军特种作战学院、陆军边海防学院、陆军防化学院、陆军军医大学、陆军军事交通学院、陆军勤务学院;
(3)海军工程大学、海军大连舰艇学院、海军潜艇学院、海军航空大学、海军军医大学;
(4)空军工程大学、空军航空大学、空军预警学院、空军军医大学;
(5)火箭军工程大学;
(6)航天工程大学;
(7)信息工程大学;
(8)武警工程大学、武警警官学院、武警特种警察学院、武警海警学院;


