广东2023高三一模将于3月28日开考,同学们应该都很关注2023广东一模的试题及答案。本期将整理广东一模2023化学试题解析及答案参考。希望同学们通过2023广东高三一模化学的答案及试题,及时知晓成绩!
2023广东一模考试在3月28日开考,考试中会考到九门,即语文、数学、英语、物理、化学、生物、政治、历史、地理。广东一模素有“高考风向标”支撑,该模考的题型和难度接近高考,且每年全省高三考生都会参加,同学们要根据此次的考试成绩,认真总结、查漏补缺!
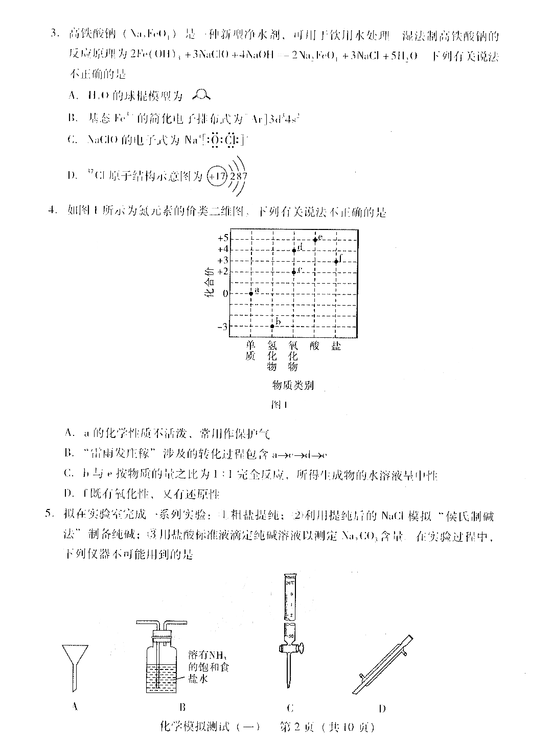
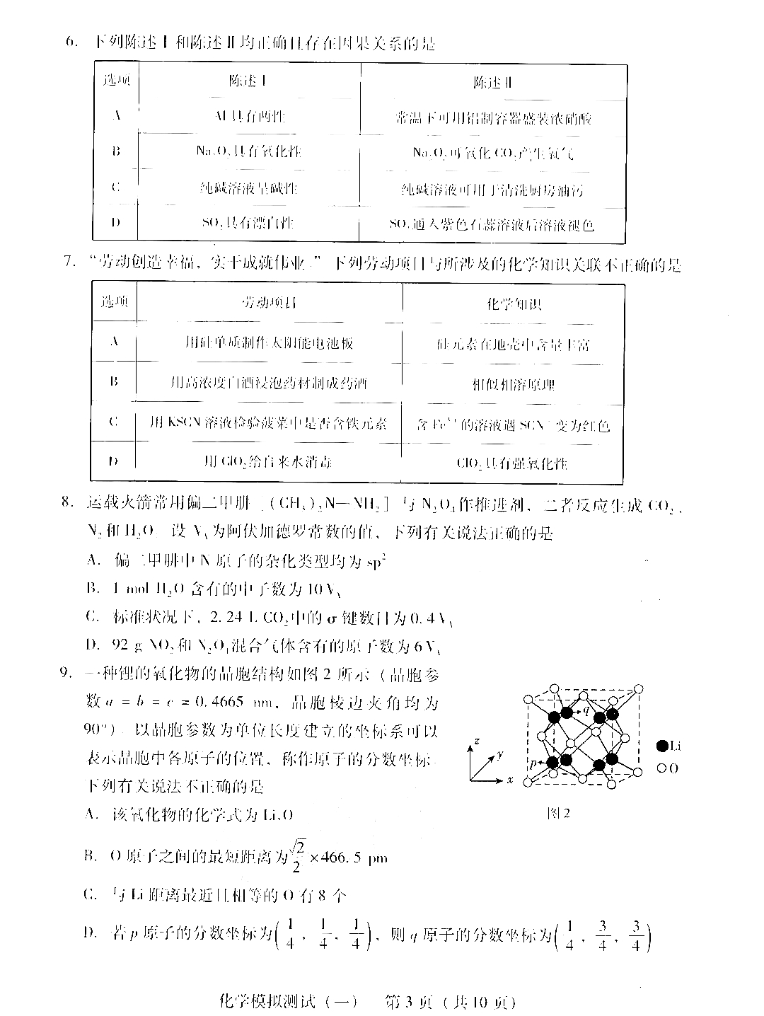
一.2023广东一模化学试题解析










二.2023广东一模化学答案参考

