不少考生和家长不清楚什么是强基计划什么是自主招生,2023年还有自主招生吗?强基计划入围条件是什么?强基计划与自主招生的区别是什么?本文将为大家解答什么是强基计划哪些人可以报等问题,并附什么是强基计划简单的解释供大家参考。
同时圆梦志愿还可以通过大数据分析及云计算处理,为我们科学评估所有能上的大学以及被录取的概率,方便我们后续志愿填报选择学校参考!
一、什么是强基计划?
强基计划主要选拔培养有志于服务国家重大战略需求且综合素质优秀或基础学科拔尖的学生。聚焦高端芯片与软件、智能科技、新材料、先进制造和国家安全等关键领域以及国家人才紧缺的人文社会科学领域。
由有关高校结合自身办学特色,合理安排招生专业。要突出基础学科的支撑引领作用,重点在数学、物理、化学、生物及历史、哲学、古文字学等相关专业招生。
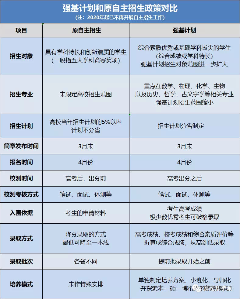
强基计划非常适合基础学科突出的优秀考生报考,这类学生如果单靠高考成绩也许无法考上这39所国家高层次的大学,强基计划给予这类考生优惠同时,建设国家的基础学科,达到双赢。
二、什么是自主招生?
自主招生又称自主选拔,是高校选拔录取工作改革的重要环节。通过高考自主招生笔试和面试之后,可以享受相应的高考降分政策。
自主招生是由高校拿出一定比例的招生名额,在高考的基础上通过院校的综合评价体系(笔试、面试考核),选拔出具有学科特长和创新潜质的优秀学生每年高校会拿出不超过5%的比例来进行自主招生,通过高考自主招生笔试和面试之后,可以得到相应的高考降分政策,一般通过考试后招生学校会与其签订招生考试合同,签订合同后,一般可享受降低十分至几十分录取的优惠政策,另外还有专业选择方面的优惠,具体合同要与学校洽谈。
(2020年起,国家取消自主招生,改为强基计划。目前已不再组织开展高校自主招生工作。)

三、强基计划与自主招生的区别
自主招生是增大“偏才、怪才”上重点大学的机会;而“强基计划”则是为基础性学科专业选拨成绩优秀、基础扎实的学生,为国家培养终生执着于科学研究与开发、拥有服务国家重大战略强烈动机和突出能力的未来一流学者,定位明确,目的性强。
强基计划和自主招生的区别
强基计划和自主招生的区别主要体现在招生院校、招生专业、报名条件、校考资格、录取方式、培养模式等方面的差异,下文将为大家详细介绍强基计划与自主招生的区别:
1、招生院校
自主招生的院校共有90所院校,包含985、211以及部分双一流大学。
强基计划的招生高校数量明显少于自主招生,目前强基计划的招生院校为39所,皆为985工程大学。
2、招生专业
自主招生未限定高校专业招生范围。
强基计划招生专业为数学、物理、化学、生物及历史、哲学、古文字学等相关的,国家人才紧缺的基础学科和关键领域专业。与自主招生相比,文科招生的高校增多,多数高校有哲学、历史、汉语言文学(古文字方向)专业招生。
3、报名条件
自主招生报名门槛较高,大多数高校要求五大学科竞赛荣获一等奖考生有资格进入初审,奥赛强校录取机会更大。
强基计划虽然也破格录取五大学科竞赛荣获全国二等奖以上高考考生,但更多的是招收综合成绩优秀或基础学科成绩拔尖的学生,高考成绩是主要录取依据。
4、校考资格
自主招生主要看考生的申请材料,比如有没有在五大学科竞赛中获奖、或者有没有重大的国家级竞赛奖项等
强基计划主要根据考生的高考成绩来确定入围校考资格,或者极少数在相关学科领域具有突出才能和表现的考生,可以破格入围校考。
5、录取方式
自主招生采取降分录取的方式,少数优秀考生可降至一本线录取。
强基计划将考生高考成绩(不低于85%)、高校综合考核结果和综合素质评价等折算成综合成绩,从高到低顺序录取,体现对学生更加全面的考查。
6、培养模式
自主招生对录取的学生在培养方式上未作特殊安排。
强基计划录取学生将实行小班化、导师制,并探索本—硕—博衔接的培养模式,畅通学生成长发展通道,实现招生培养良性互动。
一图看懂强基计划和自主招生政策的区别:
