2025新高考一卷英语考试时间为6月8日15:00-17:00,该科目试题由教育部统一命制,适用省份包含江苏、江西、安徽、河南等地,对应地区考生可在考试结束后前来本文查阅核对答案。正文整理收集了2025新高考一卷英语答案、英语试题解析详情。

2025新高考一卷英语科目分值:150分
2025新高考一卷英语科目考试时长:120分钟
2025新高考一卷英语科目适用省份:浙江、山东、广东、福建、湖南、湖北、河北、江苏、江西、安徽、河南
一、2025新高考一卷英语作文
回忆版题目:

二、2025新高考一卷英语试题











三、2025新高考一卷英语答案
听力原文:



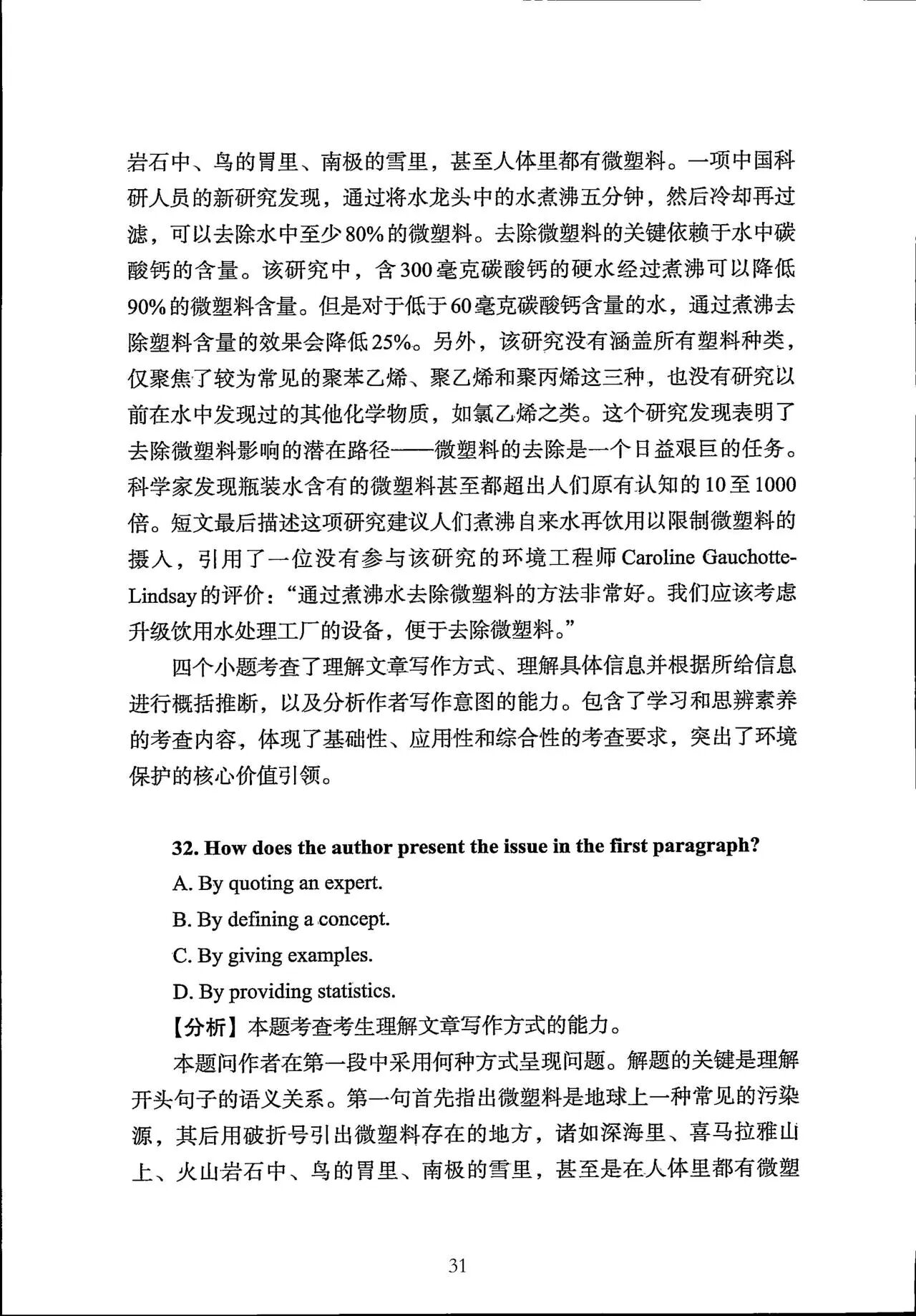
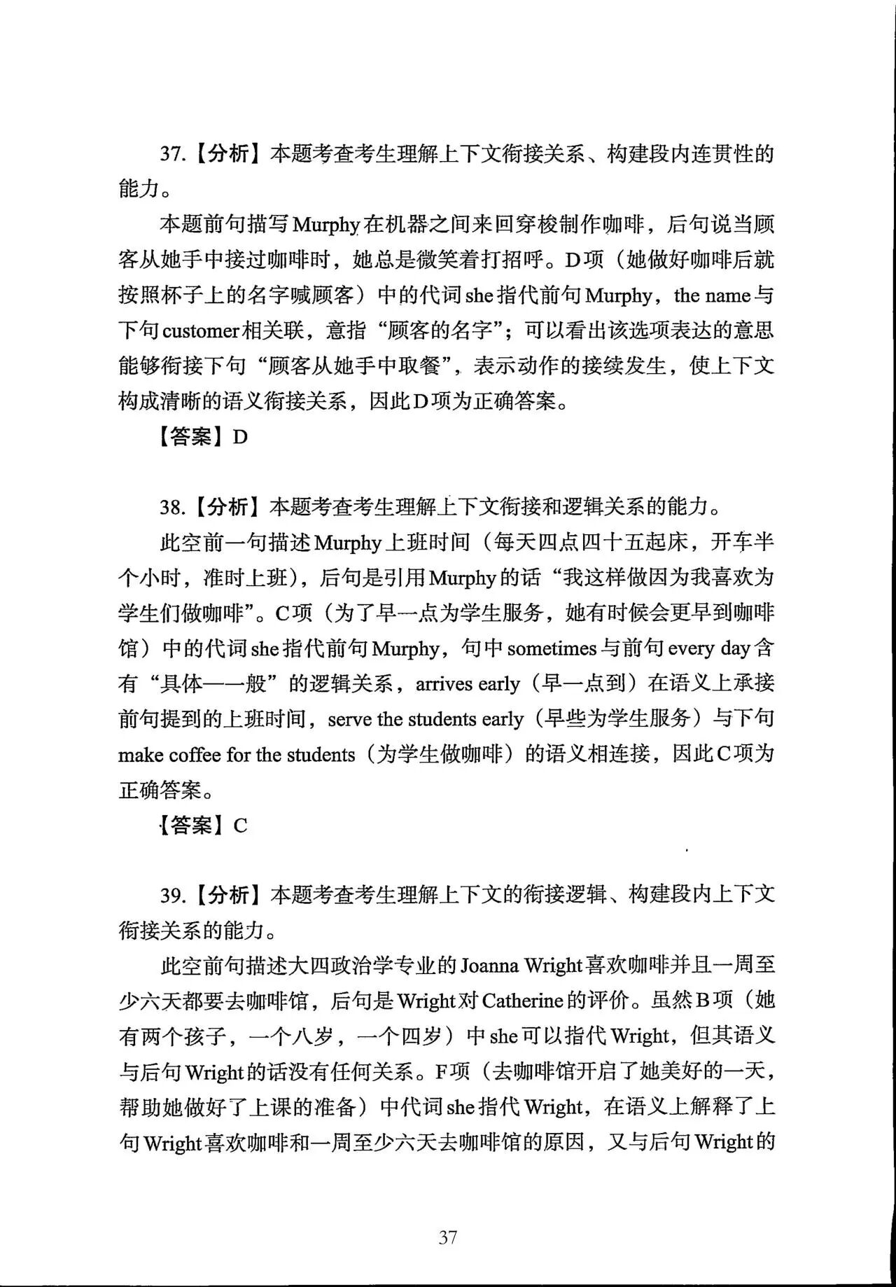
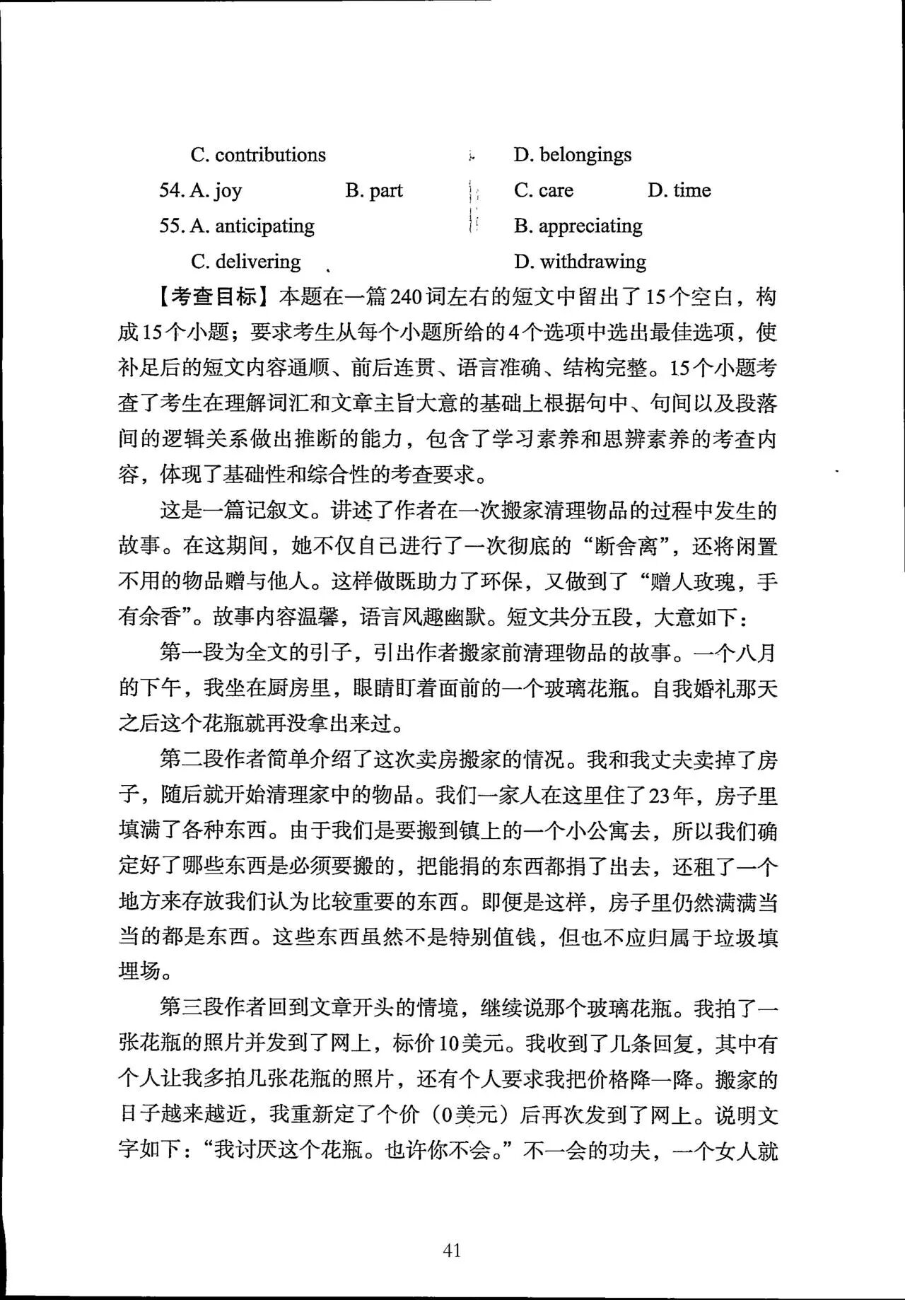
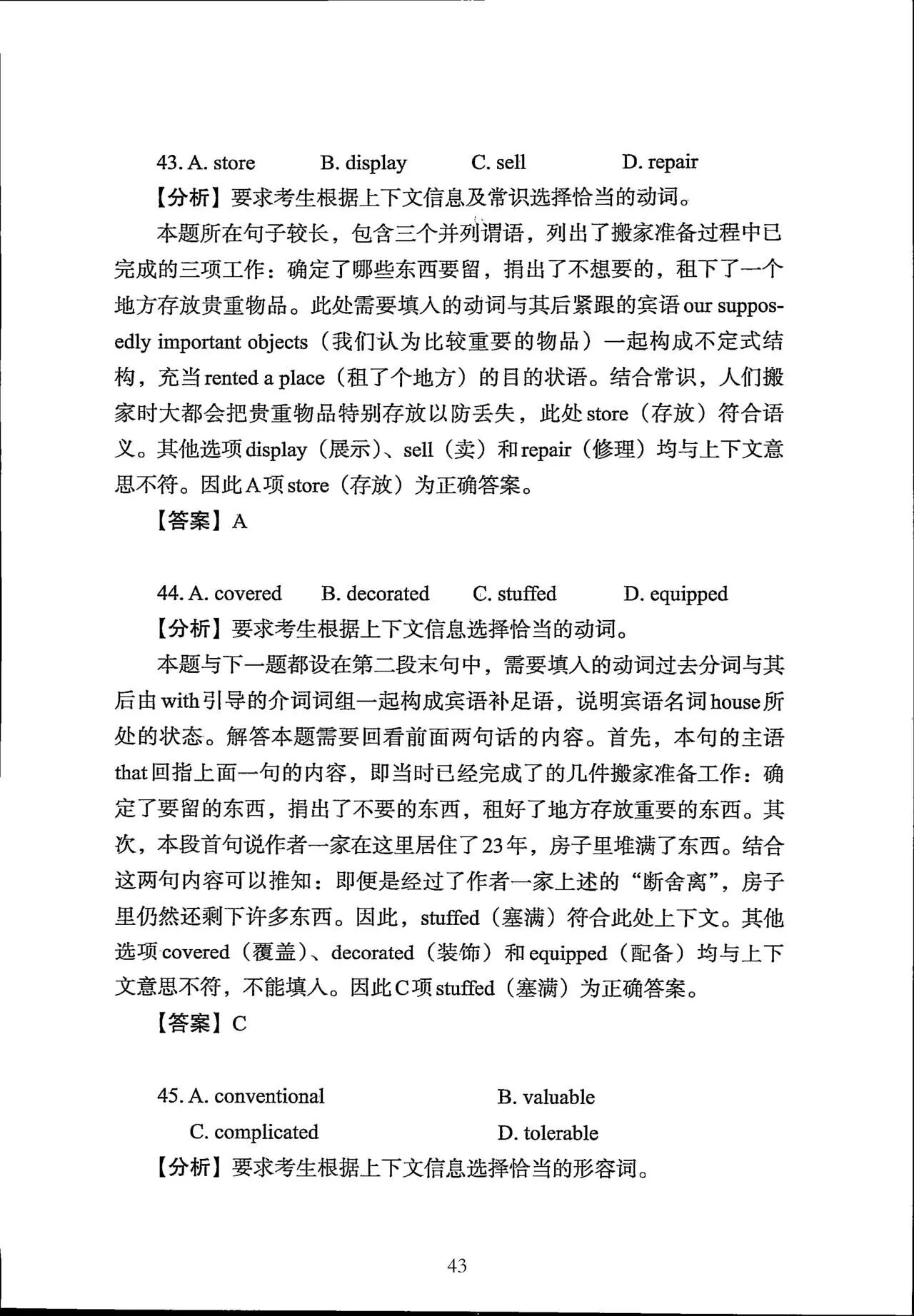
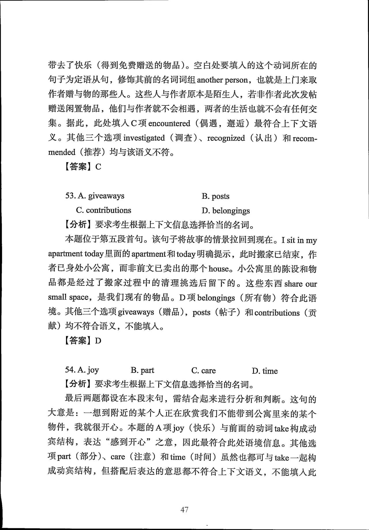
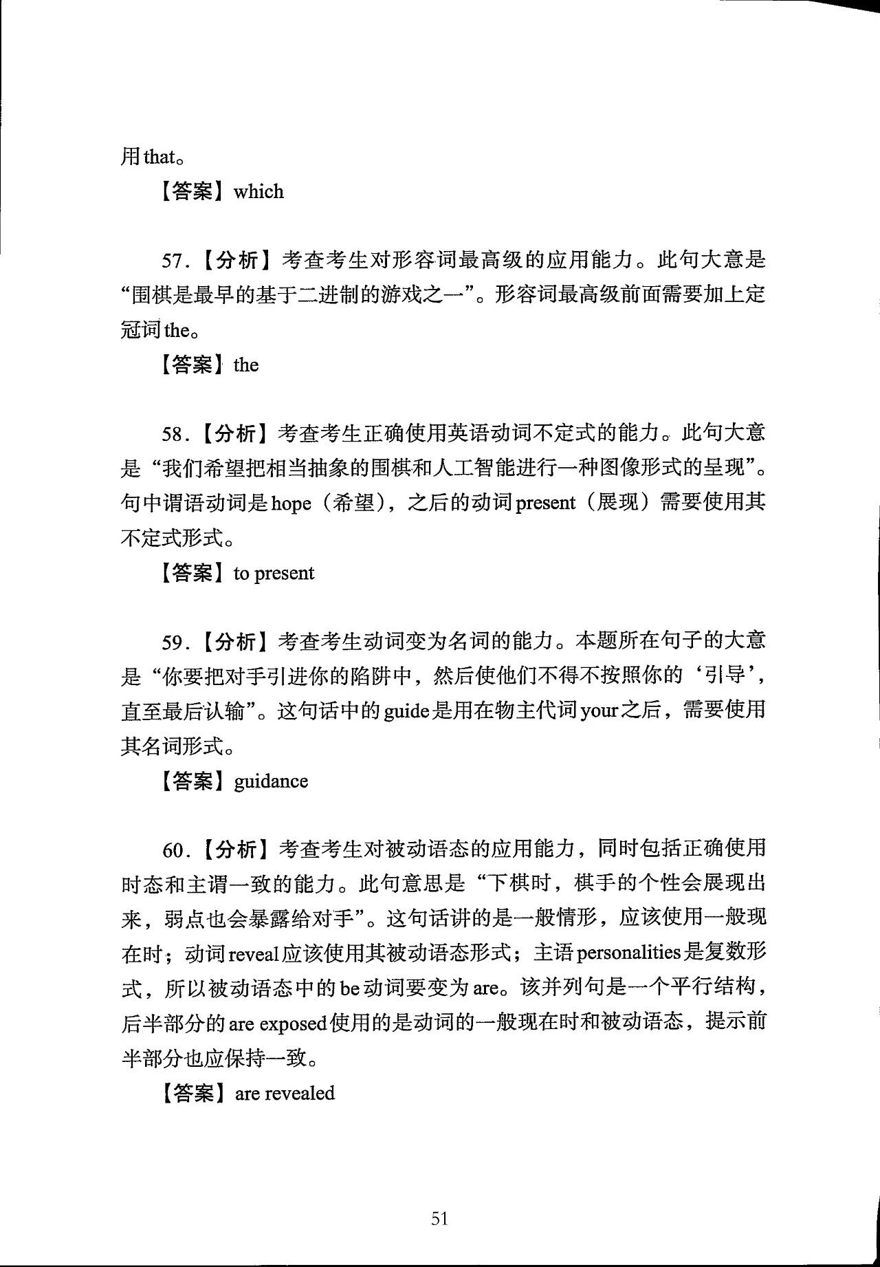
试题答案及解析:





























































四、2025高考考后提醒
(1)高考成绩查询时间及入口
结合全国新高考省份的时间安排流程来看,2025年高考成绩查询时间集中在6月23日-26日左右,考生可以登录各省教育考试院查看个人高考分数及位次,还能在官网查询当地高考批次线及一分一段表。
具体信息参考如下:
(2)高考志愿填报须知
2025年各省高考志愿填报时间可在准考证或省教育考试院公布的招生规定中查询,因为新高考主要采用平行志愿模式,因此建议考生使用“冲稳保”志愿梯度方案,结合2025年招生计划、近三年大学录取情况、个人兴趣及分数等因素规划志愿。
具体信息参考如下: