上海强基计划的招生院校有北京大学、中国人民大学、清华大学等22所高校,2024年各高校强基计划在上海的入围分数线为:北京大学598分、中国人民大学578分、清华大学597分等。

一、上海强基计划招生院校名单
在上海进行强基计划招生的院校共有22所,39所985高校中,不在上海招收强基计划考生的只有北京师范大学、中国农业大学、中央民族大学、华中科技大学、湖南大学、国防科技大学、山东大学、中国海洋大学、华南理工大学、四川大学、电子科技大学、重庆大学、西北工业大学、西北农林科技大学、吉林大学、大连理工大学、东北大学。
上海强基计划招生院校名单:
| 序号 | 招生院校 |
|---|---|
| 1 | 北京大学 |
| 2 | 中国人民大学 |
| 3 | 清华大学 |
| 4 | 北京理工大学 |
| 5 | 南开大学 |
| 6 | 哈尔滨工业大学 |
| 7 | 东南大学 |
| 8 | 中南大学 |
| 9 | 中山大学 |
| 10 | 北京航空航天大学 |
| 11 | 同济大学 |
| 12 | 天津大学 |
| 13 | 上海交通大学 |
| 14 | 武汉大学 |
| 15 | 复旦大学 |
| 16 | 中国科学技术大学 |
| 17 | 西安交通大学 |
| 18 | 南京大学 |
| 19 | 兰州大学 |
| 20 | 浙江大学 |
| 21 | 华东师范大学 |
| 22 | 厦门大学 |
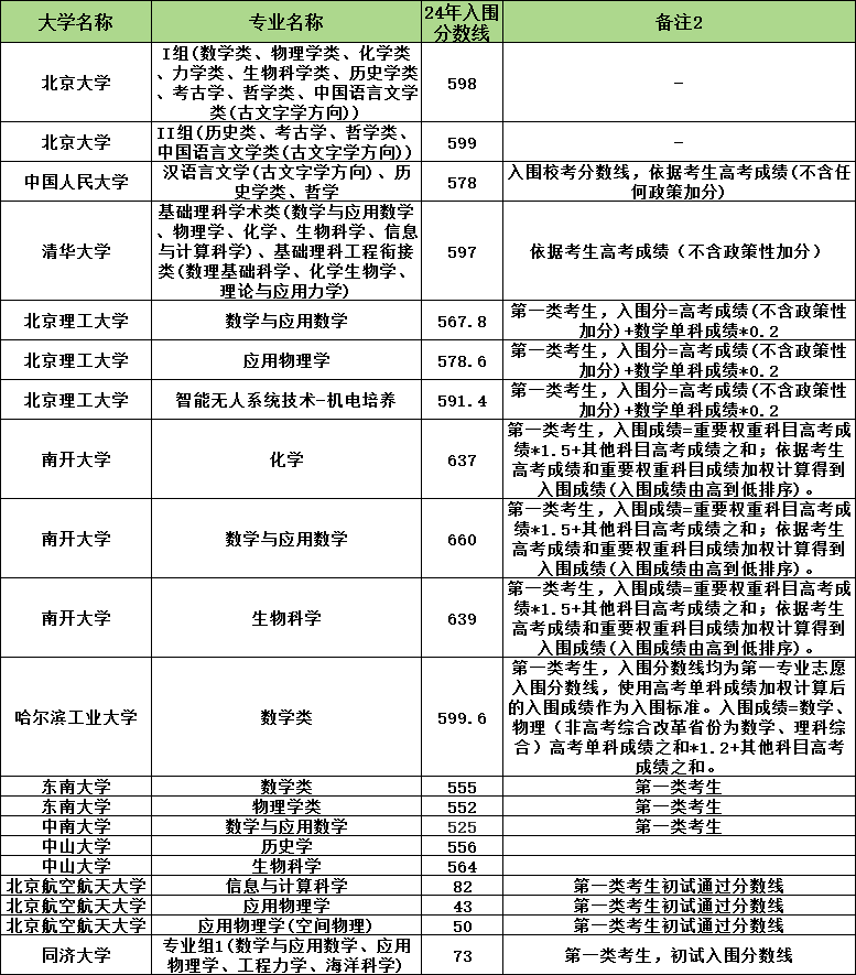
二、上海强基计划2024入围分数线
强基入围线对比高考的分数线来说,基本能够下降5-30分左右,但需要注意入围并不代表录取。
同时有部分院校的入围分数线并不代表高考成绩,比如北京理工大学、南开大学、华东师范大学、哈尔滨工业大学、华南理工大学、大连理工大学6所院校根据高考成绩加权,所以入围分数线并不等于高考成绩。
复旦、上海交大、南大、浙大、中科大、西安交大、同济、厦大、北航、兰大在高考出分前进行校测,因此没有强基入围分数线。本文整理的高校入围分数线是划线初试成绩。
各院校强基计划在上海2024入围分数线:
北京大学:598分-599分
北京航空航天大学:43分-82分
北京理工大学:567.8分-591.4分
东南大学:552分-555分
哈尔滨工业大学:599.6分
南开大学:637分-660分
清华大学:597分
同济大学:73分
中国人民大学:578分
中南大学:525分
中山大学:556分-564分



