东北三省黑吉辽高三第一次联考即将到来,本次高三东北三省大型联合考试将于2023年12月6—7日进行,考试结束后本文将更新东北三省黑吉辽高三第一次联考各科目答案及试卷,供参考。
本次考试结束后,本文将更新东北三省黑吉辽高三第一次联考各科目答案及试卷,包括东北三省高三联考语文、数学、英语、物理、历史等科目试卷及答案。

2024届黑龙江、吉林、辽宁东北三省高三联考时间确定为12月6、7日两天。据了解,本次考试哈三中等名校均会参加,随着2024年高考的临近,高三学年考试的消息越来越多,无论对考生还是家长都是不小的挑战。
本次黑吉辽东三省高三第一次联考各科目考试时间如下,各科目考试时长对标高考考试时长,具体各科时间安排计划如下:

2023年东北三省(黑吉辽)高三第一次联考各科试卷及答案如下:
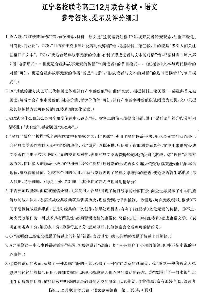
一、东三省联考语文试卷及参考答案




二、 东三省联考数学试卷及参考答案






三、 东三省联考英语试卷及参考答案




四、 东三省联考物理试卷及参考答案




五、 东三省联考历史试卷及参考答案


六、 东三省联考化学试卷及参考答案


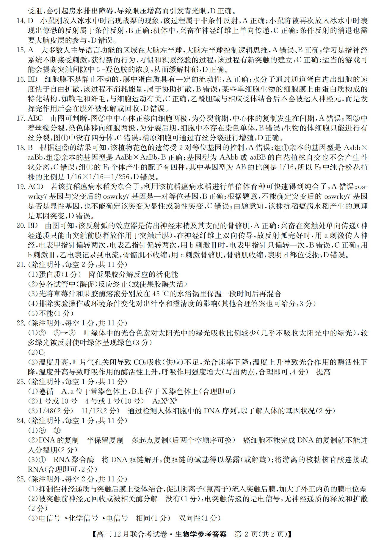
七、东三省联考生物试卷及参考答案


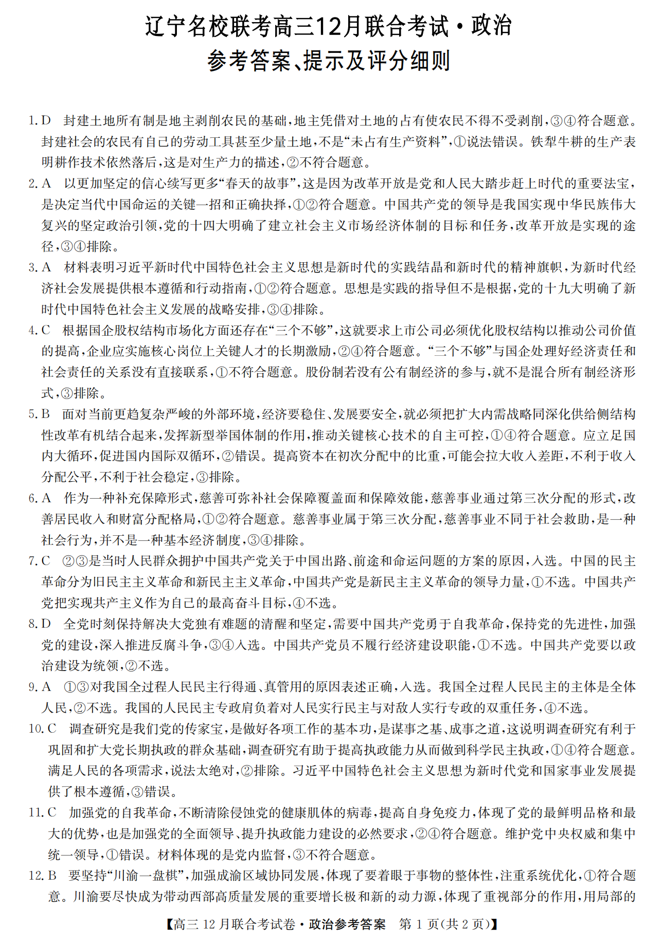
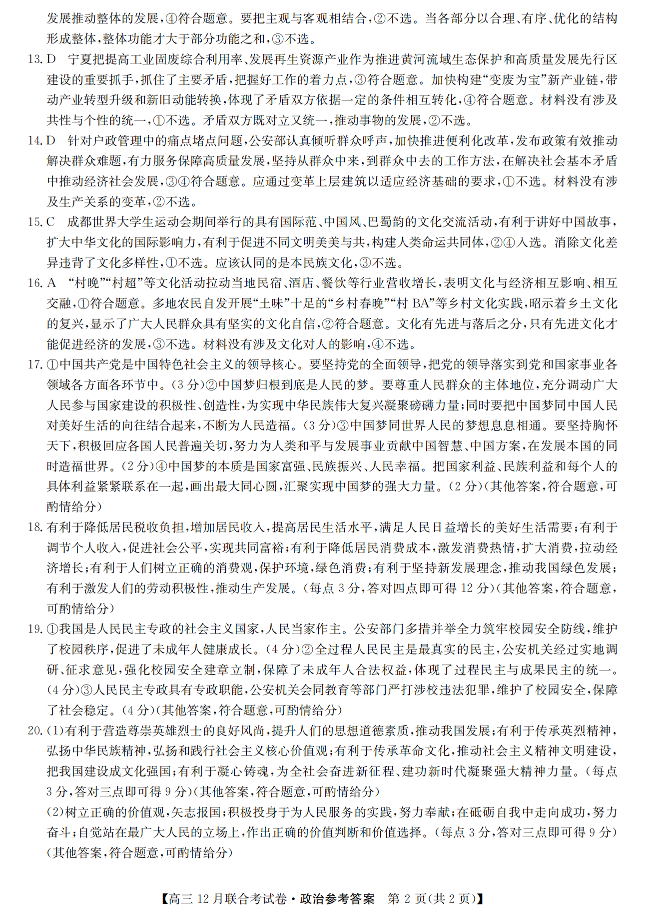
八、东三省联考政治试卷及参考答案


九、东三省联考地理试卷及参考答案


通过2024届黑龙江、吉林、辽宁东北三省高三联考可以客观地评估学生的学习水平和技能掌握程度,让学生和老师了解学生的学习状况,发现自身的优势和不足。此外通过东北三省高三联考的成绩和反馈,学生可以有针对性地进行复习,有的放矢地提升自己的薄弱环节。通过东北三省联考,学生可以更好地把握重点和难点,进行有针对性的复习。