2023年甘肃一诊将于3月16日开考,本文圆梦小编正在陆续收集2023甘肃一诊各科试卷及答案,包括理综、语文、文数、理科数学、英语、文综等科目的试题及参考答案,请大家持续关注本文或高考100网站,小编将在考后更新。
距离2023年高考仅剩不到一百天的时间,希望同学们能够经过一次又一次的模考,查漏补缺,填补知识的不足,不断进步,更好的迎接高考,长风破浪会有时,直挂云帆济沧海,预祝全国考生圆梦高考,圆梦大学。
2023甘肃一诊各科试卷及答案汇总:https://www.gk100.com/read_265174276.htm或https://www.gk100.com/read_144980199.htm(点击或复制链接即可查看)
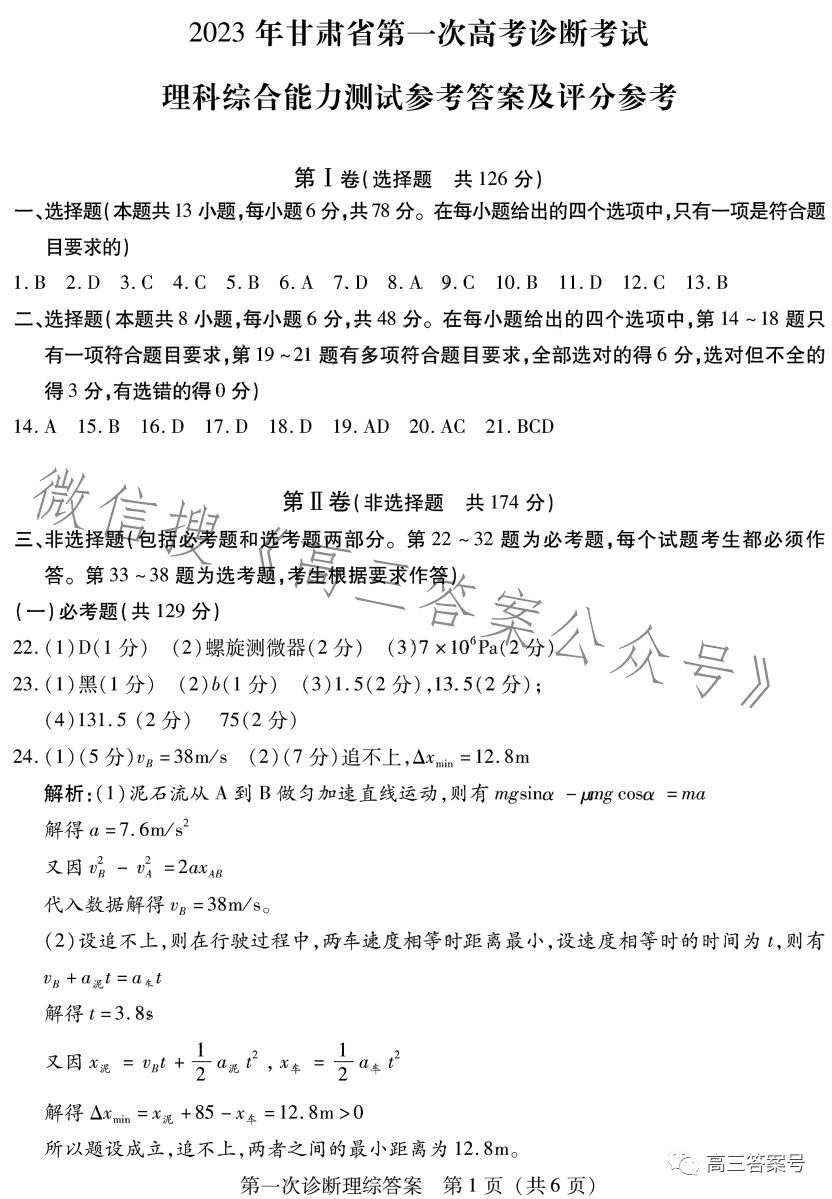
以下为2023甘肃一诊理综试卷及答案解析:
一、2023甘肃一诊理科综合试题















二、2023甘肃一诊理综参考答案






