2024年东北三省三校高三一模将于2月28日进行考试。本次考试涉及学校考生较多,为方便大家复习,本文将整理2024届东北三省三校高三一模考试题及答案汇总,供大家参考!来看看东北三省三校高三第一次联合模拟考试各科答案吧!

2024年东北三省三校模拟考试时间确定:将于2月28日进行考试,哈师大附中、东北师大附中、辽宁省实验中学三所全国知名重点中学精诚合作,拟于2024年继续组织“三省三校”联合模拟考试。本文将为大家收集整理2024东北三省三校高三第一次模拟考试各科试卷答案,考试开始后,我们会关注各科试题及答案,整理完成后将第一时间分享给大家。
以下为2024东北三省三校一模各科试卷及答案解析汇总:
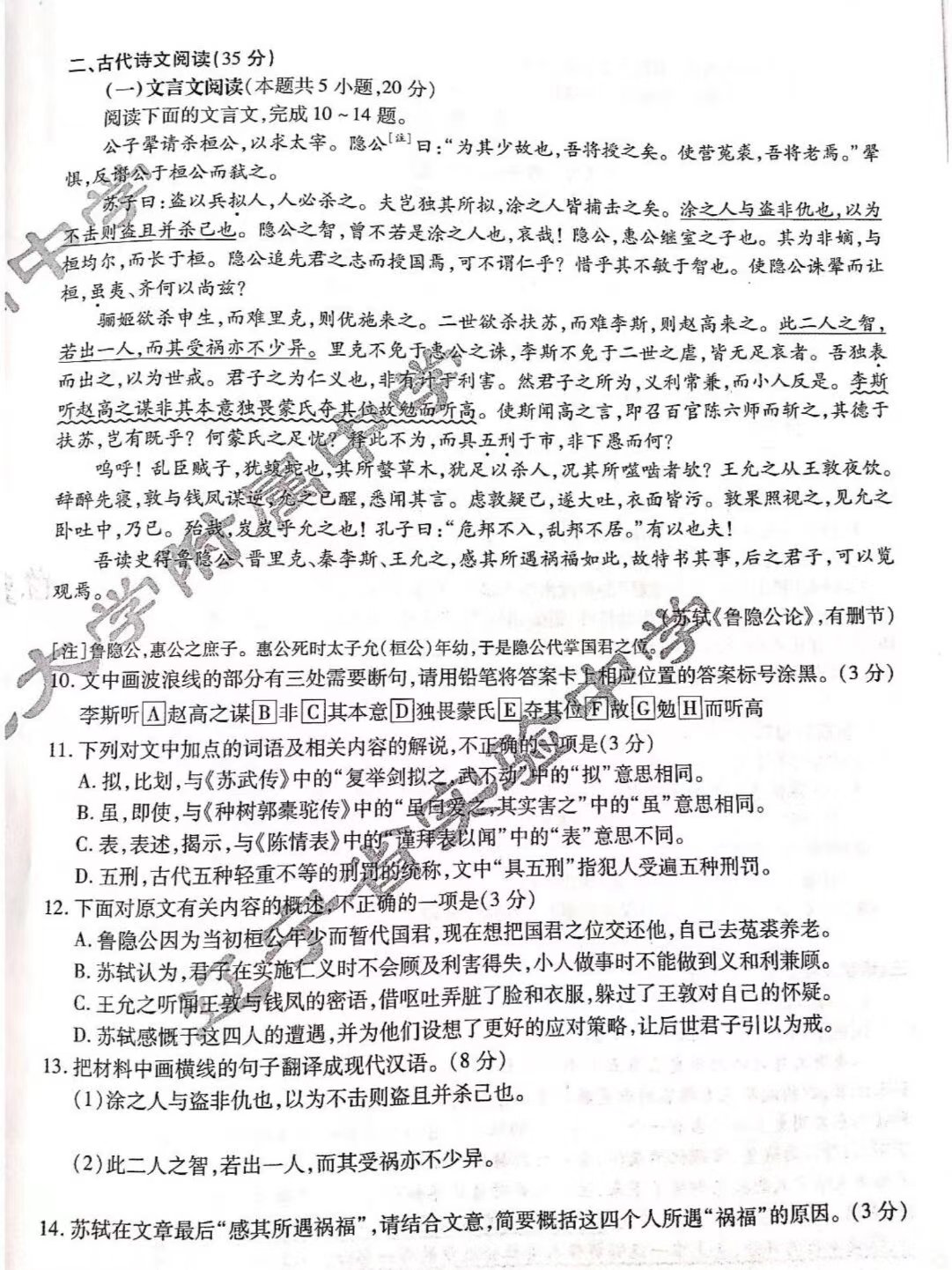
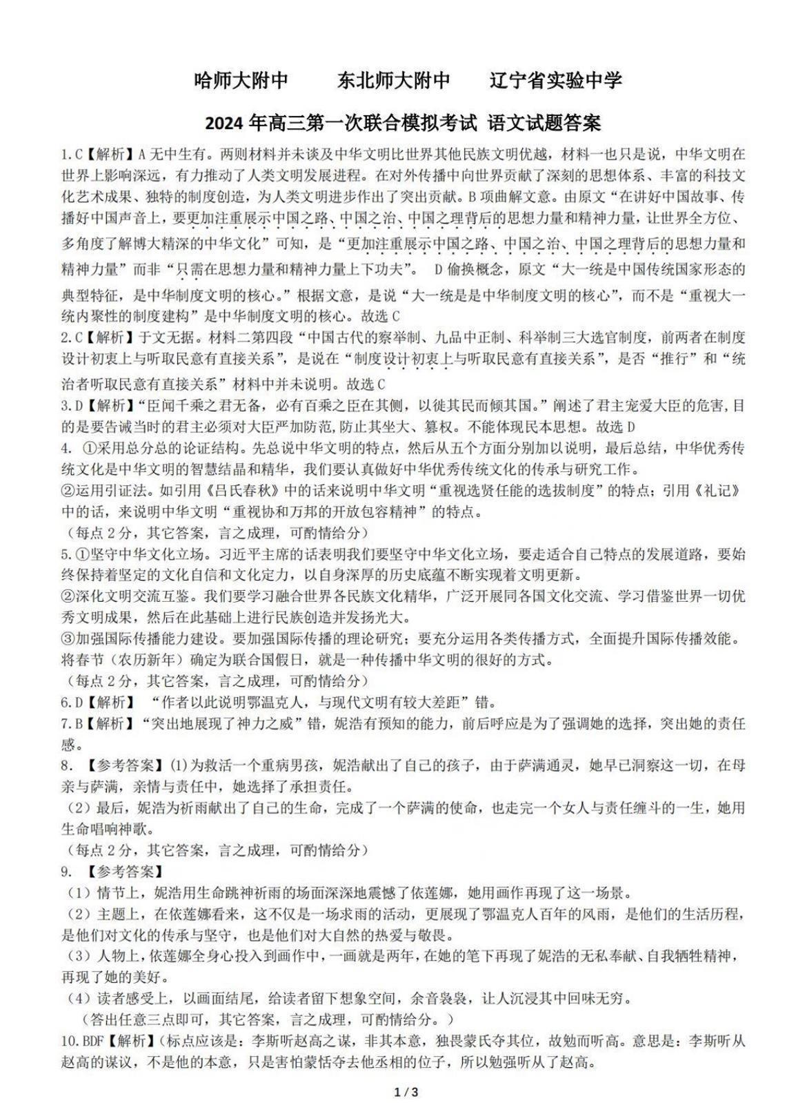
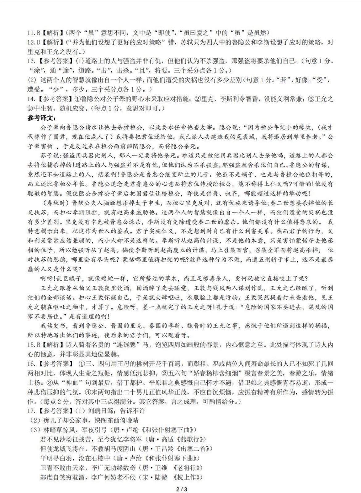
一、东北三校一模语文试卷答案











二、东北三校一模数学试卷答案








三、东北三校一模英语试卷答案












四、东北三校一模物理试卷答案






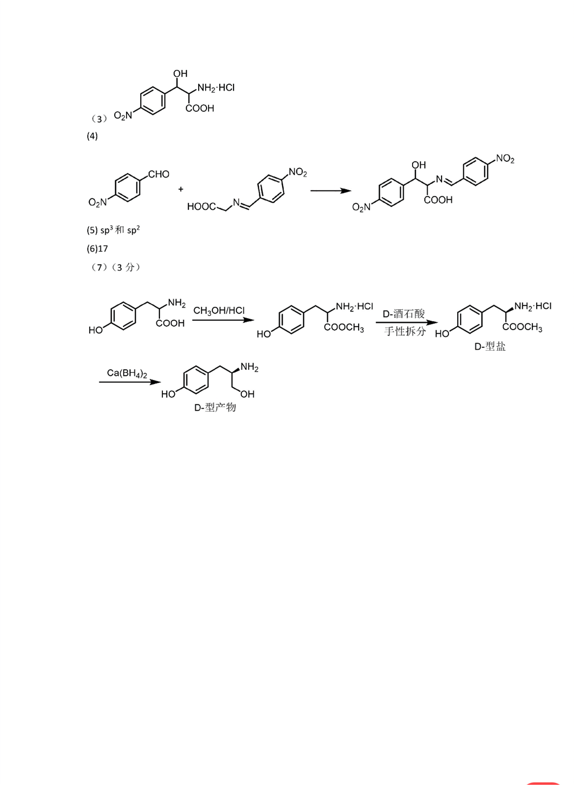
五、东北三校一模化学试卷答案










六、东北三校一模生物试卷答案




七、东北三校一模历史试卷答案







八、东北三校一模政治试卷答案















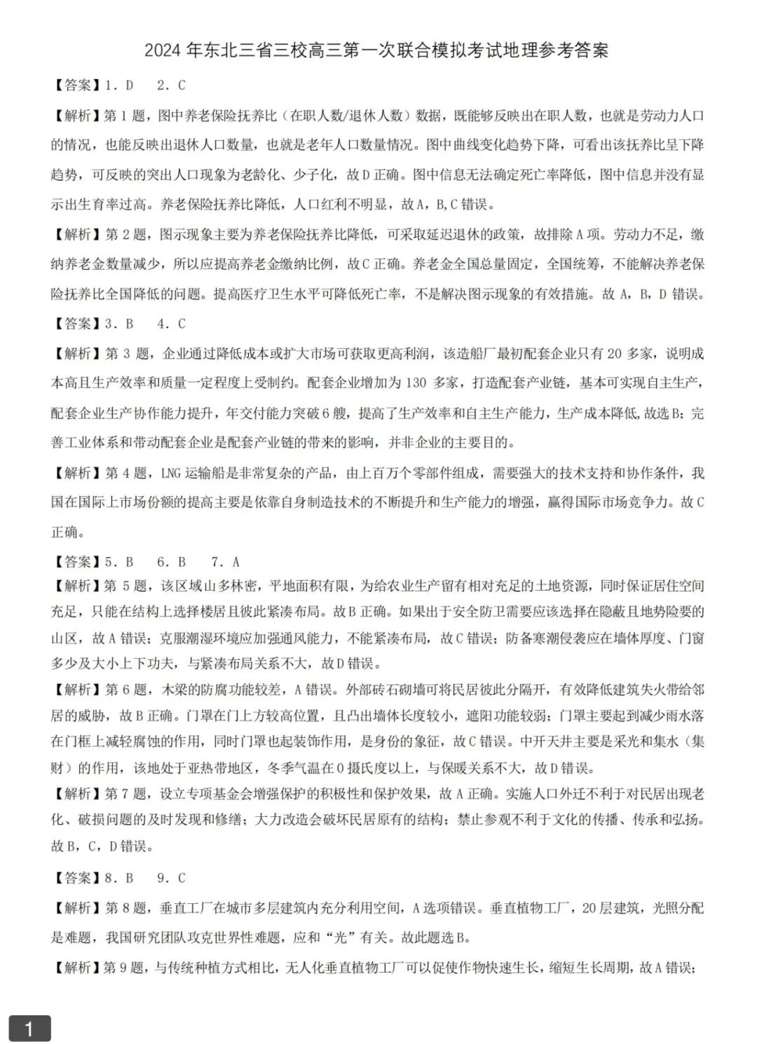
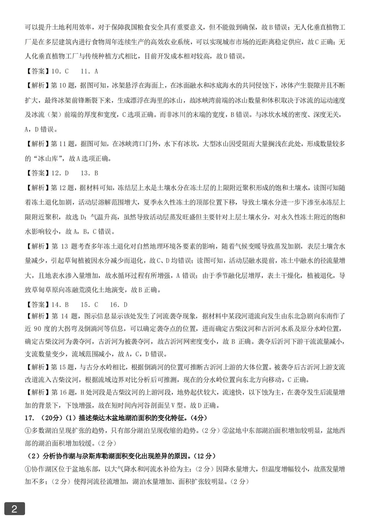
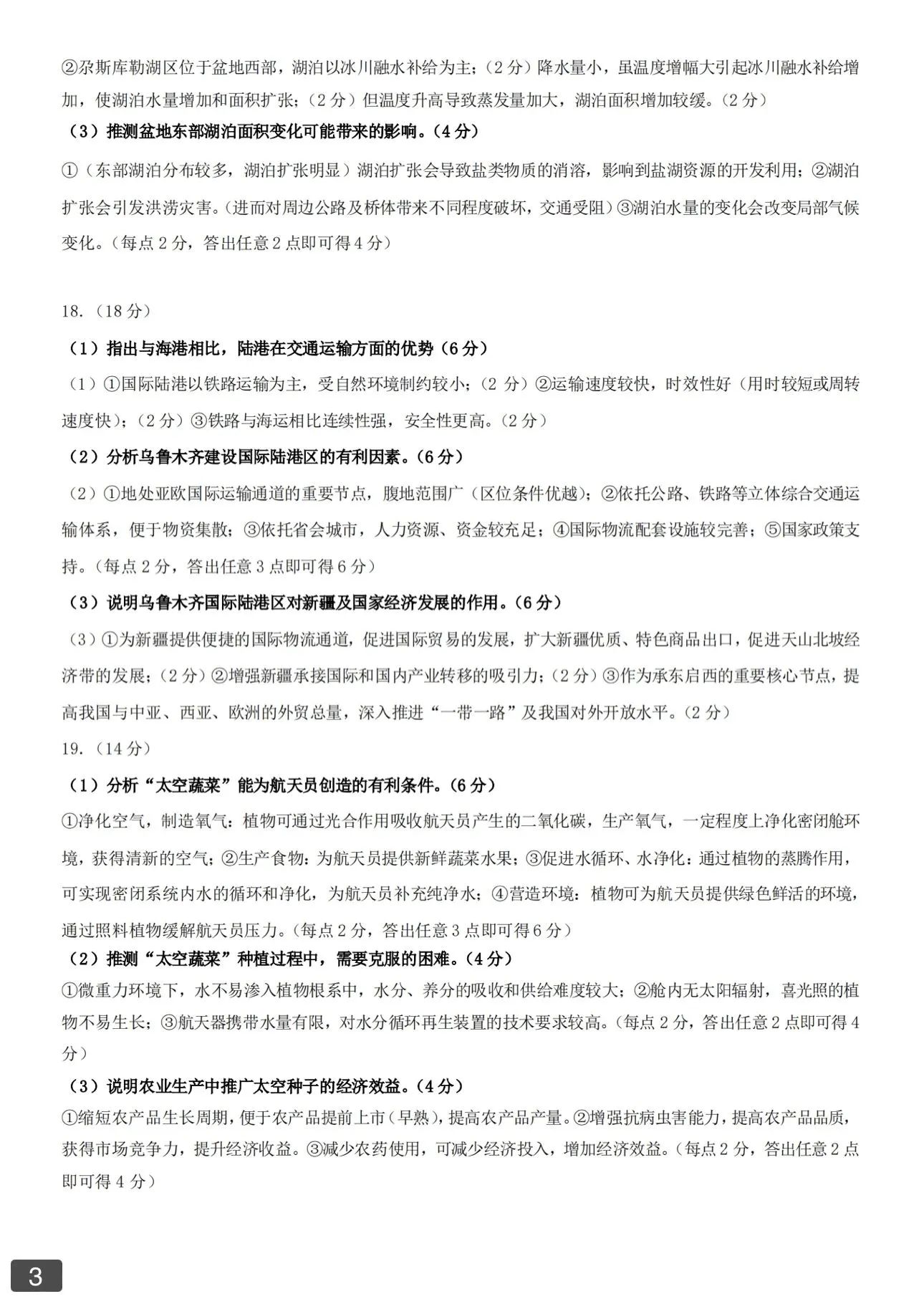
九、东北三校一模地理试卷答案







据悉,辽宁省实验中学具体负责本次会题的组织工作,本次活动三校均派出最强师资团队,共研模拟,同汇试题。“三校联考”已连续举办34年,在东北三省具有崇高的历史声望,在全国也有较广泛影响
三校联考试题命制依据教育部考试中心对高考的基本定调,研究近几年全国新课标卷、新高考卷的规律和方向,突出立德树人导向,体现学科核心素养。力求三校联考模拟试题与高考真题高度契合,三校教师还深度交流了新课程、新教材、新高考背景下备考复习策略和方法,助力学子精准备考。