2025五院四系招生学校一共有9所,包括中国政法大学、中南财经政法大学、华东政法大学、西南政法大学等。2025年五院四系录取分数线整体位于567分到686分之间,各校最低分如下。

一、中国所有五院四系名单
五院:中国政法大学、中南财经政法大学、华东政法大学、西南政法大学、西北政法大学
四系:北京大学、吉林大学、武汉大学、中国人民大学的法学院

二、五院四系录取分数线
以福建省为例,2025年全国五院四系录取分数线最低是557分,收分最低的学校是中南财经政法大学(中外合作),分数线最低的专业是电影学。
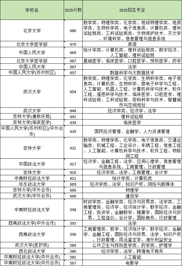
分数线最高的是北京大学的数学类、物理学类等专业,2025年最低分686分;五院四系分数线排名前十的还有:
北京大学医学部(英语)670分、中国人民大学(统计学类、计算机类等)669分、北京大学医学部(基础医学、临床医学等)667分、中国人民大学(法学)667分、北京大学(哲学类、经济学类等)665分、北京大学医学部(英语)660分、中国人民大学(苏州校区)(数据科学与大数据技术)657分、武汉大学(数学类、物理学类等)654分、武汉大学(经济学类、经济学、法学)648分
下面是分数线最低的十个五院四系和专业名单:
中南财经政法大学(中外合作)(电影学)557分;
中南财经政法大学(中外合作)(电影学)567分;
西北政法大学(经济学类、哲学等)579分;
中南财经政法大学(中外合作)(人工智能)581分;
西北政法大学(经济学类、法学、跨境电子商务)586分;
武汉大学(医护类)(公共卫生与预防医学类、药学类、护理学)589分;
西南政法大学(新闻传播学类、工商管理类等)589分;
西南政法大学(工商管理类、哲学等)590分;
西南政法大学(中外合作)(法学)597分;
中南财经政法大学(财政学类、金融学类等)598分。
2025年五院四系各个大学和专业录取分数线一览表:
1、历史类
| 学校名 | 2025 分数 |
2025招生专业 |
|---|---|---|
| 北京大学 | 665 | 哲学类、经济学类、社会学类、中国语言文学类、 新闻传播学类、历史学类、工商管理类、公共管理类、 文科试验班类、法学、英语、考古学、城乡规划、 图书馆学、人文科学试验班 |
| 北京大学医学部 | 660 | 英语 |
| 中国人民大学 | 644 | 国际政治、政治学、经济学与哲学 |
| 中国人民大学 | 643 | 经济学类、金融学类、社会学类、新闻传播学类、 工商管理类、公共管理类、资源与环境经济学、 法学、人力资源管理、人文科学试验班 |
| 武汉大学 | 637 | 经济学类、中国语言文学类、外国语言文学类、 新闻传播学类、历史学类、工商管理类、文科试验班类、法学 |
| 中国政法大学 | 615 | 哲学、法学、社会学、汉语言文学、网络与新媒体、 工商管理、公共事业管理 |
| 中国政法大学 | 612 | 政治学与行政学、国际政治、思想政治教育 |
| 武汉大学(艺术类) | 610 | 戏剧影视文学 |
| 中国人民大学 (苏州校区)(中外合作) |
609 | 金融学、传播学、人力资源管理 |
| 中南财经政法大学 | 603 | 财政学类、金融学类、经济与贸易类、法学类、 外国语言文学类、工商管理类、哲学、经济学、 投资学、国际经济与贸易、知识产权、会计学、 国际商务、行政管理 |
| 吉林大学 | 603 | 经济学类、新闻传播学类、法学、汉语言文学、 日语、历史学、考古学、人文科学试验班 |
| 西南政法大学 (中外合作) |
601 | 法学 |
| 吉林大学 | 600 | 政治学与行政学、外交学 |
| 华东政法大学 | 598 | 经济学类、社会学类、公共管理类、法学、 知识产权、英语、翻译、新闻学、网络与新媒体 |
| 西南政法大学 | 589 | 新闻传播学类、工商管理类、国际经济与贸易、 法学、知识产权、社会工作、英语、行政管理、 海外利益安全 |
| 西北政法大学 | 579 | 经济学类、哲学、法学、英语、新闻学、 编辑出版学、网络与新媒体、财务管理、 跨境电子商务 |
| 中南财经政法大学 (中外合作) |
557 | 电影学 |
2、物理类



