2025年八省联考历史科目考试时间为1月4日9:00-10:15,虽然历史科目是各省自主命题,但是都是在统一时间开考,本文就整理出2025年四川八省联考历史答案详解、2025四川八省联考历史试卷。

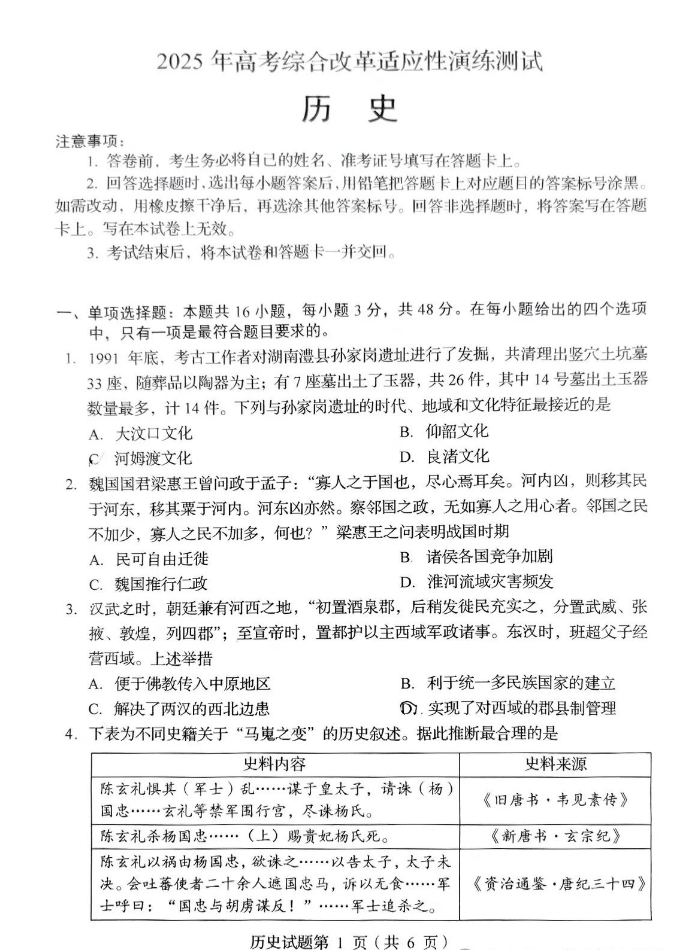
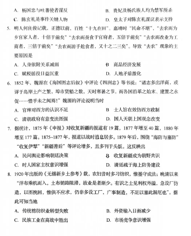
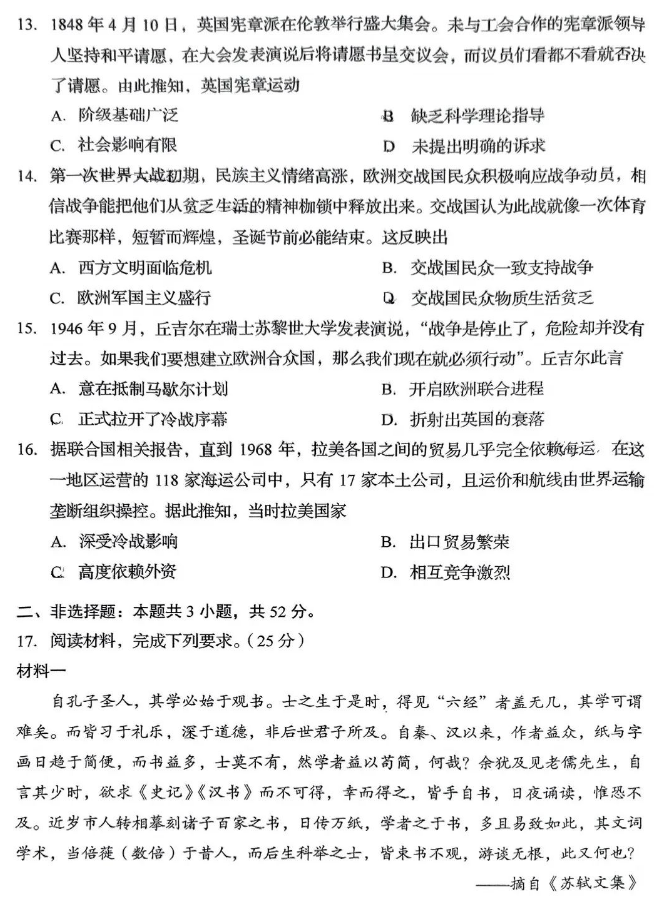
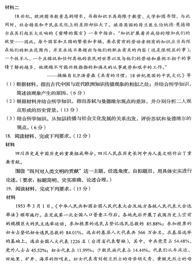
注意:因为本次新高考适应性考试历史、化学、生物、思想政治、物理、地理6门科目是由各省单独出题,所以各省除语数外科目以外,其余科目的试题都不一致,本文就只整理出四川历史具体的试卷及答案,仅供四川考生参考。
历史考试时间:1月4日9:00-10:15
一、2025年四川八省联考历史试卷






二、2025四川八省联考历史答案详解

三、2025年四川新高考变化
1.考试科目
四川新高考采用了“3+1+2”的模式。
其中,“3”指的是语文、数学、外语三门必考科目;“1”指的是考生需要在物理和历史两门科目中选择一门作为首选科目;“2”则是指考生需要在思想政治、地理、化学、生物四门科目中选择两门作为再选科目。
这一改革打破了传统的文理科界限,为考生提供了更多的选择空间。
2.分数计算
考生总成绩由3门统一高考科目成绩和3门普通高中学业水平选择性考试科目成绩构成,满分750分。
其中,语文、数学、外语每门满分150分,按原始成绩计入。
首选科目物理或历史满分100分,也使用原始成绩计入。
再选科目思想政治、地理、化学、生物学每门满分100分,按等级转换分计入,以平衡不同学科得分难易程度对总分的影响。
3.志愿填报
四川新高考采用了“院校专业组”的模式。
考生需要先选择院校,再在该院校中选择一个或多个专业组进行填报。
这一改革使得志愿填报更加精细化和个性化,有助于考生更好地选择适合自己的专业和院校。同时,新高考还实行了平行志愿投档模式,进一步提高了录取的公平性和效率。