从2024年开始已有多个省市自治区发布了相关文件逐步取消少数民族考生加分政策。2026年部分教育资源相对均衡的省份调整、取消了少数民族高考加分政策,其中包括了湖南、广西、海南、贵州等多个省份。
本文将为大家附上全国少数民族高考加分最新政策。

一、2026年取消少数民族加分?
2026年并未完全取消少数民族加分政策。
近年来,关于少数民族高考加分政策也是在不断调整中,自2024年开始已有多个省市自治区发布了相关文件逐步取消少数民族考生加分政策。
此外,湖南、广西、海南、贵州、云南等多个省份也对“少数民族考生”加分项目进行进一步规范,缩减加分分值或实行户籍、学籍和实际就读年限三重认定。各省市因地制宜制定了少数民族高考加分改革方案主要有以下趋势:
第一种情况,有的教育资源已经相对均衡的省份取消了少数民族高考加分政策。
第二种情况,有的省区将加分范围调整从边疆、山区、牧区、少数民族聚居地区在高中教育阶段转学到本地就读的少数民族考生。
第三种情况,有的省份取消了散居地区的少数民族高考加分,加分范围缩小为聚居地区的少数民族考生。
第四种情况,有的省份按照区域加分,区域内符合一定条件的,无论是汉族考生还是少数民族考生都有加分。另外,即便还保留有加分政策的地区,加分分值也大幅减少了。

二、少数民族高考加分最新政策
我们为大家整理的全国各省市少数民族加分政策,包湖南、四川、福建、贵州、内蒙古等地区。
1.湖南省
《湖南省普通高校招生享受民族优惠政策考生资格审核办法》指出:
2023年、2024年,民族乡的少数民族考生加10分,面向我省省属高校投档录取使用;2025年高考起取消加分;
2023年、2024年,少数民族人口过半县的少数民族考生加5分,面向我省省属高校投档录取使用;2025年高考起取消加分;
2023年、2024年,民族自治地方和少数民族人口过半县以及民族乡的汉族考生加3分,面向我省省属高校投档录取使用;2025年高考起取消加分;
2023年、2024年,散居地区的少数民族考生加3分,面向我省省属高校投档录取使用;2025年高考起取消加分。
2.内蒙古自治区
2024年起,内蒙古自治区少数民族考生高考加分的“削减”步入实施阶段。
2023年及以前,蒙古族、达斡尔族等五个少数民族考生统一享受10分加分;2024-2025年统一降至5分;2026年起则将全区103个旗县(市、区)划分为A、B两类,仅A类地区符合条件的考生保留加分,B类地区彻底取消。A类地区共36个,包括达尔罕茂明安联合旗、鄂伦春自治旗等边境旗、牧业旗及少数民族自治旗,B类地区为其余67个旗县(市、区)。
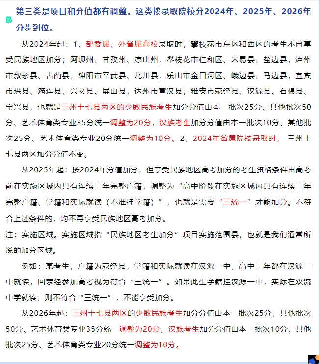
3.四川省
从2026年起,三洲十七县两区少数民族地区的少数民族考生统一加20分、汉族考生统一加10分,攀枝花市东区、西区的考生将不再加分。

4.福建省
福建省2026年少数民族全面取消。

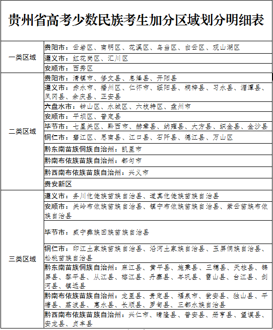
5.贵州省
2023年时,贵州一类区域少数民族考生加5分,二类区域加10分,三类区域加15分。
2024-2025年已实现一类区域取消加分,二类区域降至5分,三类区域降至10分。
2026年进一步收紧:一类区域维持零加分,二类区域彻底取消少数民族加分,仅三类区域(黔东南州、黔南州、黔西南州除核心市区外的县市及民族自治县)符合“三统一”(高中三年户籍、学籍、实际就读地一致)的少数民族考生保留5分加分。
