河南强基计划的招生院校有北京大学、北京理工大学、清华大学等38所高校,2024年各高校强基计划在河南的入围分数线为:北京大学理科688分、北京理工大学理科601分、清华大学理科687分等。

一、河南强基计划招生院校名单
在河南进行强基计划招生的院校共有38所,39所985高校中,不在河南招收强基计划考生的只有东北大学。
河南强基计划招生院校名单:
| 序号 | 招生院校 |
|---|---|
| 1 | 清华大学 |
| 2 | 北京大学 |
| 3 | 中国人民大学 |
| 4 | 北京航空航天大学 |
| 5 | 北京师范大学 |
| 6 | 北京理工大学 |
| 7 | 中国农业大学 |
| 8 | 中央民族大学 |
| 9 | 复旦大学 |
| 10 | 上海交通大学 |
| 11 | 同济大学 |
| 12 | 华东师范大学 |
| 13 | 南开大学 |
| 14 | 天津大学 |
| 15 | 南京大学 |
| 16 | 东南大学 |
| 17 | 武汉大学 |
| 18 | 华中科技大学 |
| 19 | 中南大学 |
| 20 | 湖南大学 |
| 21 | 国防科技大学 |
| 22 | 山东大学 |
| 23 | 中国海洋大学 |
| 24 | 中山大学 |
| 25 | 华南理工大学 |
| 26 | 四川大学 |
| 27 | 电子科技大学 |
| 28 | 重庆大学 |
| 29 | 西安交通大学 |
| 30 | 西北工业大学 |
| 31 | 西北农林科技大学 |
| 32 | 哈尔滨工业大学 |
| 33 | 吉林大学 |
| 34 | 大连理工大学 |
| 35 | 中国科学技术大学 |
| 36 | 厦门大学 |
| 37 | 兰州大学 |
| 38 | 浙江大学 |
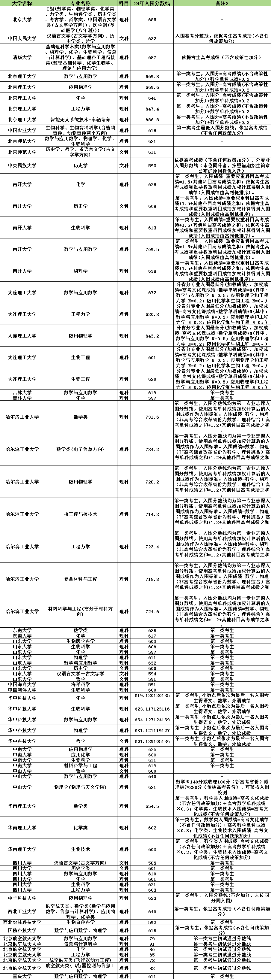
二、河南强基计划2024入围分数线
强基入围线对比高考的分数线来说,基本能够下降5-29分左右,但需要注意入围并不代表录取。
同时有部分院校的入围分数线并不代表高考成绩,比如北京理工大学、南开大学、华东师范大学、哈尔滨工业大学、华南理工大学、大连理工大学6所院校根据高考成绩加权,所以入围分数线并不等于高考成绩。
复旦、上海交大、南大、浙大、中科大、西安交大、同济、厦大、北航、兰大在高考出分前进行校测,因此没有强基入围分数线。本文整理的高校入围分数线是划线初试成绩。
各院校强基计划在河南2024入围分数线:
北京大学:理科688分
北京航空航天大学:理科65分-91分
北京理工大学:理科641分-686.8分
北京师范大学:文科611分、理科621分
大连理工大学:理科601分-672分
电子科技大学:理科623分
东南大学:理科617分-636分
国防科技大学:理科616分
哈尔滨工业大学:理科714.2分-734.2分
华南理工大学:理科602分-654.5分
华中科技大学:文科601分、理科619分-634分
吉林大学:理科597分-619分
南开大学:文科668分、理科628分-709.5分
清华大学:理科687分
山东大学:文科591分-600分、理科597分-632分
四川大学:文科585分-601分、理科601分-621分
西北工业大学:理科640分
西北农林科技大学:理科592分
中国海洋大学:理科591分-600分
中国农业大学:理科618分
中国人民大学:文科632分
中南大学:理科600分-625分
中山大学:文科609分、理科621分-640分
中央民族大学:文科593分
重庆大学:理科611分



