2023重庆一诊是很多考生都在关注的,大家应该都非常想要知道2023重庆一诊地理科目试题答案解析,高考100网小编就为大家带来2023重庆一诊地理参考答案解析及试卷汇总。
2023重庆一诊答案及试卷汇总
https://www.gk100.com/read_260907642.htm(点击即可查看)
2023重庆一诊地理考试在1月8日开考,高考100网小编会在2023重庆一诊地理答案解析及试卷公布后为大家及时更新
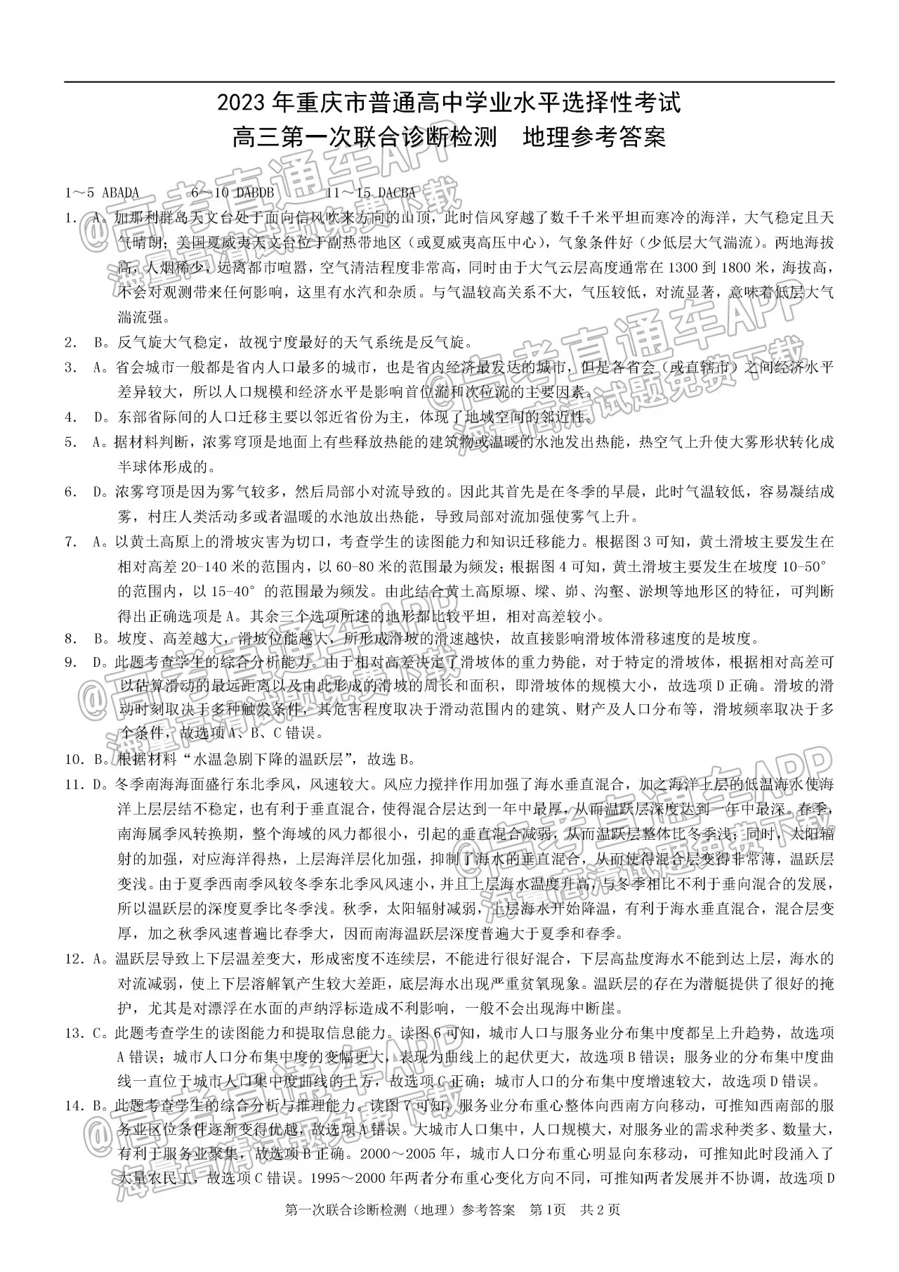
一、2023重庆一诊地理试卷


二、2023重庆一诊地理答案解析


邓老师
2023重庆一诊是很多考生都在关注的,大家应该都非常想要知道2023重庆一诊地理科目试题答案解析,高考100网小编就为大家带来2023重庆一诊地理参考答案解析及试卷汇总。
2023重庆一诊答案及试卷汇总
https://www.gk100.com/read_260907642.htm(点击即可查看)
2023重庆一诊地理考试在1月8日开考,高考100网小编会在2023重庆一诊地理答案解析及试卷公布后为大家及时更新
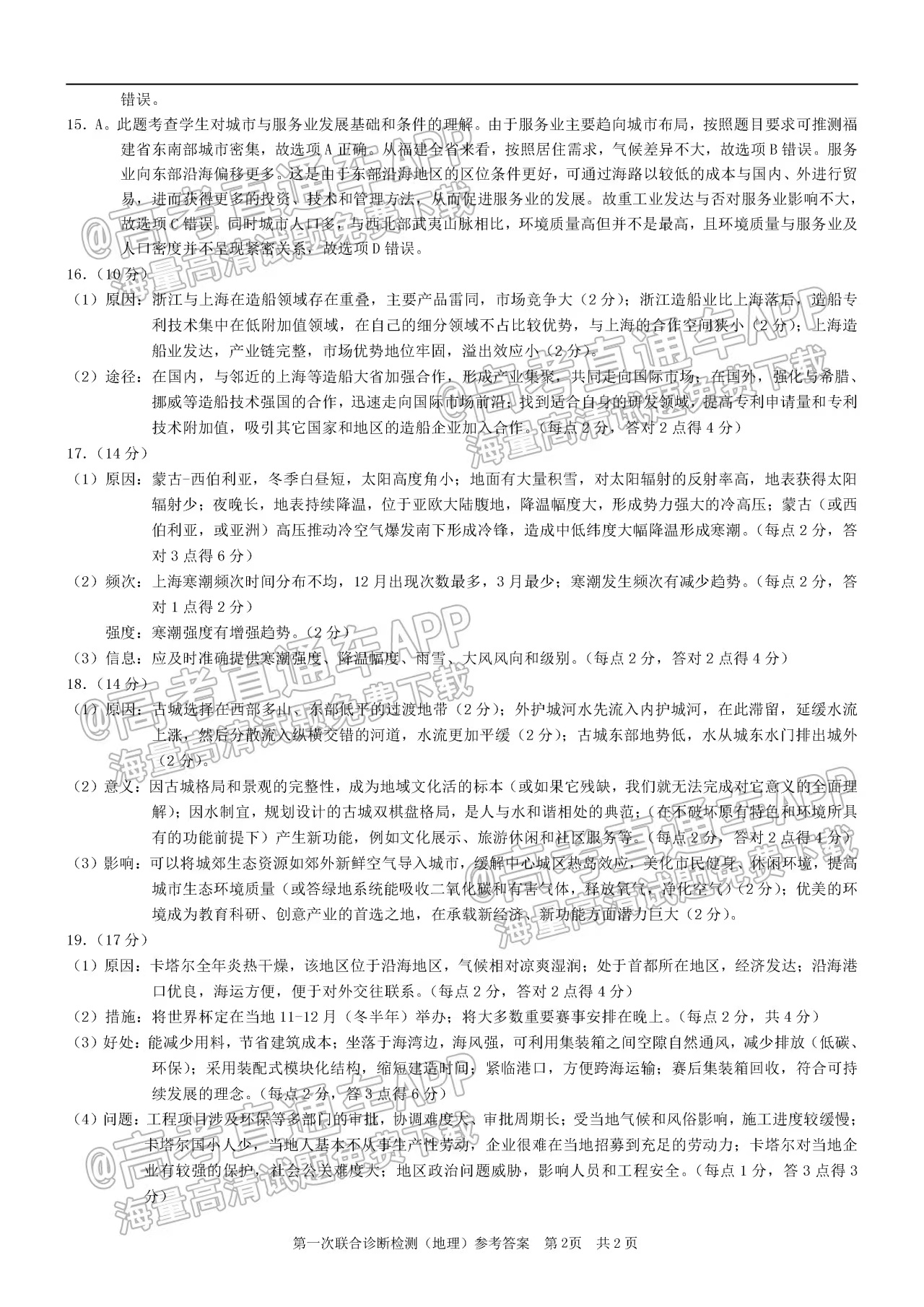
一、2023重庆一诊地理试卷


二、2023重庆一诊地理答案解析

