2025年浙江高考时间安排在6月7日-10日,本文将收集整理2025年浙江高考语文、数学、英语、物理、化学、生物、历史、地理、政治、技术试题及答案,以便考生能在考后及时查阅核对,评估分数。

2025年浙江采用新高考“3+3”模式,高考试卷只有语数外科目试题由教育部统一命制,使用试卷类型为新高考I卷。其余科目(物理、历史、地理、政治、生物、化学、技术)试题则由浙江省教育考试院自主命制,仅适合浙江省考生使用。
2025年浙江高考各科试题及答案解析
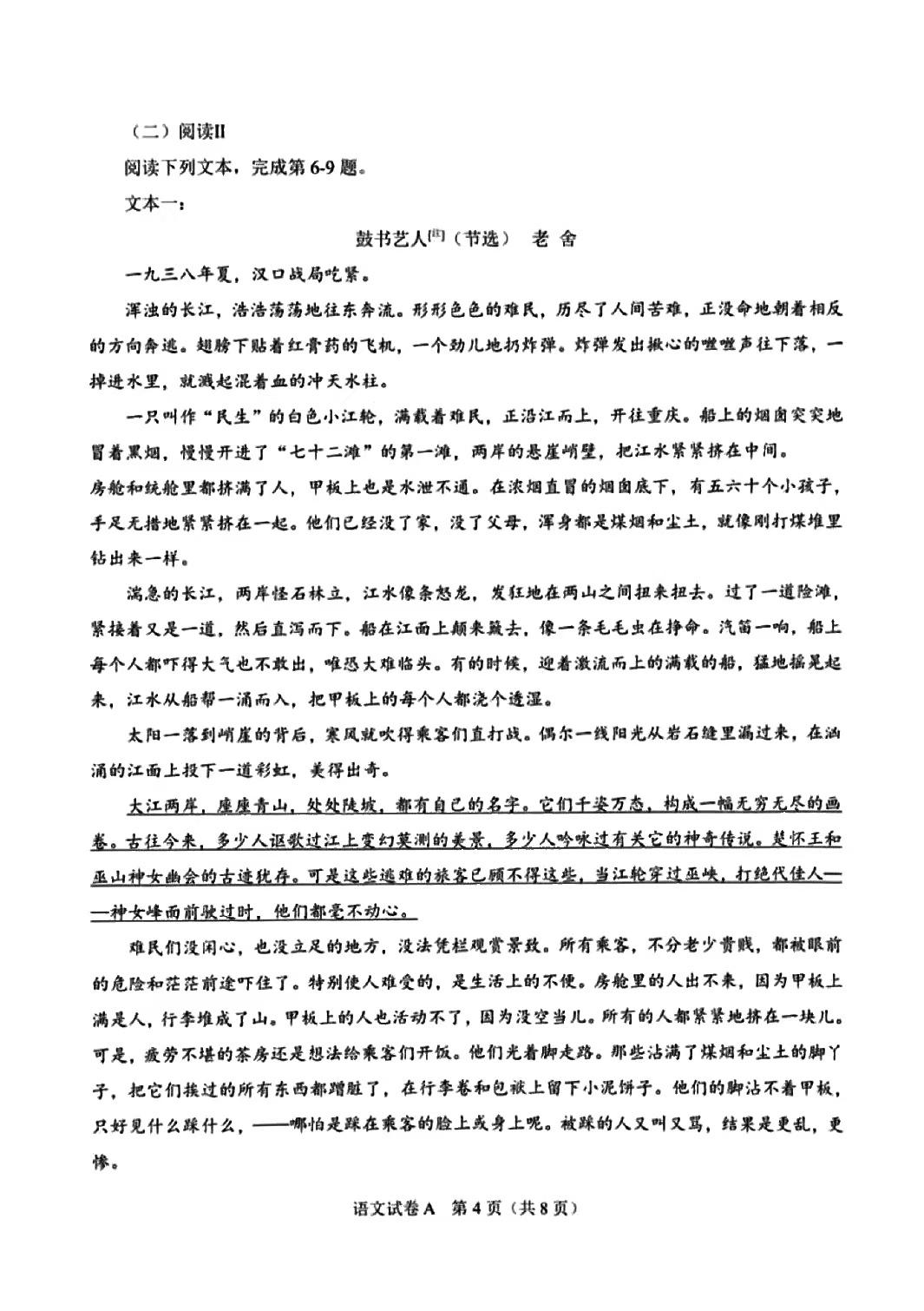
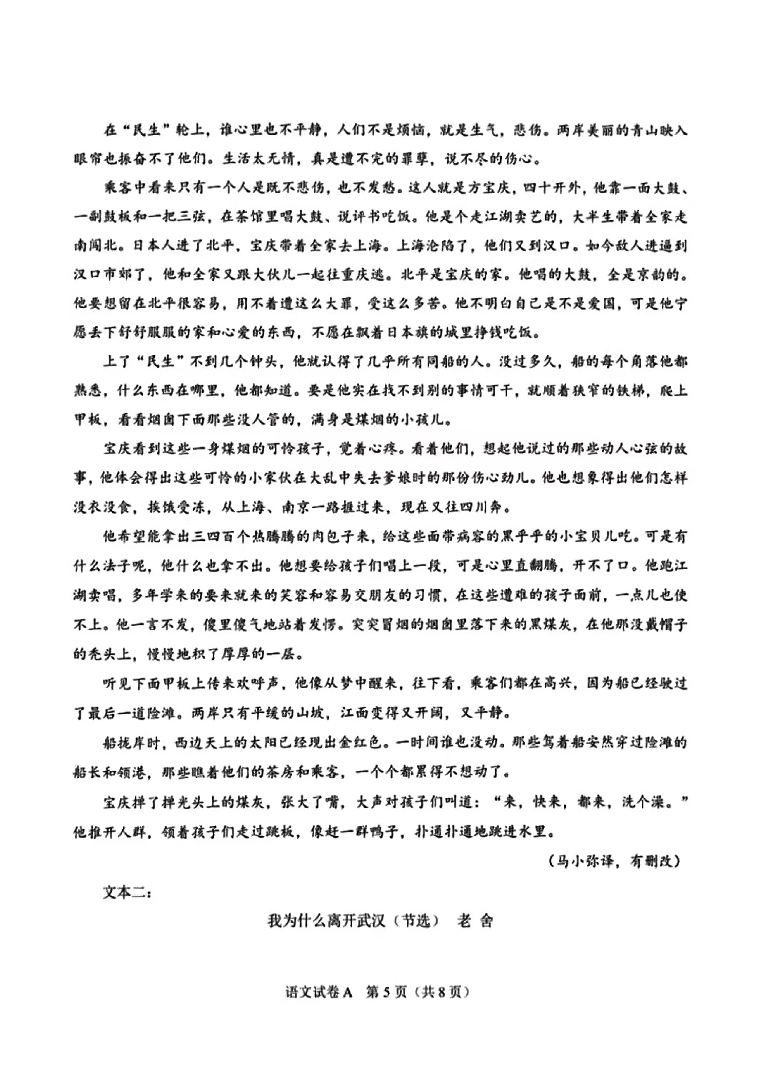
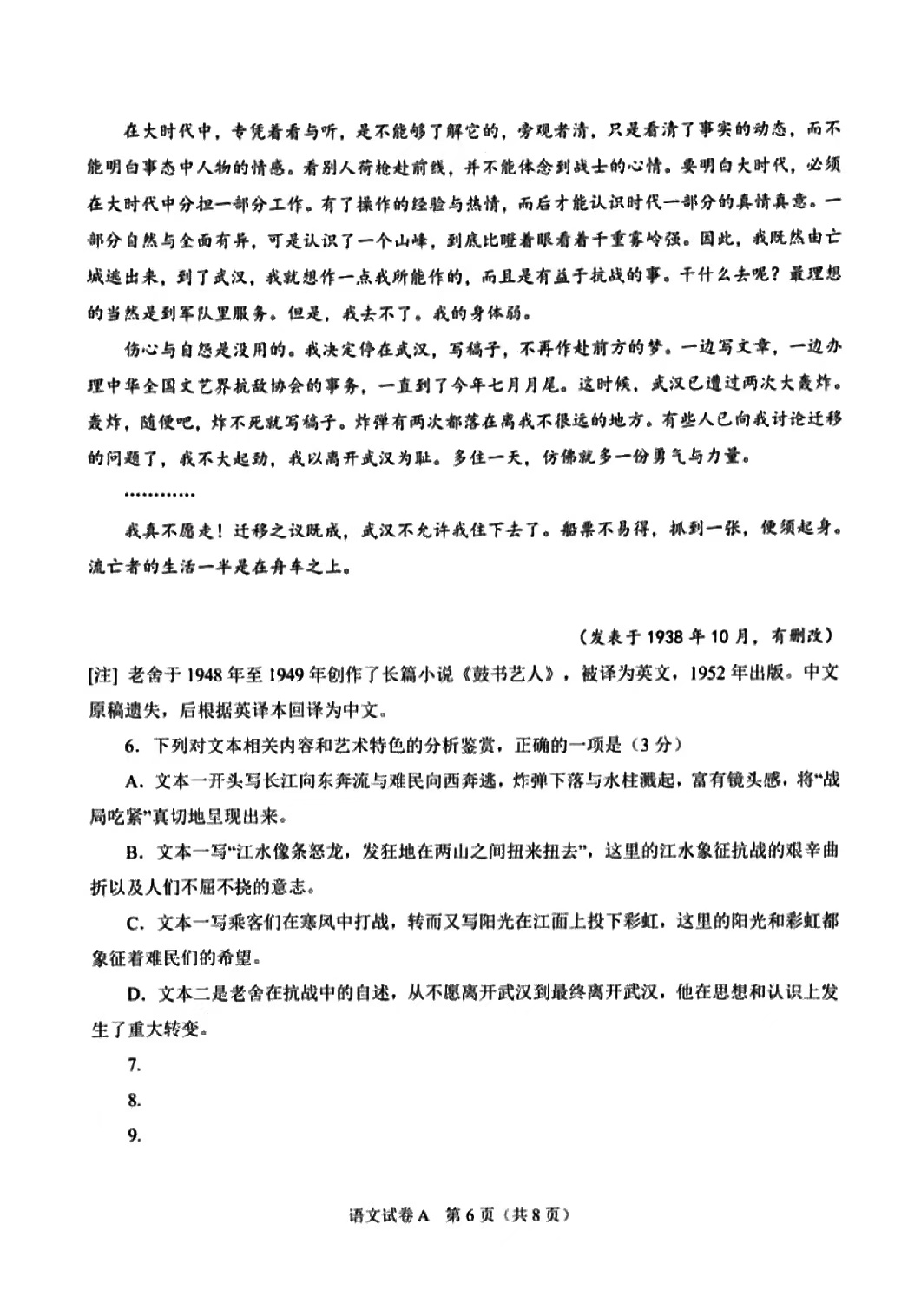
1、2025年浙江高考语文试卷及答案
考试时间:6月7日9:00-11:30
下图为部分试题,本文会尽快收集更新相关内容及其答案,同学们也可以先收藏文章,关注更新情况,方便快捷查阅。








2、2025年浙江高考数学试卷及答案
考试时间:6月7日15:00-17:00






3、2025年浙江高考英语试卷及答案
考试时间:6月8日15:00-17:00
以下为网传版











4、2025年浙江高考技术试卷及答案
考试时间:6月9日9:00-10:30
鉴于高考的严谨性,考试结束后才会有本科目试题及答案流出,本文会在考后尽快收集更新相关内容,同学们也可以先收藏文章,关注更新情况,方便快捷查阅。
5、2025年浙江高考物理试卷及答案
考试时间:6月9日8:00-9:30
鉴于高考的严谨性,考试结束后才会有本科目试题及答案流出,本文会在考后尽快收集更新相关内容,同学们也可以先收藏文章,关注更新情况,方便快捷查阅。
6、2025年浙江高考历史试卷及答案
考试时间:6月10日8:00-9:30
鉴于高考的严谨性,考试结束后才会有本科目试题及答案流出,本文会在考后尽快收集更新相关内容,同学们也可以先收藏文章,关注更新情况,方便快捷查阅。
7、2025年浙江高考化学试卷及答案
考试时间:6月9日15:00-16:30
鉴于高考的严谨性,考试结束后才会有本科目试题及答案流出,本文会在考后尽快收集更新相关内容,同学们也可以先收藏文章,关注更新情况,方便快捷查阅。
8、2025年浙江高考地理试卷及答案
考试时间:6月10日15:00-16:30
鉴于高考的严谨性,考试结束后才会有本科目试题及答案流出,本文会在考后尽快收集更新相关内容,同学们也可以先收藏文章,关注更新情况,方便快捷查阅。
9、2025年浙江高考政治试卷及答案
考试时间:6月9日10:30-12:00
鉴于高考的严谨性,考试结束后才会有本科目试题及答案流出,本文会在考后尽快收集更新相关内容,同学们也可以先收藏文章,关注更新情况,方便快捷查阅。
10、2025年浙江高考生物试卷及答案
考试时间:6月10日10:30-12:00
鉴于高考的严谨性,考试结束后才会有本科目试题及答案流出,本文会在考后尽快收集更新相关内容,同学们也可以先收藏文章,关注更新情况,方便快捷查阅。
考后提示:
高考结束估算好分数后,同学们就需要将重心放在志愿填报上,建议先仔细阅读了解各大学发布的最新招生要求及招生计划,并尽量参考近三年各校录取分数线及位次,先筛选出自己的分数能上的大学有哪些,再精准制定志愿方案。