2026届广州零模于2025年12月22日开考,此次考试参考价值极大,也是广州2026届高三考生12月市调研考,为方便考生核对答案,本文将整理汇总2026广州零模语文、数学、英语、物理、化学、生物、历史、地理、政治九科试卷及答案解析,快来看看吧!

2026届广州零模各科试卷及答案解析
2026届广州零模安排在2025年12月22日-24日,持续3天,考试科目包含语数外、物化生、政地历九科。除主科外,各科类考生需根据自己的选考科目在规定时间内参考,请合理安排考试时间。
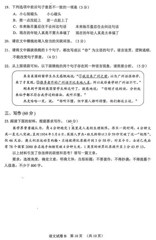
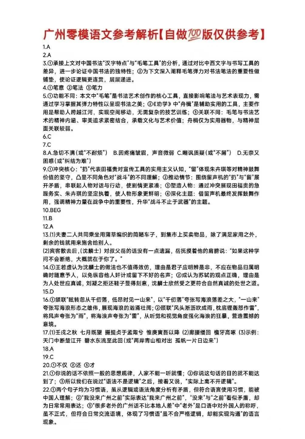
1、2026广州零模语文试题及参考答案
语文考试时间:12月22日9:00-11:30
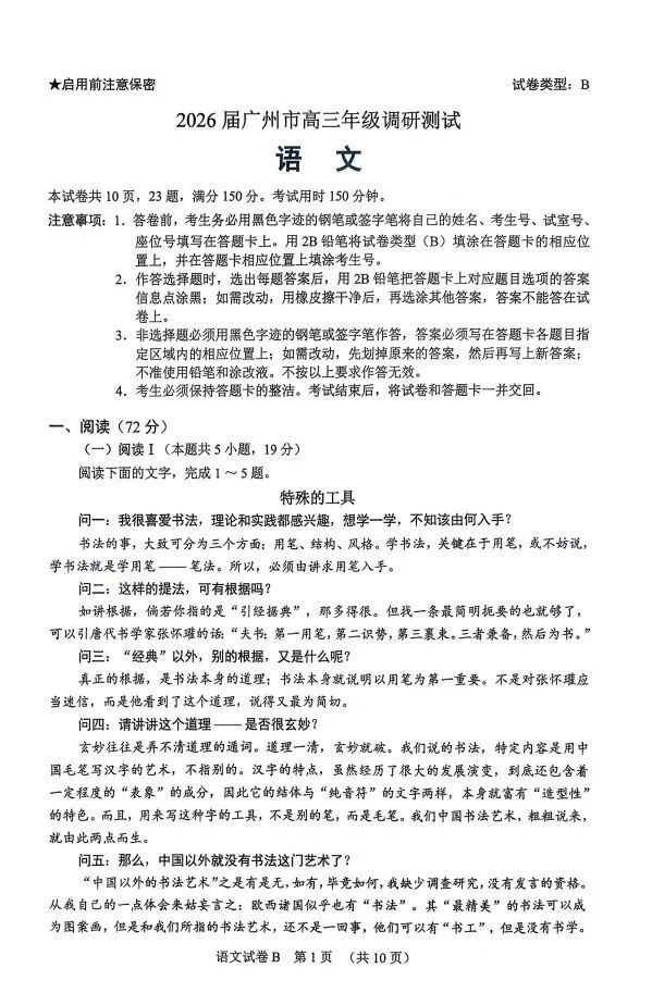
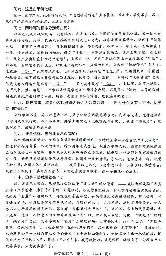
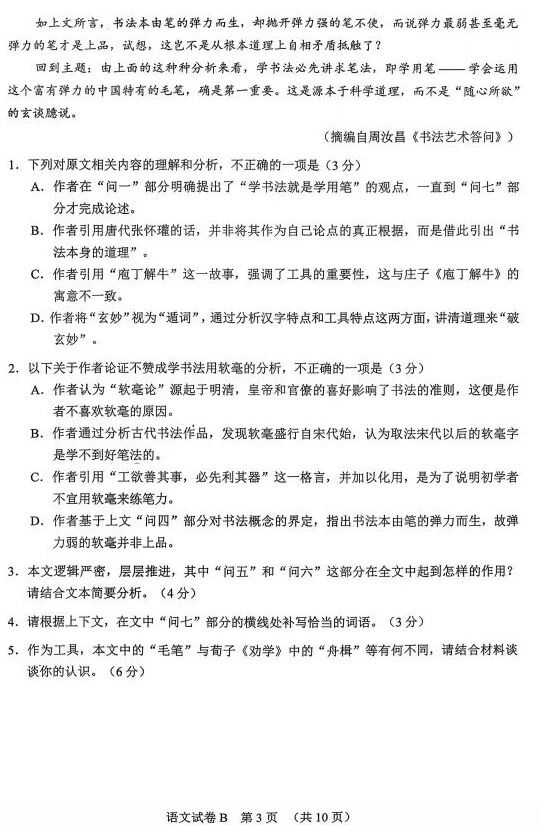
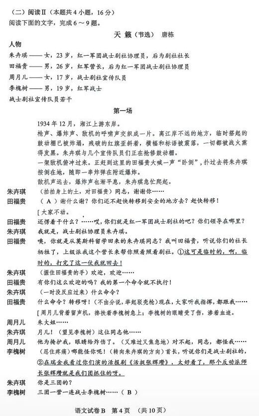
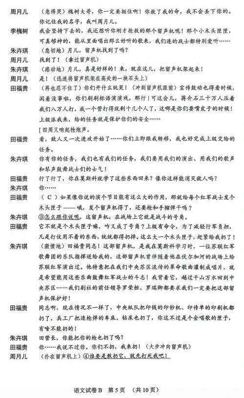
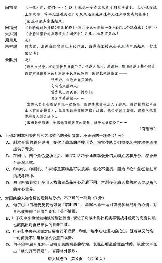
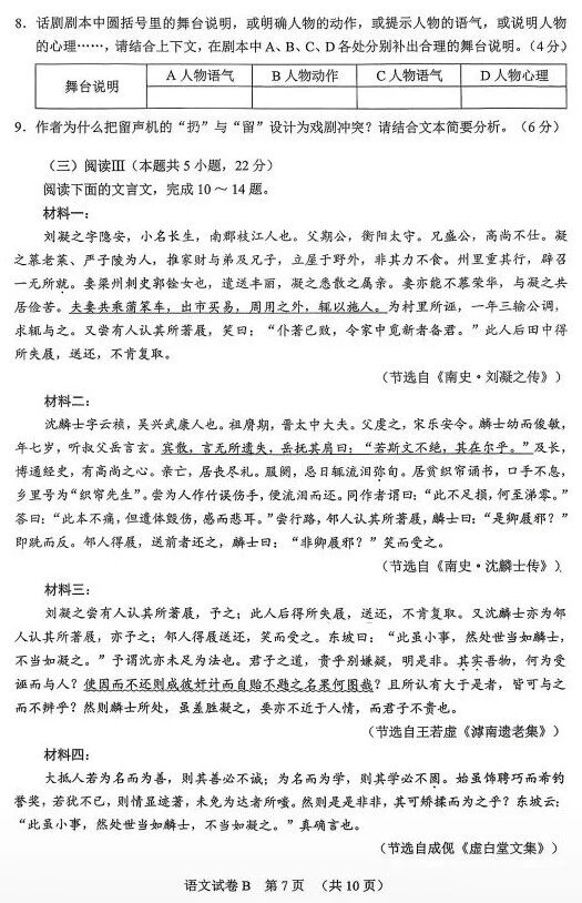
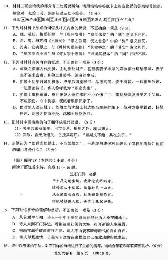
语文试卷及答案如下:











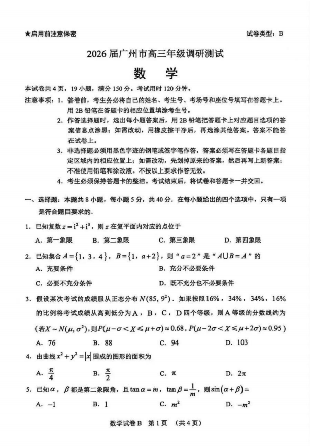
2、2026广州零模数学试题及参考答案
数学考试时间:12月22日15:00-17:00





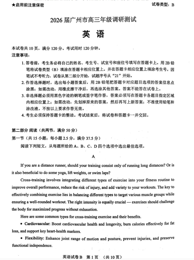
3、2026广州零模英语试题及参考答案
英语考试时间:12月23日15:00-17:00












4、2026广州零模物理试题及参考答案
物理考试时间:12月23日9:00-10:15








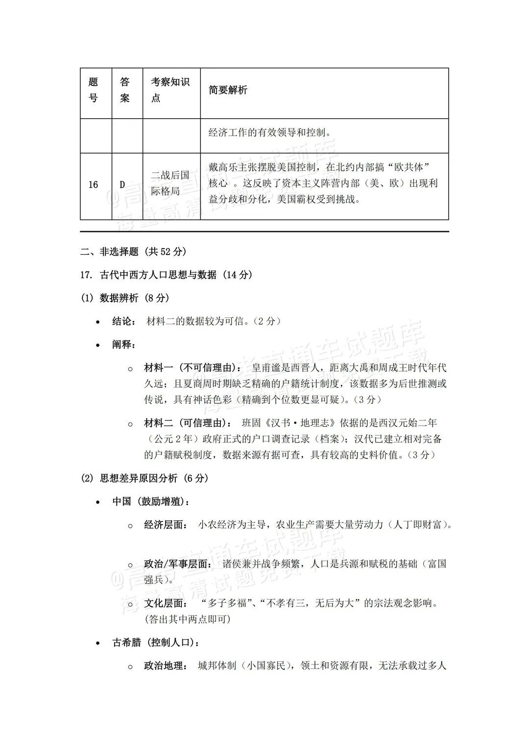
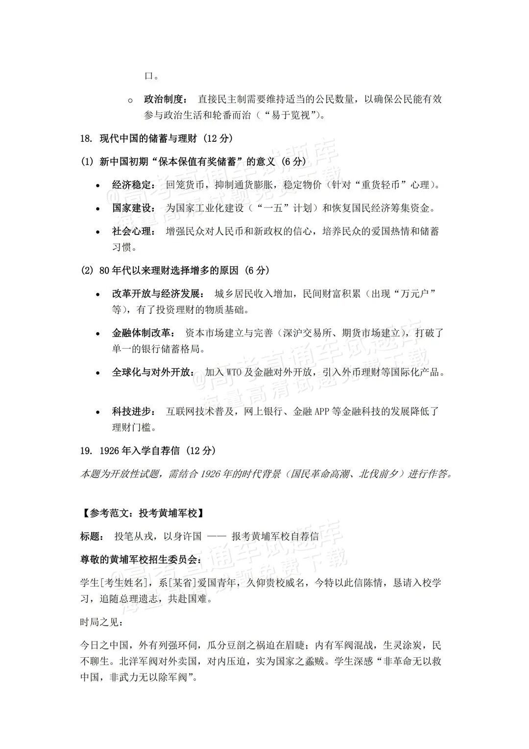
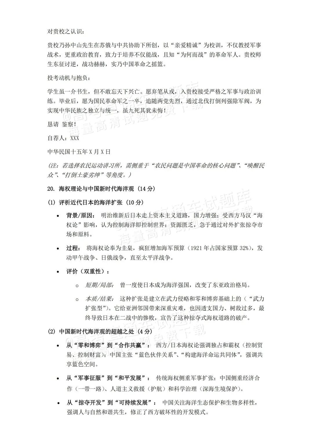
5、2026广州零模历史试题及参考答案
历史考试时间:12月23日9:00-10:15











6、2026广州零模化学试题及参考答案
化学考试时间:12月24日8:30-9:45











7、2026广州零模地理试题及参考答案
地理考试时间:12月24日11:00-12:15







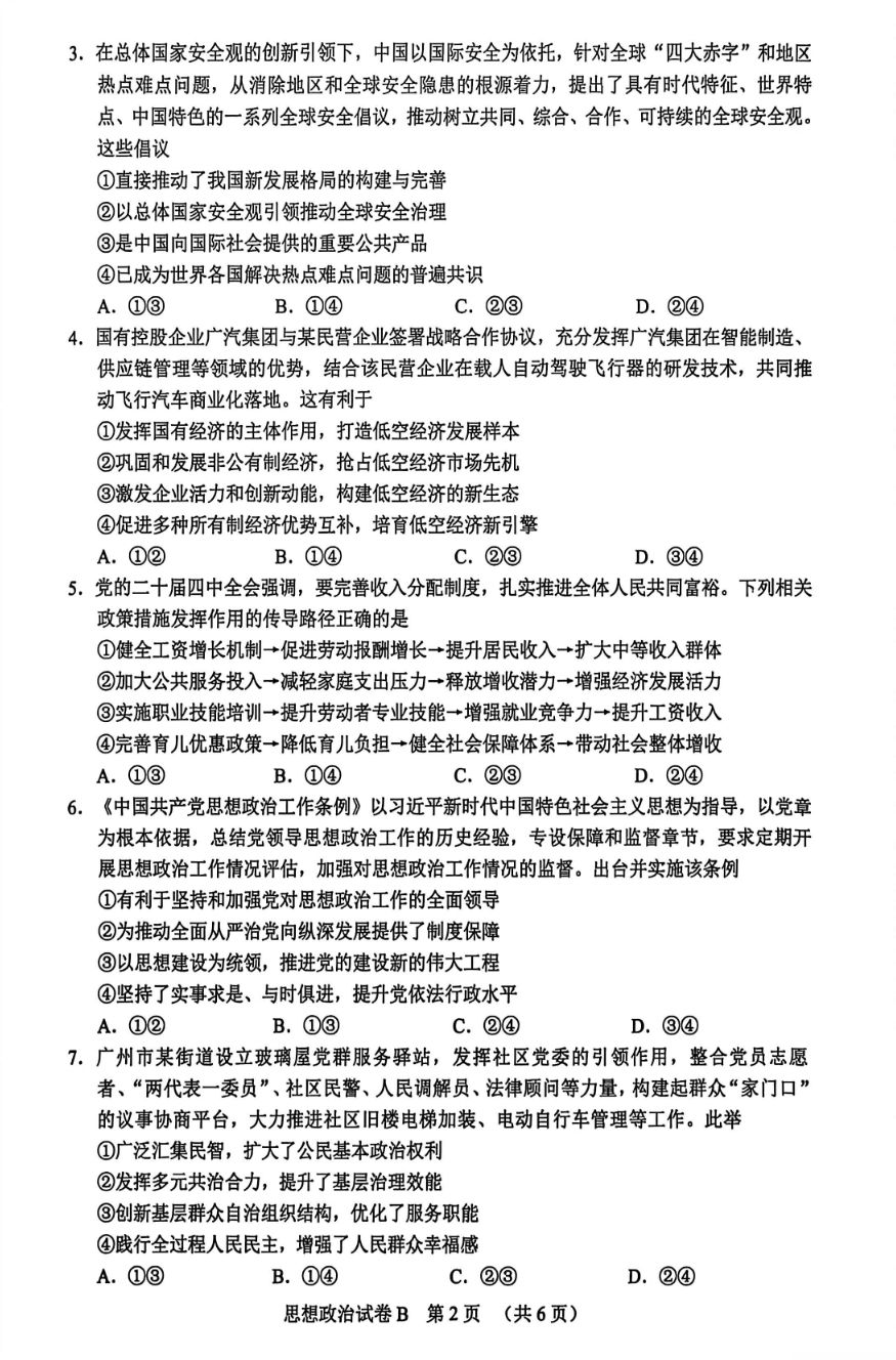
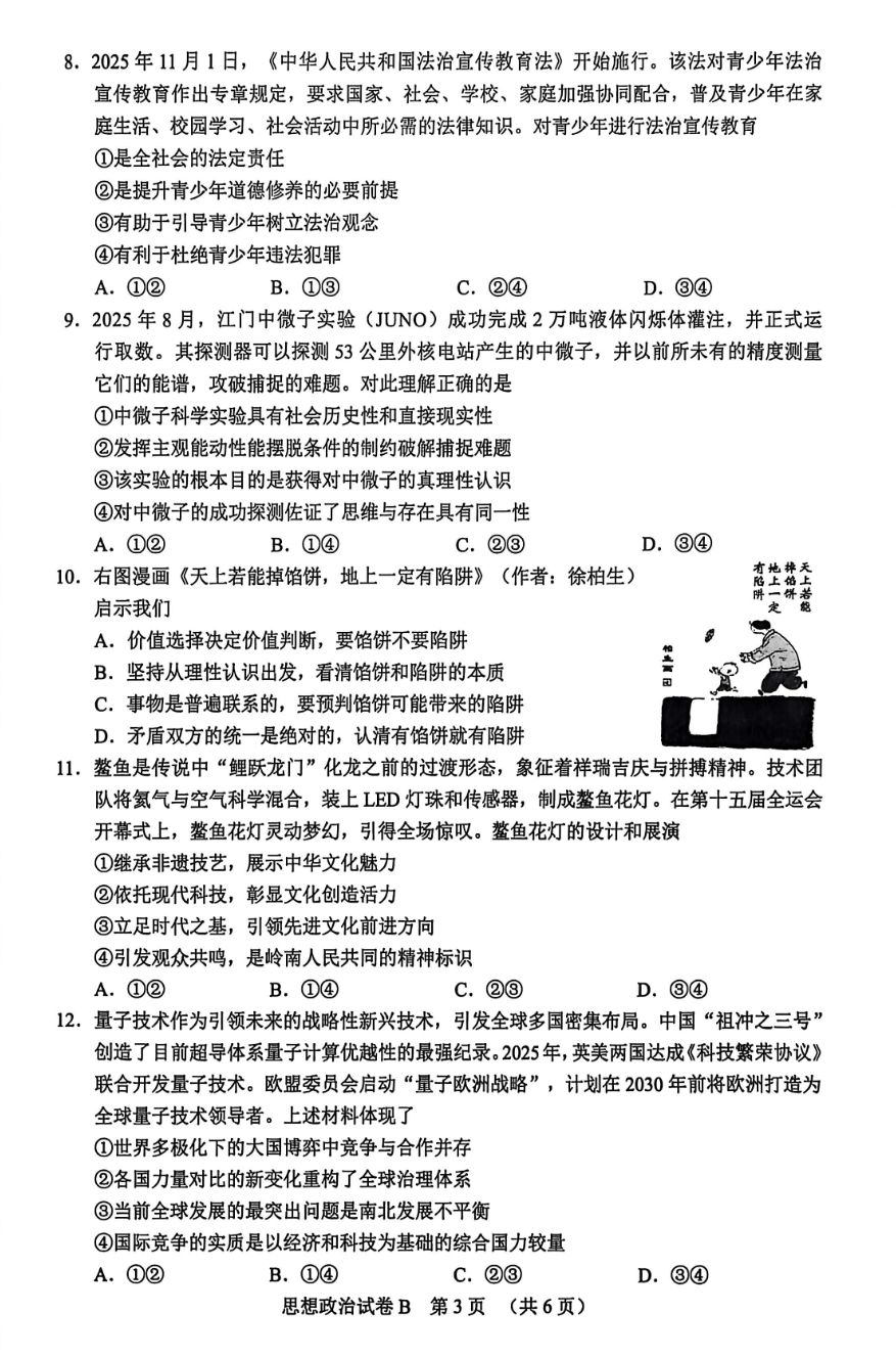
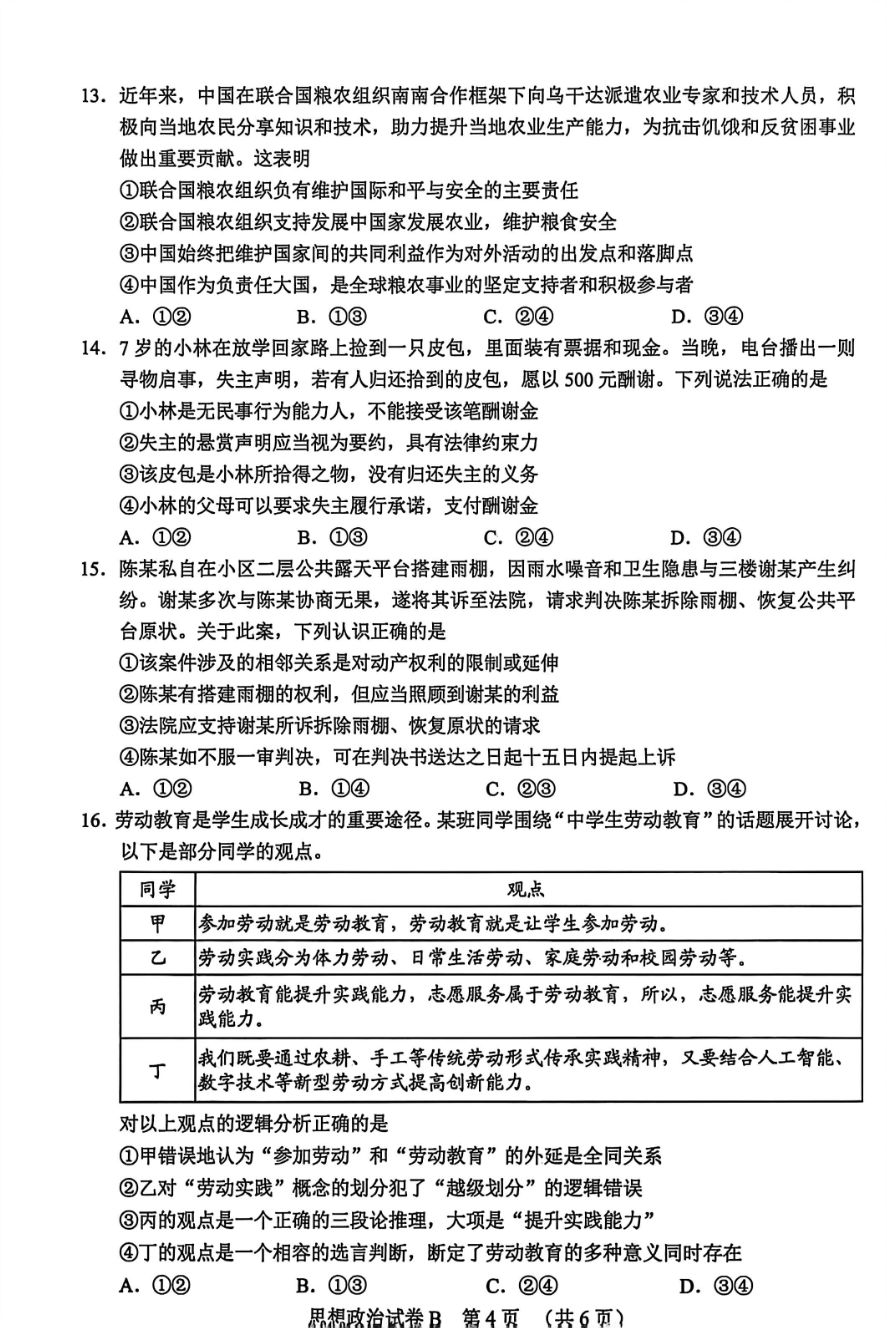
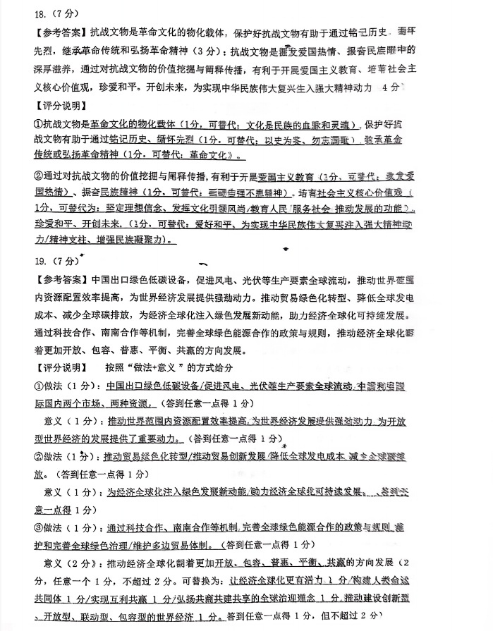
8、2026广州零模政治试题及参考答案
政治考试时间:12月24日14:30-15:45










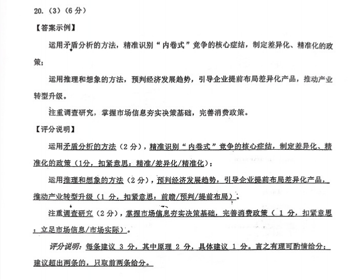
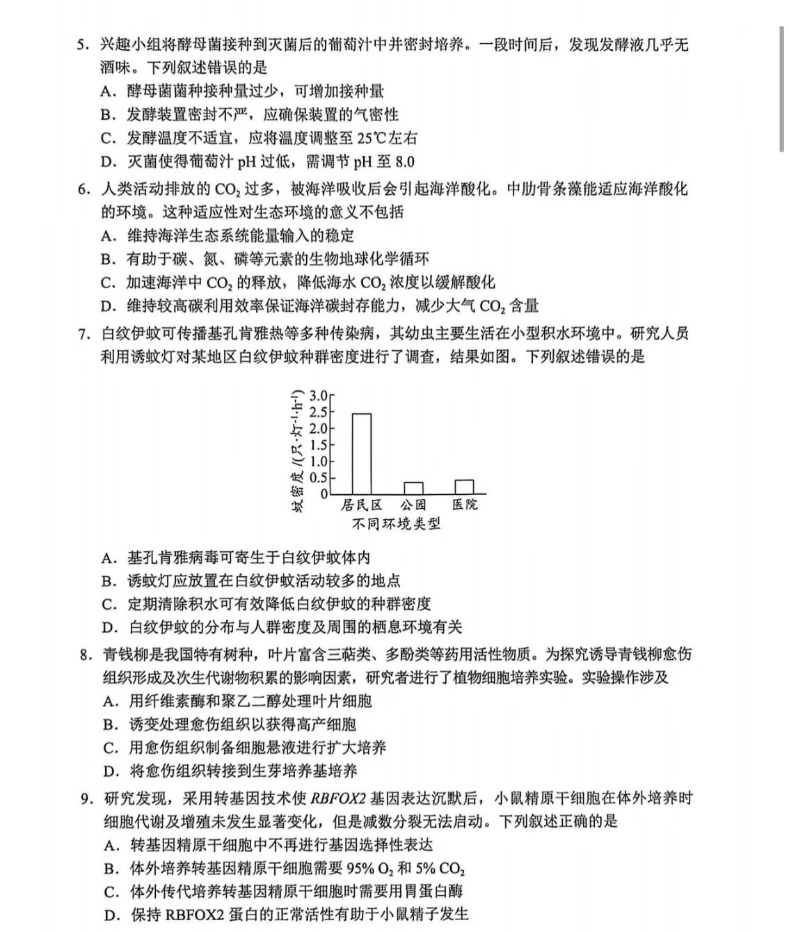
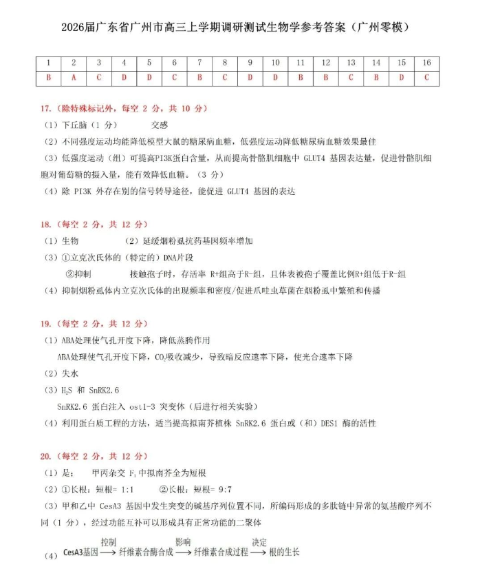
9、2026广州零模生物试题及参考答案
生物考试时间:12月24日17:00-18:15









