强基计划通过阳光高考平台进行报名,具体的报考流程图请见下文。不过强基计划还是更适合成绩优异或者基础学科实力强劲的考生,普通考生想要靠强基计划进入大学还是较难的。
一、强基计划是怎么报名的?
强基计划是通过阳光高考平台进行报名,具体的报名方式大家可以查看各院校的招生简章。
本文也为大家整理出阳光高考平台强基计划报考流程图,供大家参考。
第一步:进入阳光高考平台,在快速入口处选择第一个特殊类型招生信息服务平台的选项。
阳光高考平台网址:
第二步:在页面内点击强基计划选项,就可以进入强基计划的报名系统。
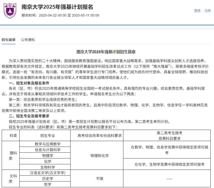
第三步:在页面中找到强基计划试点高校名单及招生简章,点击自己要报名的院校。
第四步:点击院校进入界面后就能看到报名时间、招生简章等信息,跟随网页相关信息指引即可报名成功(2026年招生简章还未公布,以下图片中显示的是2025年招生简章)。
二、强基计划报名条件是什么?
强基计划的完整的报名条件是:
1、符合2026年全国普通高等学校招生统一考试报名条件;
2、有志于服务国家重大战略需求;
3、综合素质优秀(考核项:高考成绩、综合素质、体育测试)或基础学科拔尖。
三、2025年强基计划录取分数
以安徽省2025年强基计划录取分数为例,各高校在安徽省的录取分数在82.90分~864.03分之间(综合折算成绩)。具体如下:
中国人民大学:数据计算及应用,611.58分(物理类)
北京航空航天大学:航空航天类(空天材料),656.96分(物理类)
中山大学:汉语言文学(古文字学),84.8133分(历史类)
东南大学:哲学,818.7667分(历史类)
中国海洋大学:海洋科学,840.98分(物理类)
强基计划和正常考都各有各的好处,并不存在哪个更好的说法,而且参加了强基计划没被录取也不影响高考统招,是可以两个都选择报考的。
不过对于成绩优异或者有学科特长的考生来说,可以先进行强基计划的报名,正常参加高考,如果强基计划没有通过,正常参加高考各批次的志愿填报,通过高考成绩考上心仪院校也是不错的。


