2025年八省联考历史科目考试时间为1月4日9:00-10:15,虽然历史科目是各省自主命题,但是都是在统一时间开考,本文就整理出2025年青海八省联考历史答案详解、2025青海八省联考历史试卷。

注意:因为本次新高考适应性考试历史、化学、生物、思想政治、物理、地理6门科目是由各省单独出题,所以各省除语数外科目以外,其余科目的试题都不一致,本文就只整理出青海历史具体的试卷及答案,仅供青海考生参考。
历史考试时间:1月4日9:00-10:15
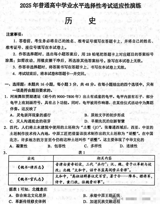
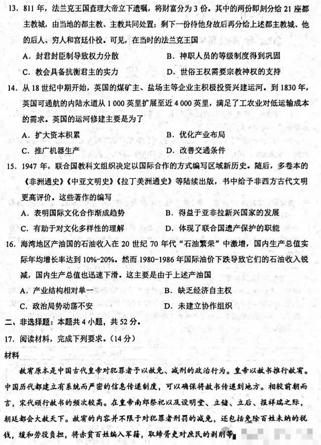
一、2025年青海八省联考历史试卷







二、2025青海八省联考历史答案详解















三、2025年青海新高考变化
1.考试科目
青海新高考采用了“3+1+2”的模式。
其中,“3”指的是语文、数学、外语三门必考科目;“1”指的是考生需要在物理和历史两门科目中选择一门作为首选科目;“2”则是指考生需要在思想政治、地理、化学、生物四门科目中选择两门作为再选科目。
这一改革打破了传统的文理科界限,为考生提供了更多的选择空间。
2.分数计算
考生总成绩由3门统一高考科目成绩和3门普通高中学业水平选择性考试科目成绩构成,满分750分。
其中,语文、数学、外语每门满分150分,按原始成绩计入。
首选科目物理或历史满分100分,也使用原始成绩计入。
再选科目思想政治、地理、化学、生物学每门满分100分,按等级转换分计入,以平衡不同学科得分难易程度对总分的影响。
3.志愿填报
青海新高考实行了“专业类+院校”的填报模式。
考生可以直接选择一个专业和一个院校进行填报,突出了专业的重要性,有助于考生更精准地选择自己感兴趣且适合的专业和院校组合。
同时,高校招生时将按照首选科目进行分类,分别编制招生计划、划定录取分数线、投档录取,进一步提高了志愿填报的针对性和有效性。