成都一诊俗称四川的“小高考”,是四川地区较为重要的一次考试,2023成都一诊将于1月9日开考。在成都一诊的语文考试结束后,高考100网将会整理成都一诊2023语文答案汇总,以供参考。一诊考试高三学年的第一次大型考试,对于同学们后期的复习方向、自信心的建立有着重要的影响,祝同学们在此次考试中都能取得不错的成绩!
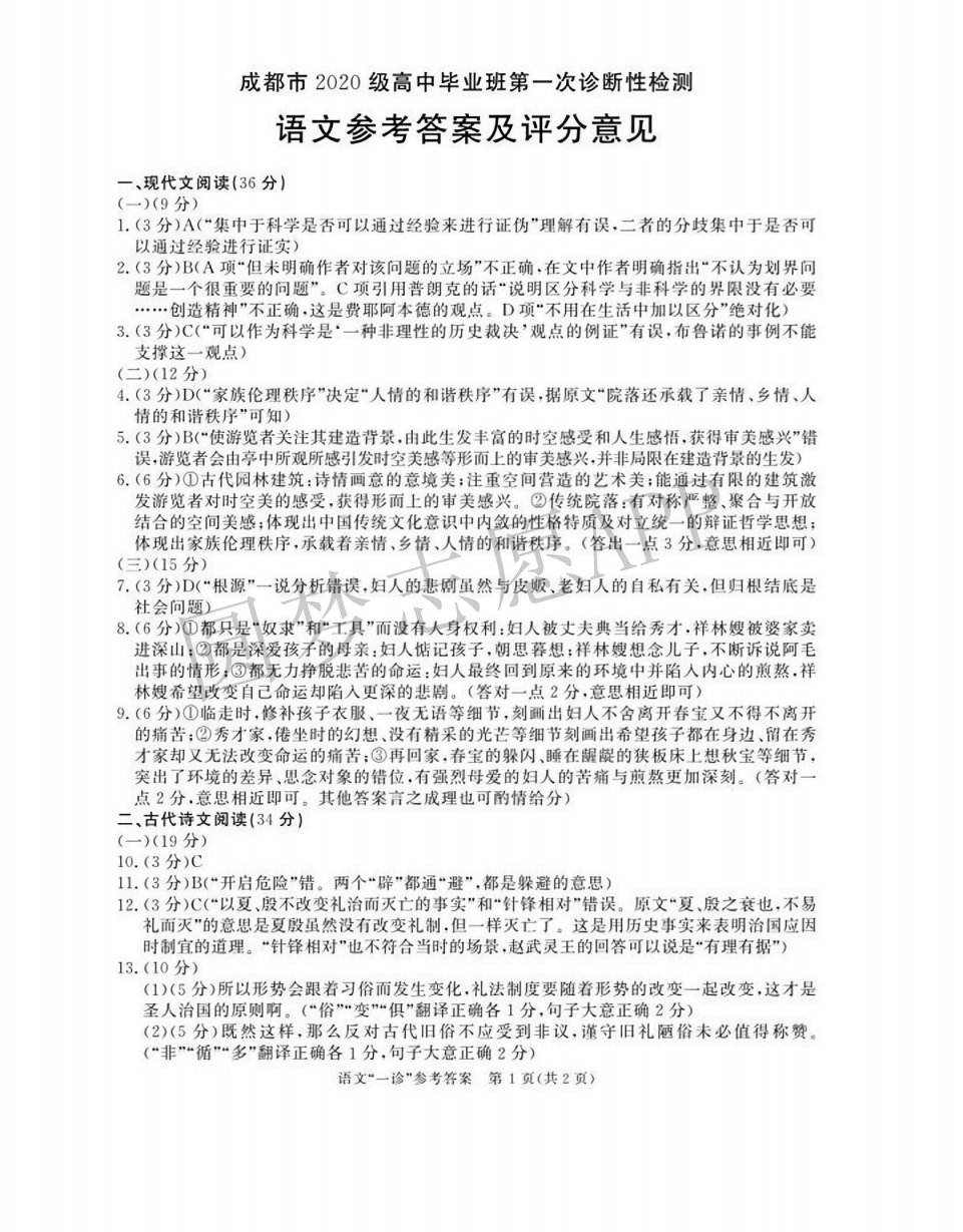
成都一诊2023语文答案汇总
2023成都一诊考试在1月9日开考,考试中会考到四门,即语文、文数/理数、英语、文综/理综,等各科考试结束,小编将会在本文及时更新各科答案及试卷,同学们可以持续关注本文或高考100网站!
“一诊”考试相当于模拟高考,此次的考试安排、试题内容以及监考机制都是按照高考模式来的,让同学们提前感受下高考的氛围。此时正值同学们第一轮复习结束的时候,对于整个高中的学习都有一个系统的认识和了解,趁热打铁,考出来的成绩也会比较客观。
此次考试成绩出来后,会进行全市的排名,让同学们更加了解自身在全市的一个情况,为后期复习计划的制定、乃至目标院校的确定提供重要的参考。争对此次在一诊考试中暴露出来的学习上的问题,建议同学们回归到书本,对相关薄弱的知识点进行重温,更好的达到查漏补缺的作用!
一.成都一诊2023语文试卷汇总








二.成都一诊2023语文答案汇总

