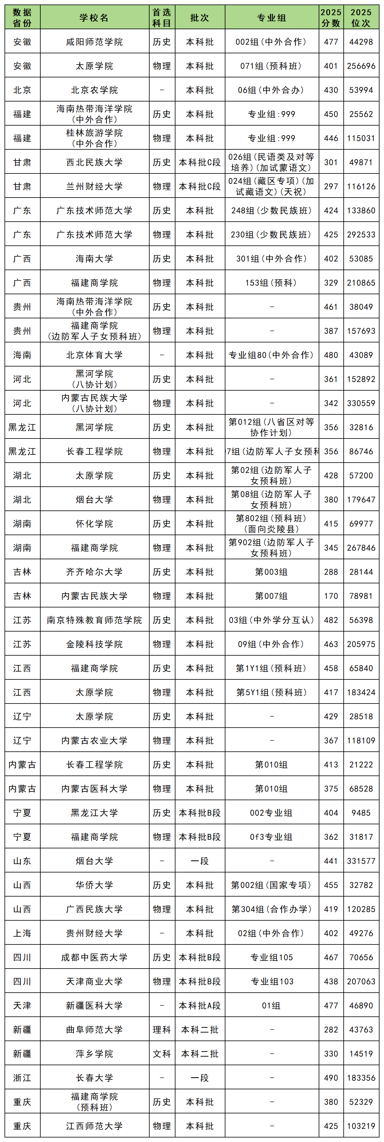
2025年公办本科大学全国最低录取分数线位于170分到490分之间,录取最低是在吉林物理类,录取最高是在浙江,各地最低分汇总如下。收分最低的公办本科大学有内蒙古民族大学、长春大学、咸阳师范学院等。
一、公办本科大学最低录取分数线2025
安徽:历史477分;物理401分;
北京:430分;
福建:历史450分;物理446分;
甘肃:历史301分;物理297分;
广东:历史424分;物理425分;
广西:历史402分;物理329分;
贵州:历史461分;物理387分;
海南:480分;
河北:历史361分;物理342分;
黑龙江:历史356分;物理356分;
湖北:历史428分;物理380分;
湖南:历史415分;物理345分;
吉林:历史288分;物理170分;
江苏:历史482分;物理463分;
江西:历史458分;物理417分;
辽宁:历史429分;物理367分;
内蒙古:历史413分;物理375分;
宁夏:历史404分;物理362分;
山东:441分;
山西:历史455分;物理419分;
上海:402分;
四川:历史467分;物理438分;
天津:477分;
新疆:理科282分;文科330分;
浙江:490分;
重庆:历史380分;物理425分。
2025年各省公办本科大学最低录取分数线及各省最好考的公办本科大学名单一览表如下:

虽然这些公办本科大学分数线最低,但需要提醒大家的是录取分数线最低的公办本科大学大部分都是预科班,或者是中外合作办学专业(收费较高),考生在填报志愿时需要认真考虑这一点,不要等被录取了再产生后悔的想法。
二、公办本科大学录取分数线一览表
从上文整理的全国公办本科大学最低录取分数线表,老师发现部分省份录取分数线最低的公办本科大学都是福建商学院或太原学院,因此下面为大家整理了这两所大学在全国各省录取分数线情况。
1、福建商学院录取分数线2025一览表

2、太原学院录取分数线2025一览表



