石家庄高三二模2023是石家庄市较为重要的考试,2023石家庄二模安排在4月7日举行。关于石家庄市2023高三二模答案同学们应该很关注。本期将整理2023石家庄二模各科试题及参考答案详解,包含2023石家庄市二模语文、数学、英语、政治、历史、地理、物理、化学、生物9门科目的答案及试题,希望同学们通过这份资料,及时知晓石家庄二模2023的成绩!
2023石家庄二模将在4月7日举行,本次考试科目共有9门,分别是语文、数学、英语、政治、历史、地理、物理、化学、生物。此次的模考难度会略大于高考,但与高考的试题难度是紧密相连的。争对此次在模考中暴露出来的学习上的问题,同学们要认真总结!
一.2023石家庄二模语文试卷及答案真题








二.2023石家庄二模数学试卷及答案真题













三.2023石家庄二模英语试卷及答案真题














三.2023石家庄二模物理试卷及答案真题









三.2023石家庄二模试卷化学及答案真题









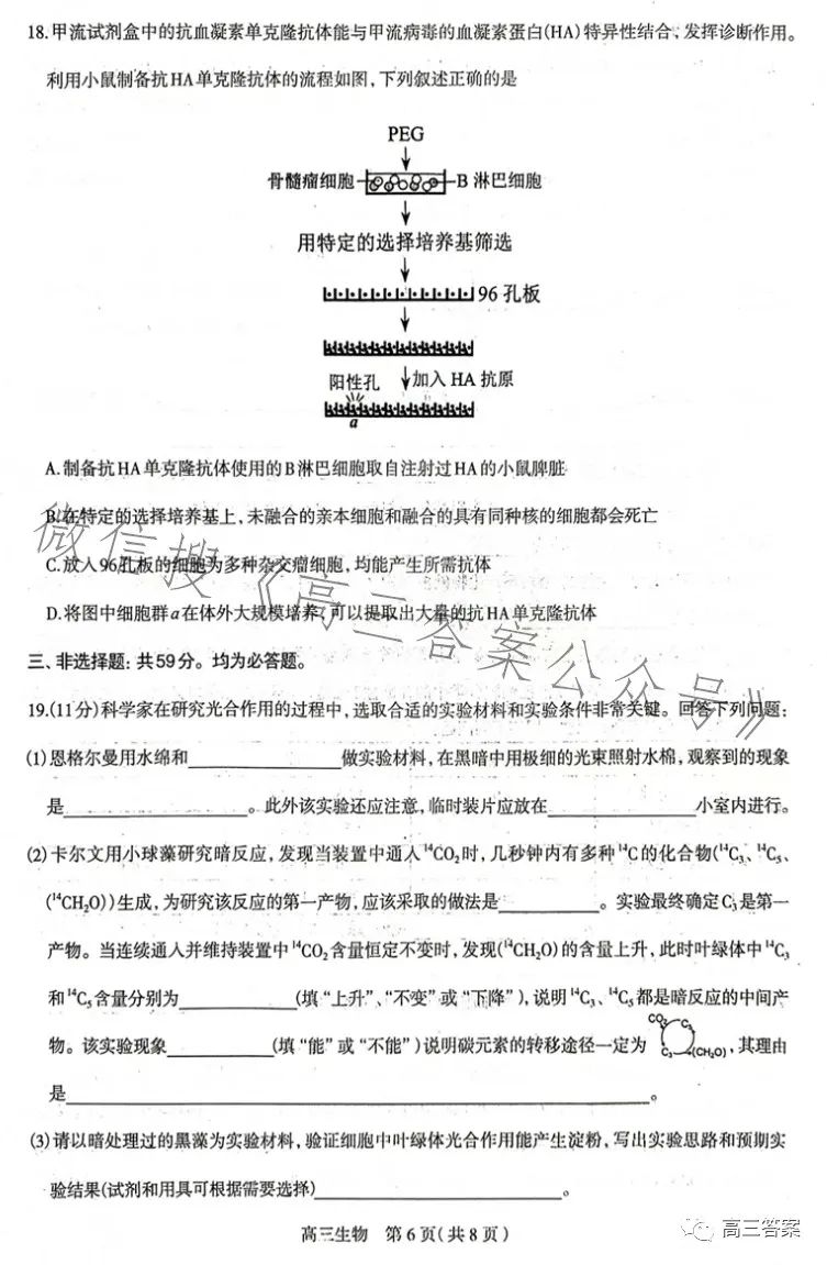
六.2023石家庄二模试卷生物及答案真题









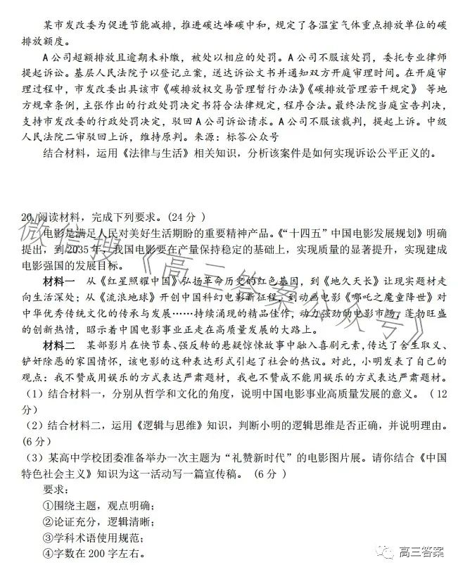
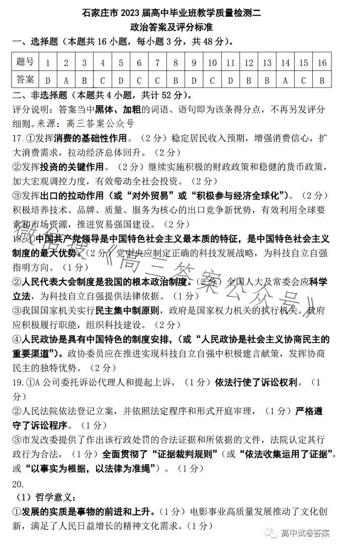
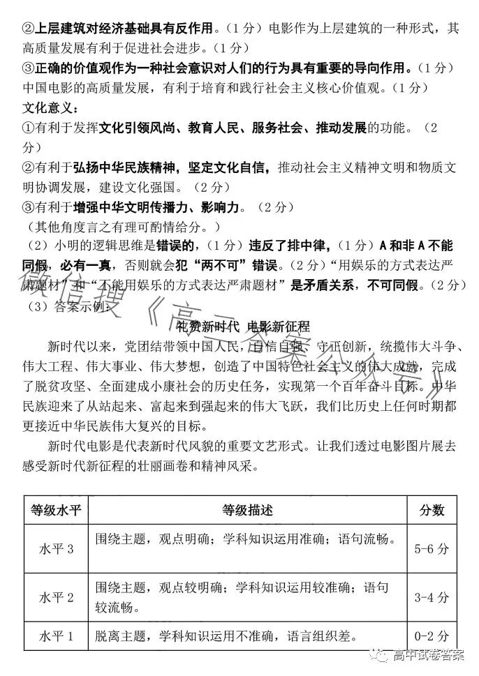
七.2023石家庄二模政治试卷及答案真题






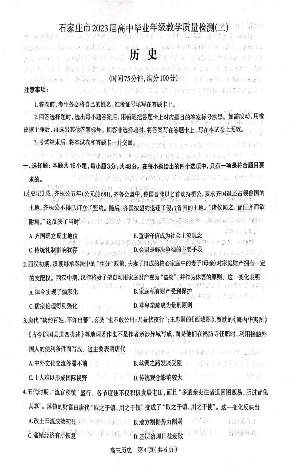
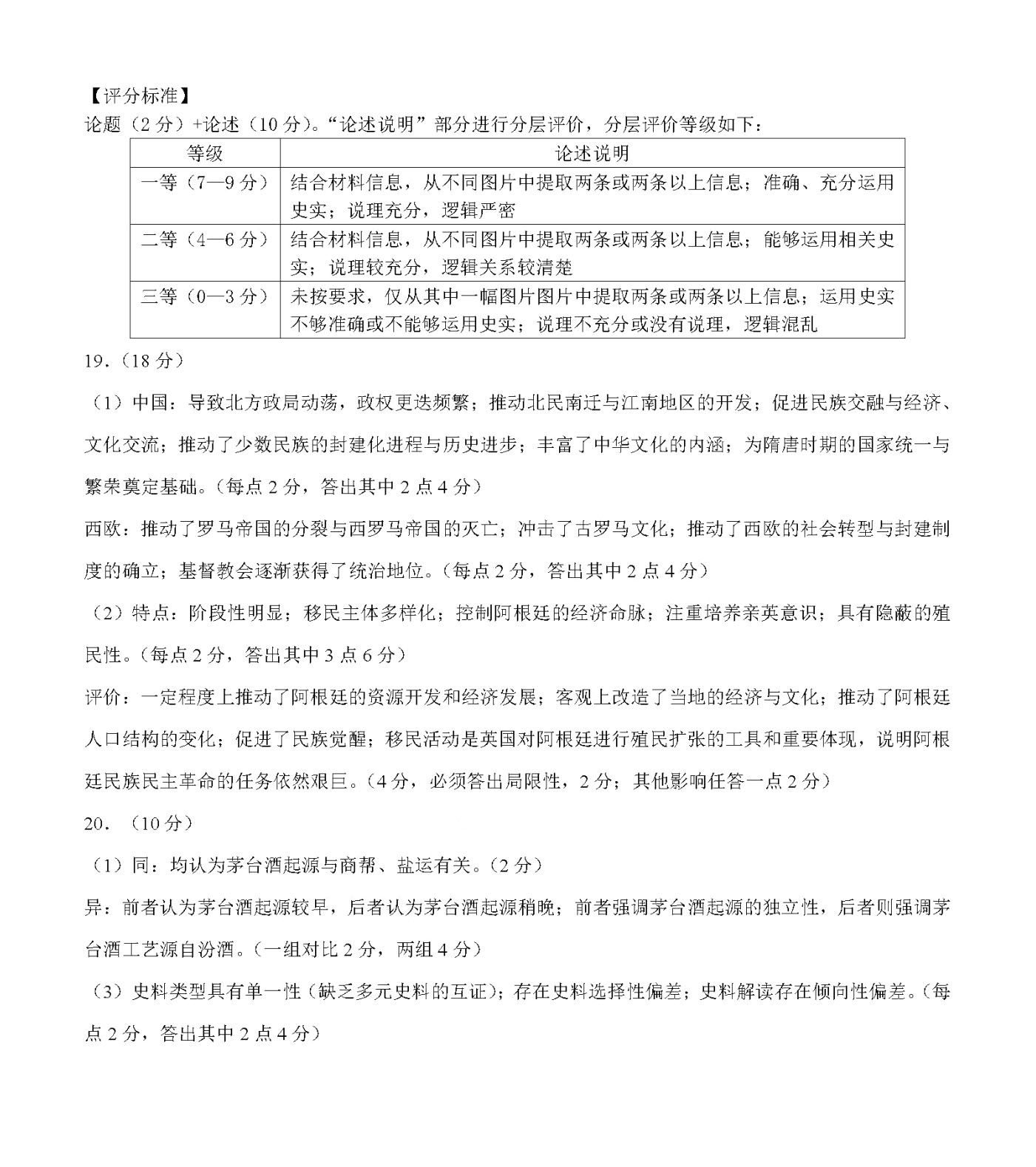
八.2023石家庄二模历史试卷及答案真题








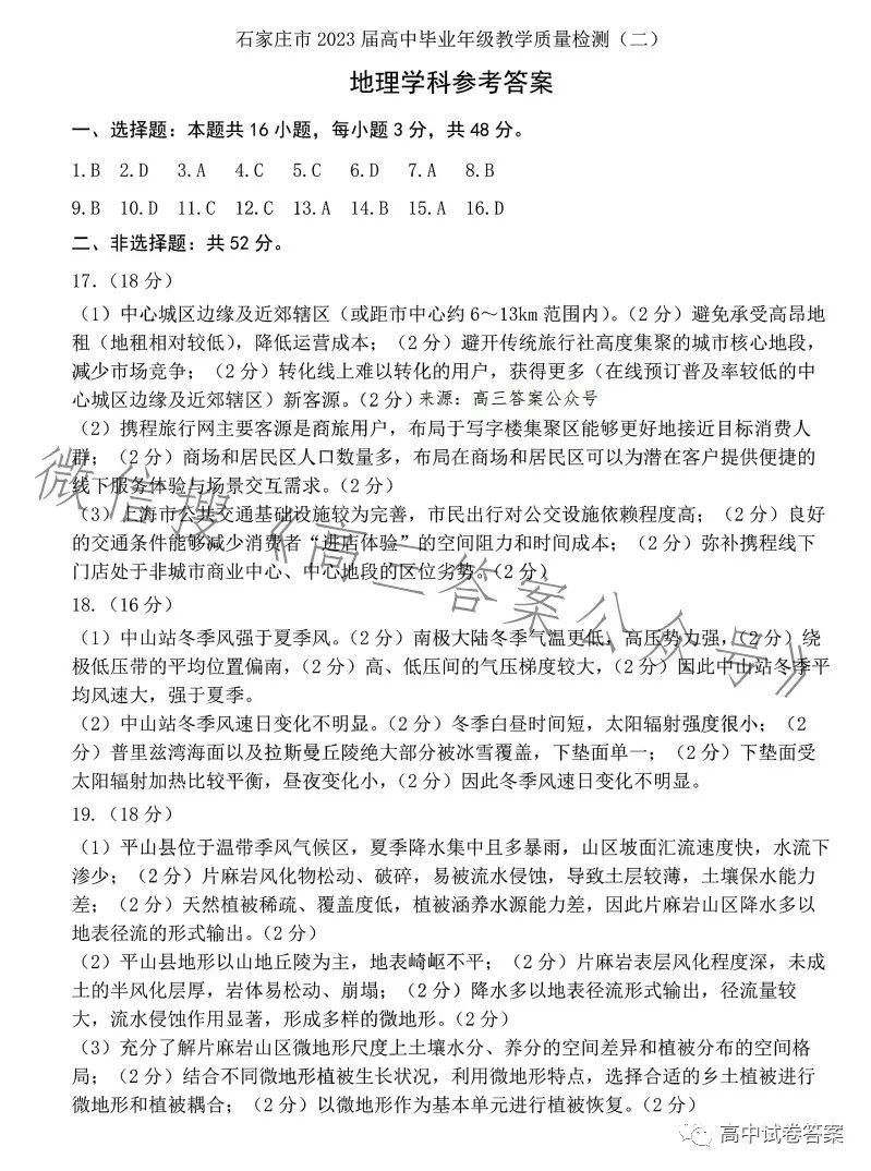
九.2023石家庄二模地理试卷及答案真题






