重庆一诊地理答案2023持续更新中,2023年重庆一诊考试将于1月8日开考,除九龙坡学校、渝中少量学校外重庆市下属所有区县均参加。本文为大家公布重庆康德卷一诊2023地理试卷真题以及参考答案解析,供参考。
一、2023重庆一诊康德卷地理试卷
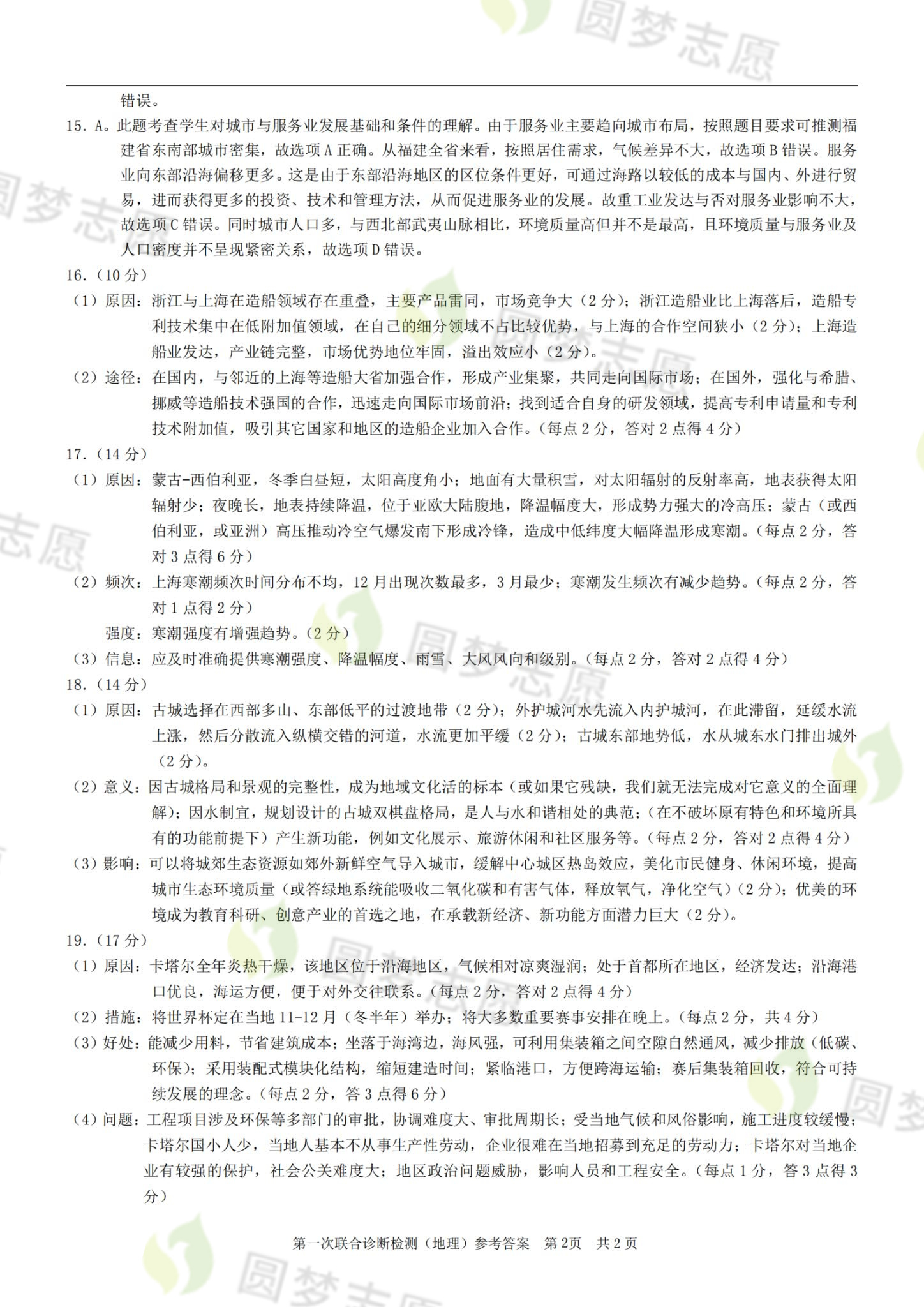
地理试卷及答案解析,高考100网(gk100.com)请大家保持关注!





二、2023重庆一诊康德卷地理答案
地理试卷及答案解析,高考100网(gk100.com)请大家保持关注!


三、更多内容
此外,还可以查看圆梦志愿通过大数据分析和云计算,为大家科学评估出的分数对应的所有可以就读的大学。