2024年河北高考时间为6月7日-9日,本文就主要整理出2024河北高考语文、数学、英语、物理、历史等全部科目的试卷及参考答案,帮助2024年高考生及时查看答案并预估分数。

2024年河北高考考试时间:6月7日-9日
2024年河北高考考试科目:语文、数学、英语、历史、政治、地理、物理、化学、生物
高考试卷:新高考全国一卷
2024年河北高考各科答案及真题解析:
一、2024河北高考语文答案及试卷
根据目前规定,河北高考语文真题及试卷网络版已经更新(官方版暂未发布),考生可以收藏关注本文,以便及时了解最新试卷答案情况。关于更多高考答案,可以关注高考100网进行了解。





二、2024河北高考数学答案及试卷
根据目前规定,河北高考数学真题及试卷网络版已经更新(官方版暂未发布),考生可以收藏关注本文,以便及时了解最新试卷答案情况。关于更多高考答案,可以关注高考100网进行了解。

















三、2024河北高考英语答案及试卷
根据目前规定,河北高考英语部分试卷及网传版答案已经更新,考生可以收藏关注本文,以便及时了解最新试卷答案情况。关于更多高考答案,可以关注高考100网进行了解。
语法填空原文:

作文题目:

网传版答案:

四、2024河北高考物理答案及试卷
根据目前规定,河北高考物理部分真题已更新,全部真题及答案解析还在收集整理中,考生可以收藏关注本文,以便及时了解最新试卷答案情况。关于更多高考答案,可以关注高考100网进行了解。

五、2024河北高考化学答案及试卷
根据目前规定,河北高考化学部分真题已更新,全部真题及答案解析还在收集整理中,考生可以收藏关注本文,以便及时了解最新试卷答案情况。关于更多高考答案,可以关注高考100网进行了解。

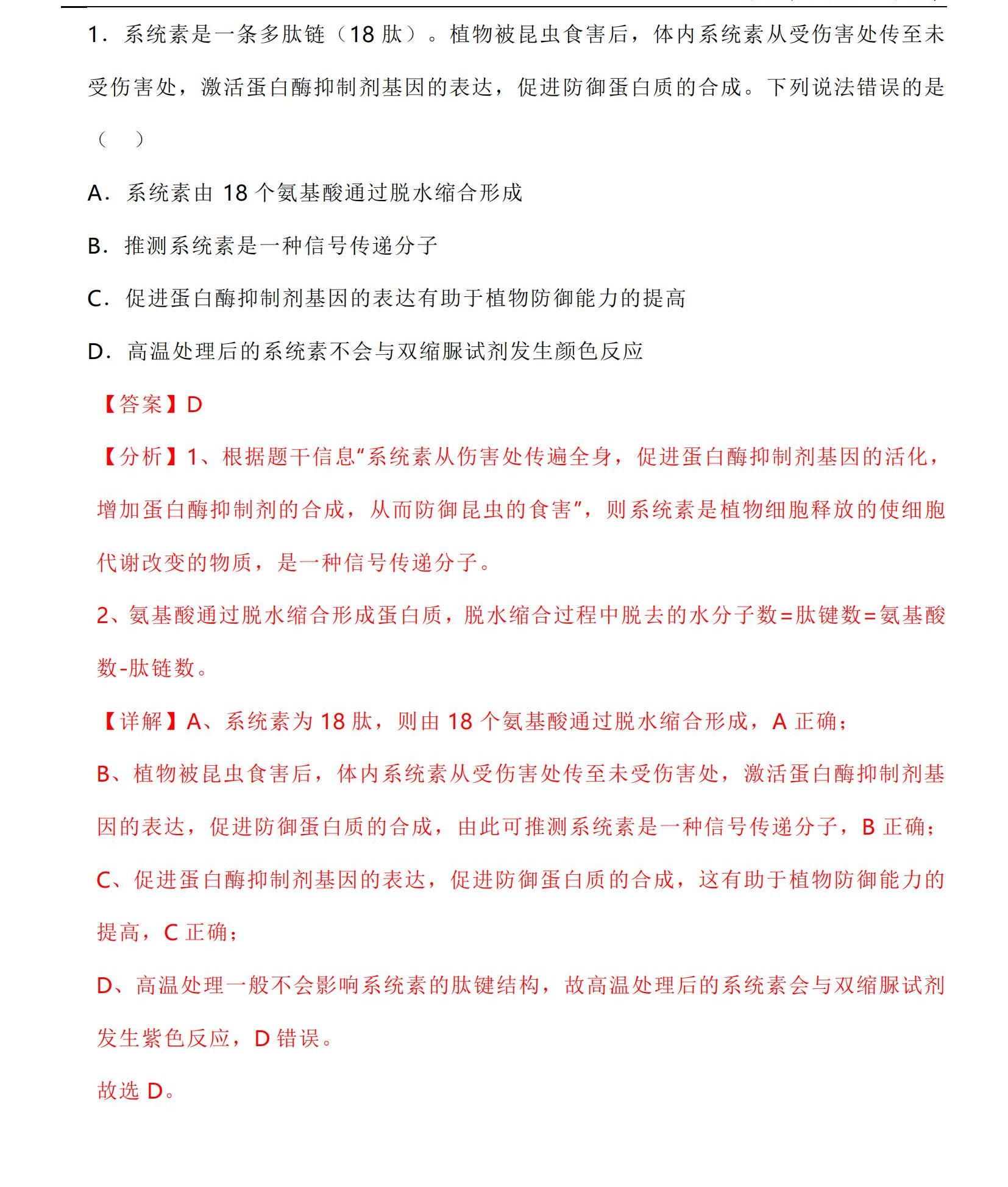
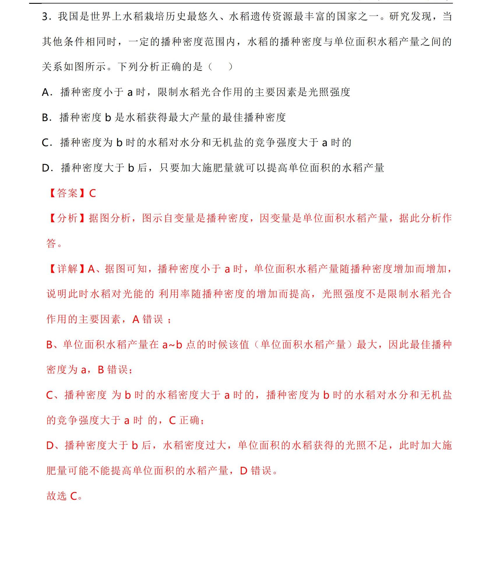
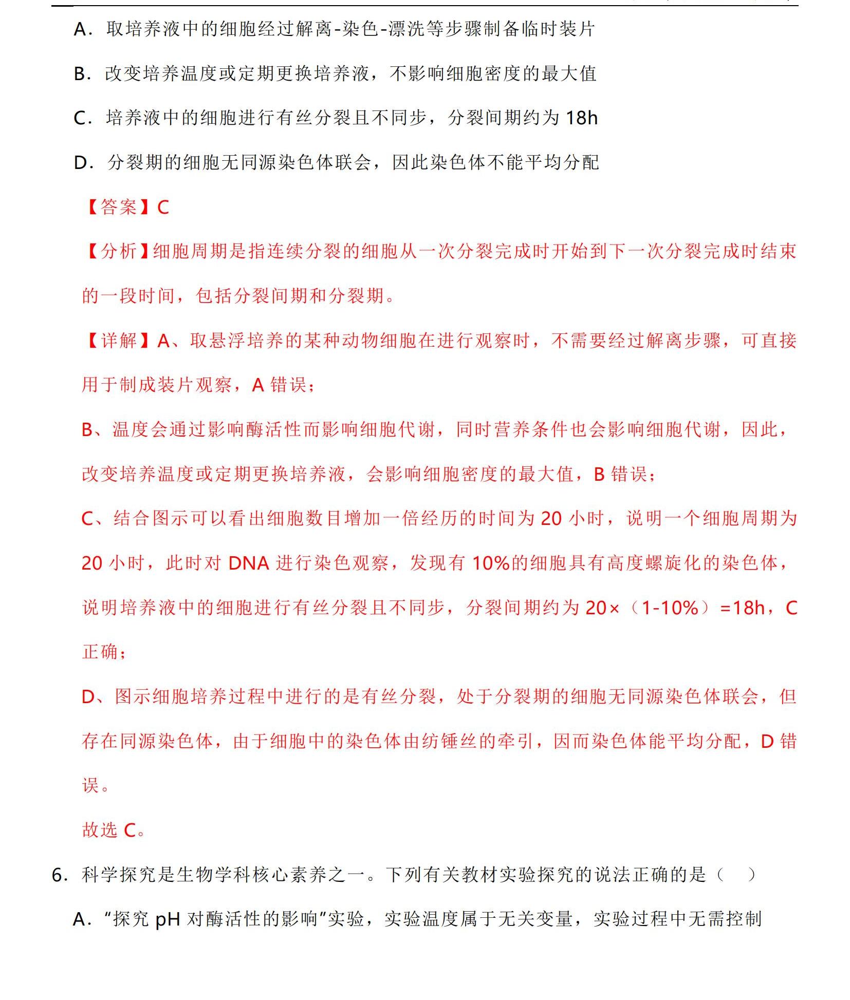
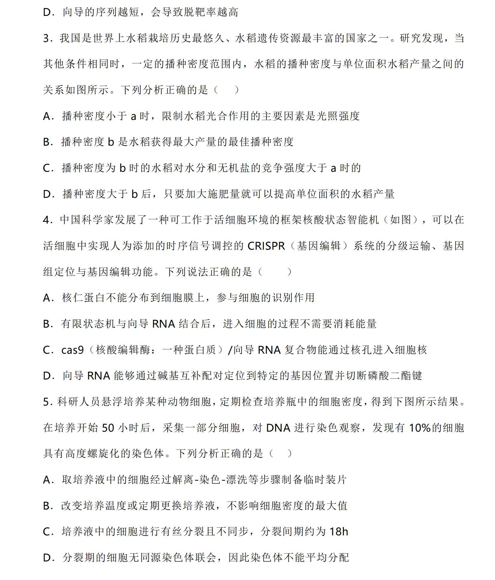
六、2024河北高考生物答案及试卷











七、2024河北高考历史答案及试卷




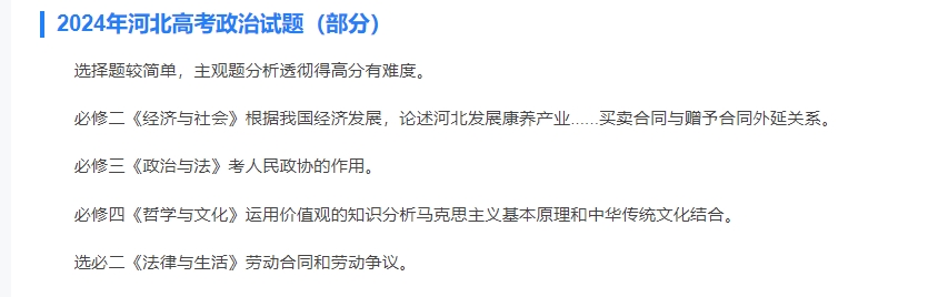
八、2024河北高考政治答案及试卷

九、2024河北高考地理答案及试卷
