2023年全国高考将于2023年6月7日进行,很多同学想知道2023高考全国甲卷真题试卷及答案汇总,为了方便大家在全国甲卷高考结束后及时估分,本文为大家整理了2023年全国甲卷高考理综真题试卷及答案解析,考生可在本文查阅全国甲卷2023年高考理综答案及试卷。
2023年全国高考将于2023年6月7日正式开考,全国甲卷的考试时间为2023年6月7日-8日,考试一共为2天,全国甲卷适用地区有四川、云南、广西、贵州、西藏等省市自治区。在高考考试中,希望大家保持良好的心态,认真对待高考,发挥出自己最好的水平,本文为全国甲卷的考生整理了2023年高考全国甲卷理综试卷及答案,高考结束后可以及时对照答案进行估分。
2023高考全国甲卷答案各科试卷及答案汇总:https://www.gk100.com/read_1461694.htm(点击查看,含全国甲卷语文、数学、英语、文综、理综6科试卷答案)
下文为全国甲卷2023高考理综试卷真题及答案解析:
1、2023年全国甲卷高考理综真题试卷
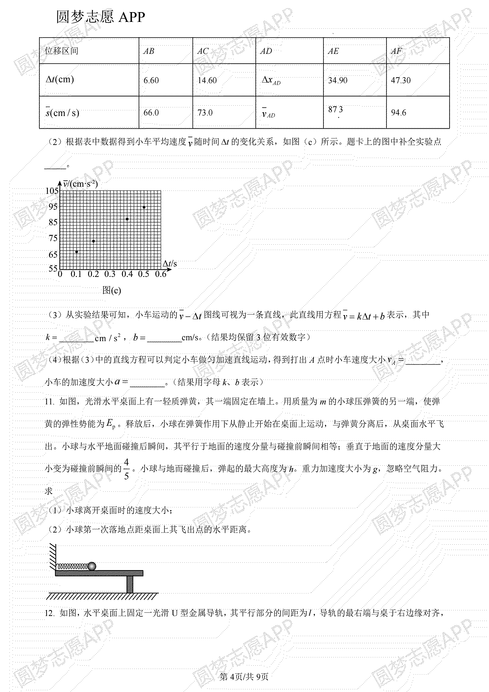
甲卷物理试卷真题:






甲卷化学试卷真题:







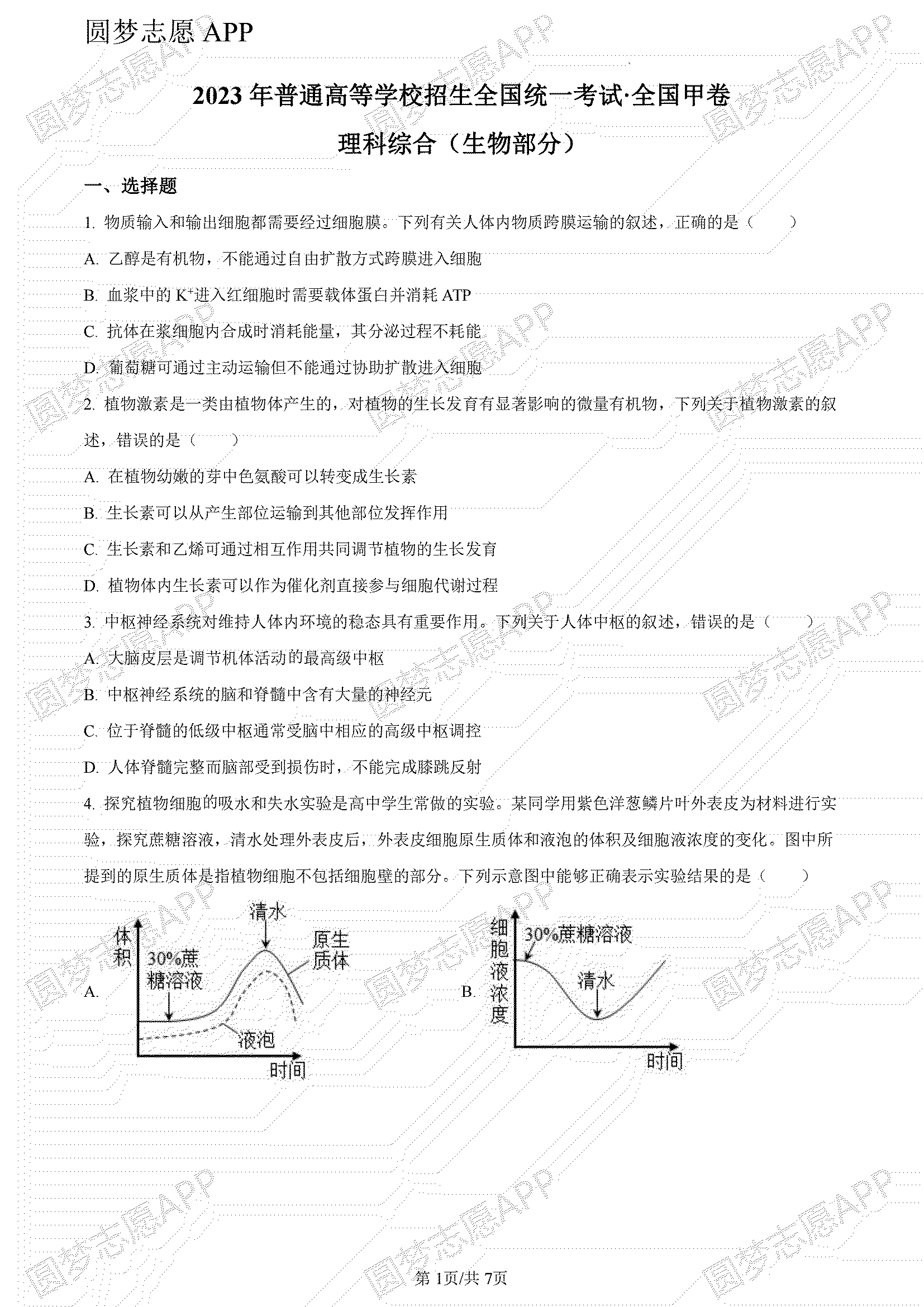
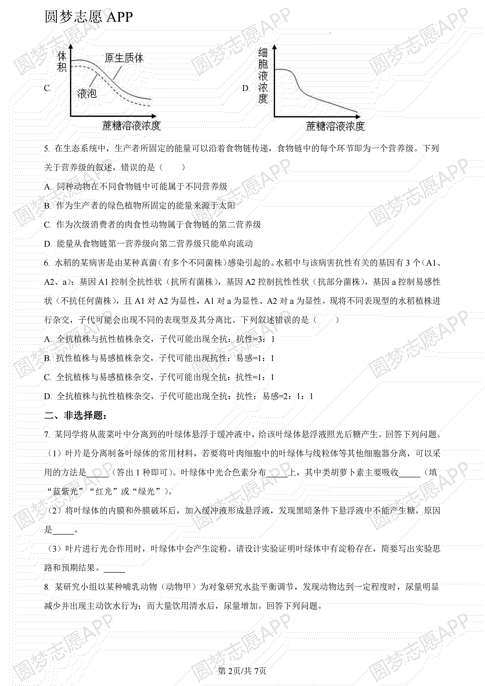
甲卷生物试卷真题:




2、2023年全国甲卷高考理综答案解析






