河南国家公费师范生毕业生去向是按校按专业分配,以华中师范大学为例:体育教育专业分配去向是许昌市、洛阳市、南阳市、商丘市、漯河市、济源市,音乐学专业分配去向是洛阳市、商丘市、漯河市、濮阳市、济源市等,各专业学生毕业后必须到分配地中小学履约任教至少6年。
2025年河南国家公费师范生招生计划总数为420人,招生专业包含数学与应用数学、物理学、化学等。下文整体汇总了详细信息,并附上了2025河南国家公费师范生录取分数线表,2026届意向考生可参考。

一、河南国家公费师范生分配去向表
在河南招生的国家公费师范生院校有6所,以下内容根据各校公布的河南省公费师范生专业履约任教范围表整理:
1、北京师范大学
国家公费师范生专业履约任教范围见下表:

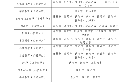
2、东北师范大学
国家公费师范生专业履约任教范围见下表:


3、华东师范大学
国家公费师范生专业履约任教范围见下表:
| 专业 | 履约任教范围 |
|---|---|
| 地理科学 | 商丘市、濮阳市 |
| 汉语言文学 | 许昌市、洛阳市、新乡市、济源市 |
| 化学 | 开封市、漯河市、濮阳市、驻马店市、安阳市 |
| 历史学 | 商丘市、漯河市、驻马店市 |
| 生物科学 | 驻马店市、三门峡市、平顶山市 |
| 数学与应用数学 | 许昌市、南阳市、新乡市、周口市、平顶山市、安阳市 |
| 思想政治教育 | 许昌市、洛阳市、南阳市 |
| 体育教育 | 洛阳市、南阳市、商丘市、漯河市、驻马店市、周口市、焦作市 |
| 物理学 | 开封市、许昌市、新乡市、漯河市、周口市、平顶山市 |
| 英语 | 濮阳市、焦作市、平顶山市 |
4、华中师范大学
国家公费师范生专业履约任教范围见下表:

5、陕西师范大学
国家公费师范生专业履约任教范围见下表:

6、西南大学
国家公费师范生专业履约任教范围见下表:

二、河南国家公费师范生招生计划
2025年河南国家公费师范生招生计划总数为420人(仅统计普通类考生,不含艺术类、体育类),其中华中师范大学108人、西南大学118人、东北师范大学90人、陕西师范大学49人、华东师范大学35人、北京师范大学20人(其中北京校区4人,珠海校区16人)。
本文篇幅有限,关于国家公费师范生院校在河南招生的专业名额分配详情可在下文自行查阅:
https://www.gk100.com/read_21247304.htm
三、河南国家公费师范生录取分数线
注:下方数据来源于各校官网/官微,目前部分院校暂未公开2025年河南国家公费师范生录取分数线。
1、华东师范大学
2025年物理类国家公费师范生在河南录取最低分647分,超特控线112分;
2025年历史类国家公费师范生在河南录取最低分639分,超特控线87分。
该校分数详情见下表:


2、华中师范大学
2025年物理类国家公费师范生在河南录取最低分628分,超特控线93分;
2025年历史类国家公费师范生在河南录取最低分617分,超特控线65分。
该校分数详情见下表:



