2023湖北省元月高三调研考试将于2023年1月9日开考,此次考试非常重要,所有科目试卷及答案届时同步更新,圆梦小编整理了湖北元月高三调研考试的所有科目试卷及答案,包括历史试卷及答案、地理试卷及答案、数学试卷及答案、语文试卷及答案等学科。
本期将公布2023湖北元月高三调研考试历史试卷及答案,以便于大家查漏补缺,不断进步,请大家持续关注高考100网站。
距离高考还有一百多天的时间,披星戴月的日子过去后,繁花似锦未来正在等着你们,预祝全国考生圆梦高考!圆梦大学!
2023湖北省元月高三调研考试试卷及答案汇总:https://www.gk100.com/read_461732931.htm (点击查看,正在持续更新中)
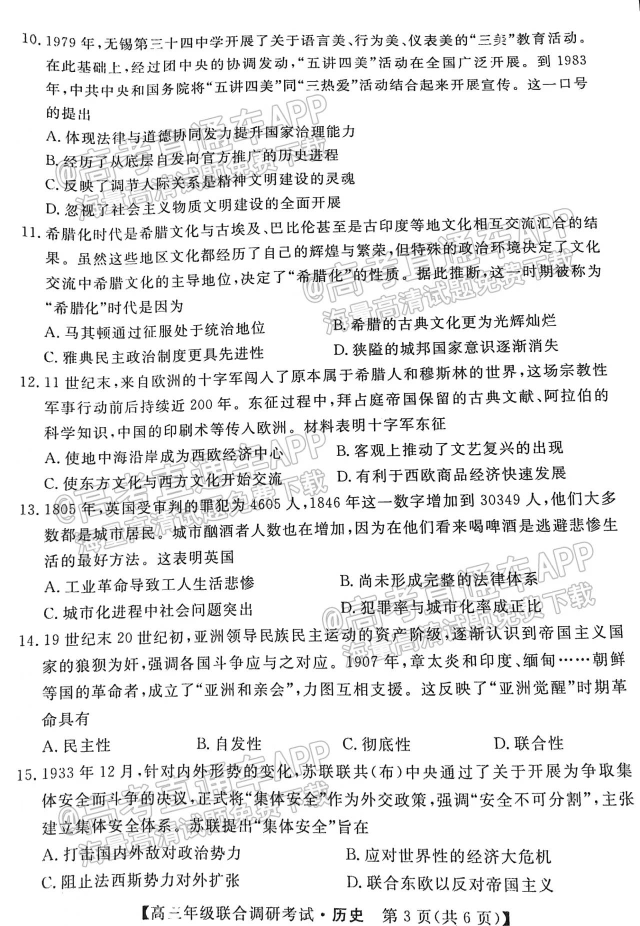
一、2023湖北元月高三调研考试历史试卷





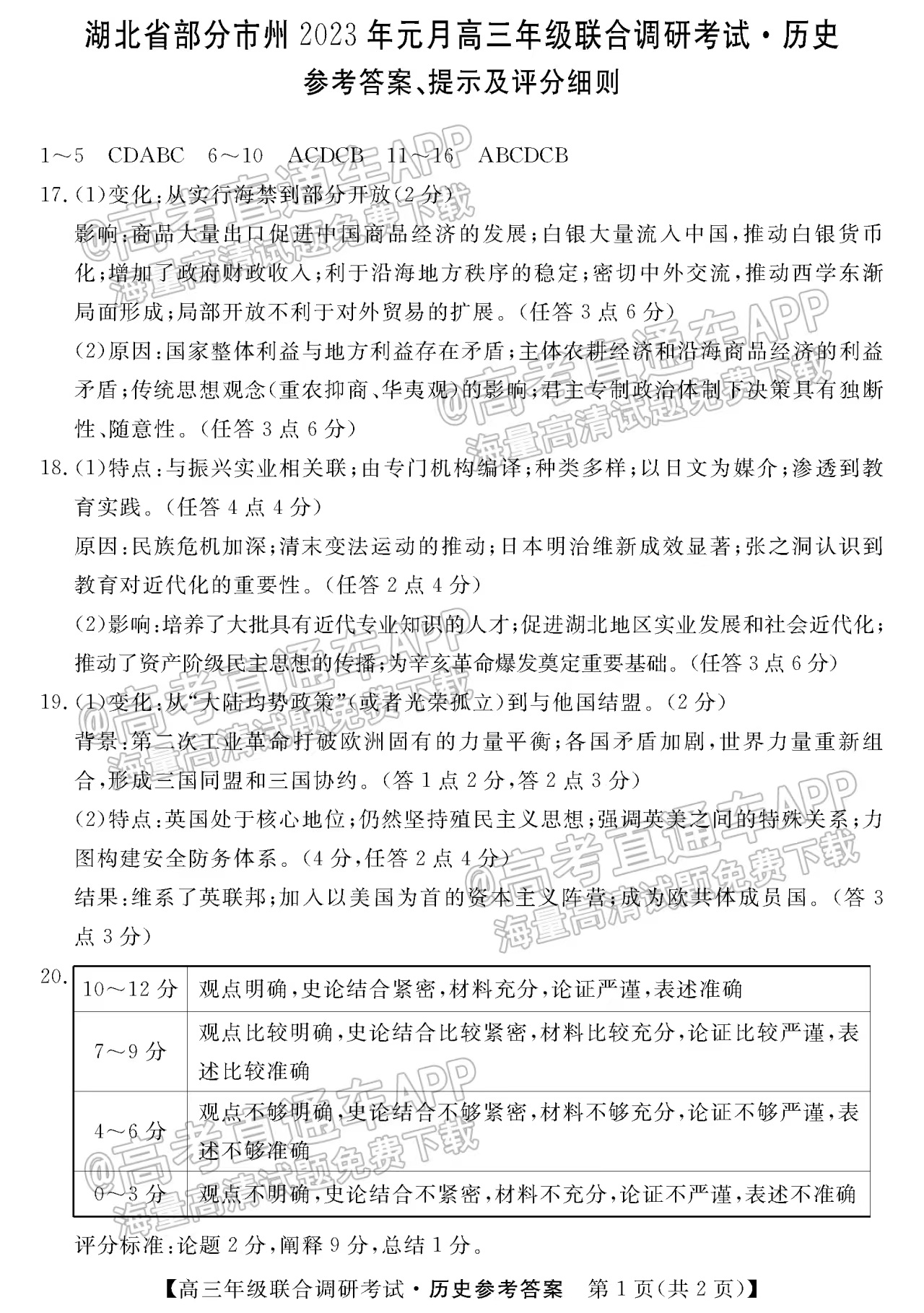
二、2023湖北元月高三调研考试历史参考答案

