张雪峰对烟草专业的看法是:烟草专业并不一定能进烟草局。烟草专业是比较小众的专业,对于烟草专业,很多考生了解的不多,不知道有哪些大学开设,也不清楚以后要学些什么。
本文将结合张雪峰谈论烟草专业时的看法带各位了解烟草专业的详情。另外,针对“千万别考烟草局”的问题,下方也有解答。
一、张雪峰谈烟草专业
张雪峰在他的短视频中谈论到烟草专业的时候,基本上都会提到烟草局,因为很多同学都觉得读了烟草专业,进烟草局就稳了。但张雪峰不这么认为,他强调说,读烟草专业不一定能进烟草局。
张雪峰提到,烟草专业如果进入烟草系统,多半是去烟站收烟叶,或者种植烟草。我们看到的很多烟草局的工作人员,大多不是毕业于烟草专业。因此,大家以为“读烟草专业大概率就能进烟草局”,其实是认知上的误区。
另外,关于烟草专业的择校问题,张雪峰向想读烟草专业的同学推荐过河南农大(河南郑州)。这所大学既非985也非211,但在烟草方面的实力很强。它有烟草专业的博士点,如果打算当烟草方向的大学老师,读这所学校是有机会且专业对口的。而且中国烟草唯一的科研院所也在河南省郑州市——郑州烟草研究院,想从事烟草研究的同学也可以考虑。
关于烟草专业,小编也梳理了一些信息以供参考:
1)烟草专业是农学学科大类下的专业,它学习的主要内容有烟草的种植、生产等。烟叶质量好坏的鉴定,香烟的营销等也是这个专业的必修课。
2)开设烟草专业的大学不多,读烟草专业可选择的范围较小。下表是2024年软科烟草专业大学排名:
| 学校名称 | 等级 | 排名 |
|---|---|---|
| 河南农业大学 | A+ | 1 |
| 贵州大学 | A+ | 2 |
| 湖南农业大学 | B | 3 |
| 云南农业大学 | B | 4 |
二、千万别考烟草局
对于“千万别考烟草局”的说法,小编的建议是:烟草局可以报,但要弄清楚招聘规则。
烟草局的全称叫做烟草专卖局。从下方的组织架构可以看到,国家烟草专卖局下设33个省烟草专卖局,这些专卖局就是毕业生们向往的单位,就业稳定,待遇也不错。
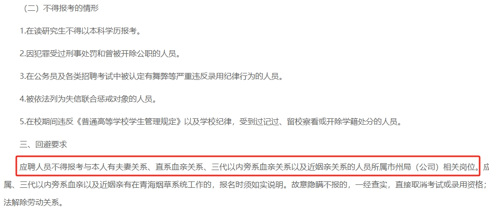
烟草局之所以被劝退,是因为的网络上有很多人都说“只有关系户才能进”,甚至有人说体制内的好职位都是“世袭制”。但从一些烟草局发布的招聘信息来看,小编觉得进烟草局是各凭本事,这些言论的不见得是真的。山东省、山西省、青海省等多个烟草局都在招聘要求中明确提出任职回避要求,要求报名者不得与在岗职工有夫妻、直系等关系。
而且烟草局的招聘有一套很严格的流程,报名之后要经过资格初审,通过初审后才能参与笔试,笔试后还有面试、考察和体检,最终才会公示录取名单。只要符合招聘要求,能力过硬,都可以报考。
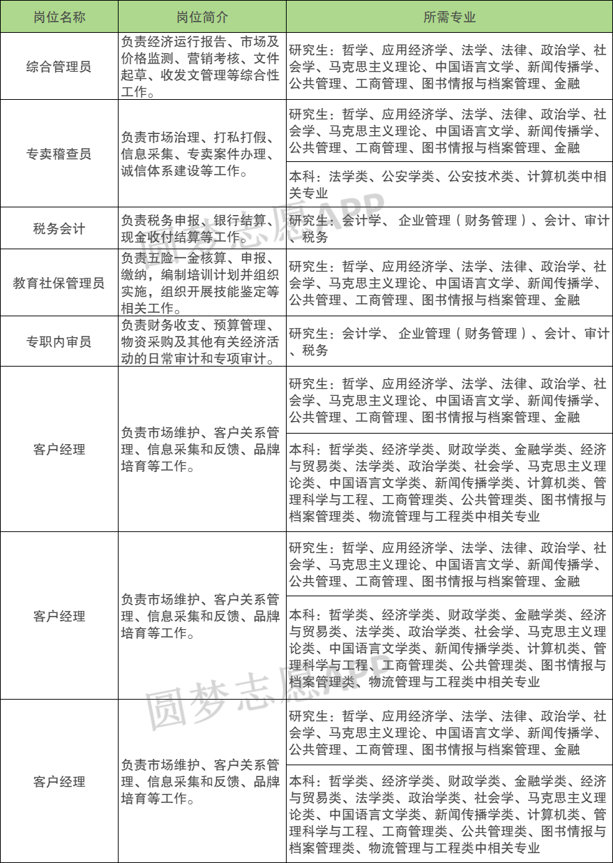
烟草局的招聘一般是校招和社招,校招的招聘对象以应届毕业生为主。招聘要求中不但会明确学历、年龄,不同招聘岗位也会对专业做出限制。
烟草局的岗位大致可分为三类:业务类、专卖类和综合类。业务类主要和营销、物流相关,专卖类工作一般是负责发放烟草专卖许可证等工作,综合类有的会负责人事管理,有的是负责财务。岗位不同,招聘要求和专业要求都不一样。
下表是根据青海省专卖局整理的部分招聘信息和要求,供大家参考。打算报考烟草局的同学可以去中国烟草官网查看以往的招聘公告,对报考烟草局很有帮助。





