本科录取结果一般会在7月中下旬公布,各省份的具体公布时间会有所差异。本期将整理2023年高考录取查询时间表,包含全国各省的高考时间计划安排,并附上高考录取结果查询入口,供同学们查阅。
一.本科录取结果什么时候公布?
本科批次主要分为本科提前批和普通本科批,在传统高考省份普通本科批还可细分为本科一批和本科二批。从已公布的2023年各批次的录取安排来看,本科提前批一般在7月初到7月中旬公布,本科批一般在7月下旬至8月初公布,各批次录取结果的具体公布时间以教育考试院发布的为准。
通常在各批次录取工作结果的1-2天后,省教育考试院就会发布各批次的院校投档分,同学们届时也可登录教育考试院查询录取结果。
二.2023年本科录取结果查询时间汇总
(一)吉林

(二)黑龙江
7.10-7.12日(7.12征集):三大招飞及本科提前批
7.15-7.16日(含征集):国家专项
7.18日:特殊类型招生
7.17-7.23日(7.22-7.23征集):本科一批(A段)
7.24-7.26日(7.25-7.26征集):本科一批(B段)
7.27-8.1日(7.31-8.1征集):本科二批(A段)
8.2-8.4日(8.3-8.4征集):本科二批(B段)
(三)北京
2023年北京高招本科批次录取日程如下:
本科提前批录取 7月6日至14日
特殊类型招生录取 7月15日
本科普通批录取 7月16日至21日
(四)天津
2023年天津各批次录取时间安排如下:
1.艺术和体育类本科批次、普通类提前本科批次:
7月初至中旬进行投档录取,预计7月15日公布录取结果。
2.普通类本科批次A阶段:
7月中旬至下旬进行投档录取,预计7月21日公布录取结果。
3.普通类本科批次A阶段及艺术类、体育类本科批次征询:
7月22日至7月23日填报志愿,预计7月26日公布录取结果。
4.普通类本科批次B阶段:
7月下旬进行投档录取,预计7月28日公布录取结果。
5.普通类本科批次B阶段征询:
7月29日至7月30日填报志愿,预计8月3日公布录取结果。
(五)山东
1.普通类
1)提前批
查询结果时间:7月12日
查询结果时间:7月16日(普通类本科提前批第二次投档录取查询)
包括军事、公安、航海、消防、公费生(师范、医学、农科)、综合评价招生、高水平运动员、飞行技术、部分高校的马克思主义理论专业和紧缺涉农试点专业等类型的本科招生
查询结果时间:7月12日
飞行技术、定向培养军士生等类型的专科招生。
2)特殊类型批
查询结果时间:7月22日下午
包括教育部高校专项计划、高校高水平艺术团等本科招生。
3)常规批
结果查询时间:7月22日。(普通类常规批第1次志愿投档录取)
结果查询时间:7月30日。(普通类常规批第2次志愿投档录取)
结果查询时间:8月3日。(普通类常规批第3次志愿投档录取)
包括未列入提前批和特殊类型批的其他本、专科招生。实行分段填报志愿、分段录取的办法。
2.艺术类
1)本科提前批
结果查询时间:7月11日。
结果查询时间:7月16日。(艺术类本科提前批第二次投档录取查询)
包括独立设置的艺术院校、参照独立设置艺术院校执行的其他院校,部属高校及部分省属高校除美术类专业之外的艺术类专业,省属公费师范生专业招生。
2)本科批
查询结果时间:7月19日。(艺术类本科批第1次志愿投档录取)
查询结果时间:7月23日。(艺术类本科批第2次志愿投档录取)
查询结果时间:7月27日。(艺术类本科批第3次志愿投档录取)
除提前批之外的所有艺术类本科招生。
3.体育类
1)提前批
查询结果时间:7月12日。
查询结果时间:7月16日。(体育类提前批第2次志愿投档录取结果)
包括省属公费师范生体育专业本科招生。
2)常规批
查询结果时间:7月19日。(体育类常规批第1次志愿投档录取查询)
查询结果时间:7月30日。(体育类常规批第2次志愿投档录取查询)
查询结果时间:8月3日。(体育类常规批第3次志愿投档录取查询)
包括未列入提前批的其他本、专科招生。实行分段填报志愿、分段录取的办法。
(六)河南
7月8日-10日:本科提前批
7月11日:国家专项计划本科批
7月19日-21日:本科一批
7月22日:地方专项计划本科批
7月30日-8月1日:本科二批
7月10日:体育额本科
7月8日-11日:艺术类本科提前批
7月17日-18日:艺术本A段
7月22日:艺术本B段
7月8日-10日:对口本科
(七)安徽

(八)江苏
2023年江苏省普通高校招生本科录取批次和时间安排如下:
1.普通类
本科提前批次:7月8日—14日录取
本科批次:7月18日—25日录取
本科提前批次包括军事、公安政法、航海、地方专项计划、乡村教师定向培养计划、农村订单定向医学生免费培养计划、其他院校(主要包括部分院校外国语言文学类专业,相关院校的飞行技术专业以及部分有特殊招生要求的高校等)。强基计划、综合评价招生(A类高校)等类型的录取,安排在本科提前批次投档前完成。高校专项计划、综合评价招生(B类高校)、高水平艺术团、高水平运动队等类型的录取,安排在本科提前批次录取后、本科批次投档前完成。
2.体育类、艺术类
本科提前批次:7月8日—17日录取(其中艺术类分为3小批);
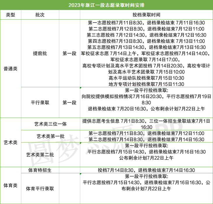
(九)浙江

(十)江西
2023年江西本科批次录取安排如下:
1.提前批本科:7月8—13日(艺术类16日结束);
2.第一批本科文理类(含高校专项,高水平艺术团、运动队,国家专项、地方专项、苏区专项等)、体育类:7月14—23日;艺术类本科平行志愿:7月17—22日;
3.第二批本科(文理类,体育类,三校生文理类):7月24日—8月1日;艺术类本科单志愿、三校生类艺术本科:7月23-30日;
(十一)广东
2023年广东提前批安排在7月9日到16日进行,本科批次7月16日到31日进行
(十二)广西
2023年广西本科批次录取安排如下:


(十三)湖北

(十四)湖南
2023年湖北本科批次录取安排如下:

(十五)陕西
2023年陕西本科批次录取安排如下:

(十六)甘肃
2023年甘肃省普通高考招生录取7月5日开始,8月20日结束。
(十七)宁夏
2023年宁夏本科批次录取时间安排如下:
1.提前录取院校或专业(不含艺术本科,含提前一批高职专科):7月7日至15日。
2.艺术本科:7月5日至17日。
3.第一批本科(含地方专项计划、预科和定向):7月16日至23日。
4.第二批本科(含地方专项计划、预科和定向):7月24日至31日。
(十八)上海
| 2023年上海本科批次录取时间安排 | |
|---|---|
| 时间 | 录取批次 |
| 7月7日晚上 | 零志愿批次录取 |
| 7月7日-17日晚上 | 本科提前批次、本科艺体批次院校录取 |
| 7月18日 | 地方农村专项计划批次录取 |
| 7月19日-8月1日 | 本科普通批次院校录取(包括2次征求志愿) |