宁夏国家专项计划招生学校有防灾科技学院、东南大学、天津医科大学、西安交通大学等,2025年宁夏国家专项计划最低录取分数线:历史类438分、物理类408分。历史类收分最低的是山东师范大学、物理类收分最低的是中国石油大学(北京)克拉玛依校区。
一、宁夏国家专项计划院校名单
宁夏回族自治区实施国家专项计划招生的大学一共是127所。
宁夏127所国家专项大学名单完整版:
下面是宁夏国家专项计划实施区域名单(8个):
原州区、西吉县、隆德县、泾源县、
彭阳县、海原县、同心县、盐池县
二、宁夏国家专项录取分数线
1、历史类
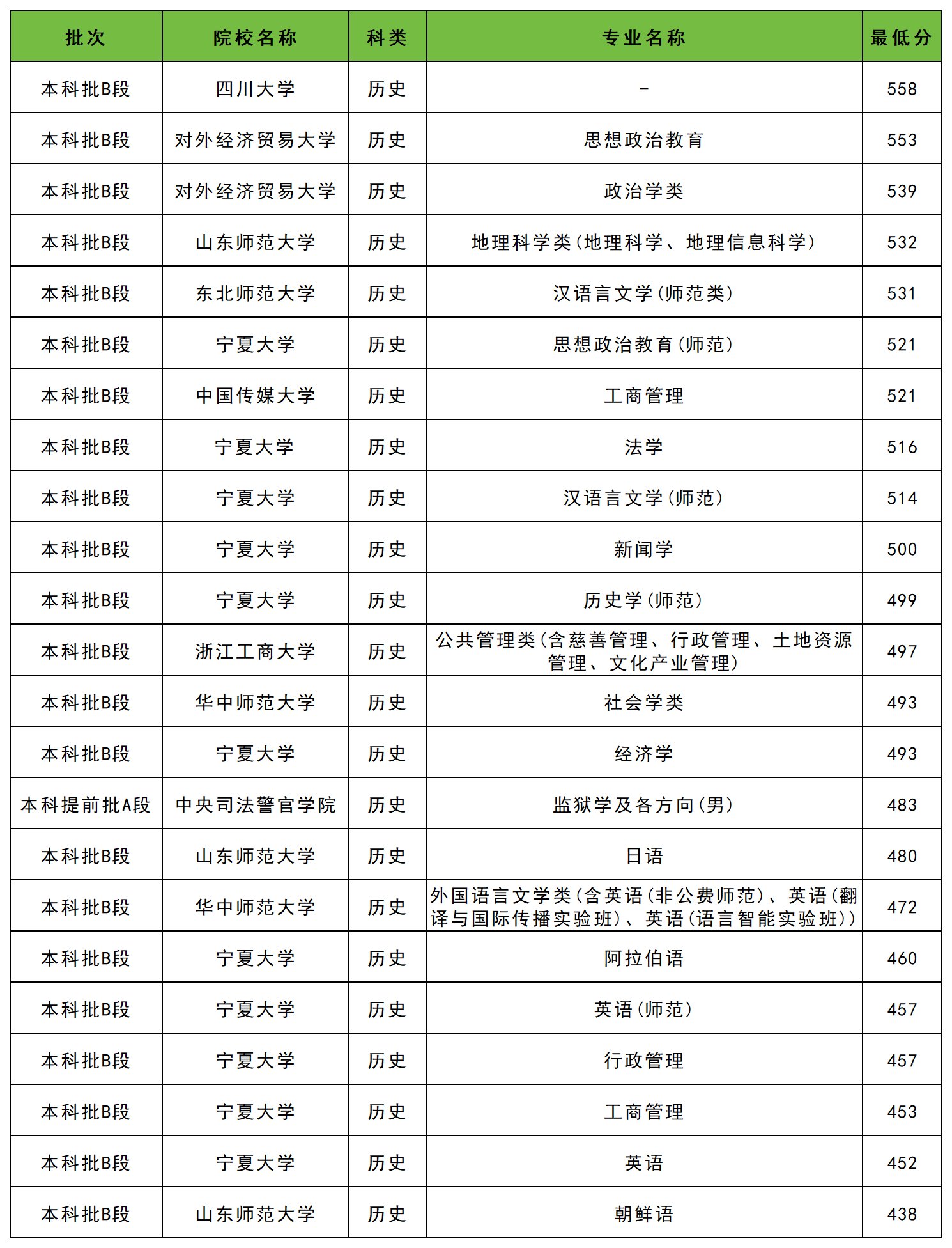
2025年宁夏国家专项历史类录取分数线位于438分到558分之间,各学校各专业最低分如下。
对外经济贸易大学:思想政治教育553分、政治学类539分;
山东师范大学:地理科学类(地理科学、地理信息科学)532分、日语480分、朝鲜语438分;
东北师范大学:汉语言文学(师范类)531分;
中国传媒大学:工商管理521分;
浙江工商大学:公共管理类(含慈善管理、行政管理、土地资源管理、文化产业管理)497分;
华中师范大学:社会学类493分、外国语言文学类(含英语((非公费师范)、英语(翻译与国际传播实验班)、英语(语言智能实验班))472分;
中央司法警官学院:监狱学及各方向(男)483分。

2、物理类
2025年宁夏国家专项物理类录取分数线位于408分到604分之间,收分最低的是中国石油大学(北京)克拉玛依校区金融学专业,收分最高的是华东师范大学生物科学(公费师范)专业,各校各专业具体分数线如下。
中国人民公安大学:公安专业(男,公安技术类)537分;
中国传媒大学:电子信息工程534分;
上海财经大学:法学530分;
北京中医药大学:中药学529分;
东北师范大学:经济学类513分;
江南大学:化学工程与工艺497分;
浙江工商大学:计算机类(含计算机科学与技术、软件工程、信息安全)487分;
沈阳建筑大学:机械设计制造及其自动化470分;
吉林农业大学:工商管理类444分;
沈阳农业大学:农学435分。
2025年宁夏国家专项计划大学物理类录取分数线一览表(含专业分):



