青海国家专项计划招生学校有东华大学、西安交通大学、厦门大学、北京大学等,2025年青海国家专项计划最低录取分数线:历史类448分、物理类398分。历史类收分最低的是中国劳动关系学院、物理类收分最低的是防灾科技学院。
一、青海国家专项计划院校名单
青海实施国家专项计划招生的大学一共有130所。
青海130所国家专项大学名单完整版:
青海国家专项计划实施区域涵盖西宁市城西区、城东区、城中区、城北区和青海油田以外各考区的农(牧)业家庭户籍。
二、青海国家专项录取分数线
1、历史类
2025年青海国家专项历史类录取分数线位于448分到553分之间,各学校各专业最低分如下。
东北师范大学:汉语言文学(师范类)553分;
华东理工大学:法学537分;
对外经济贸易大学:思想政治教育534分;
中南大学:社会学527分;
中国传媒大学:工商管理499分;
延边大学:国际政治483分;
中国刑事警察学院:侦查学(男)481分、警犬技术(男)456分。

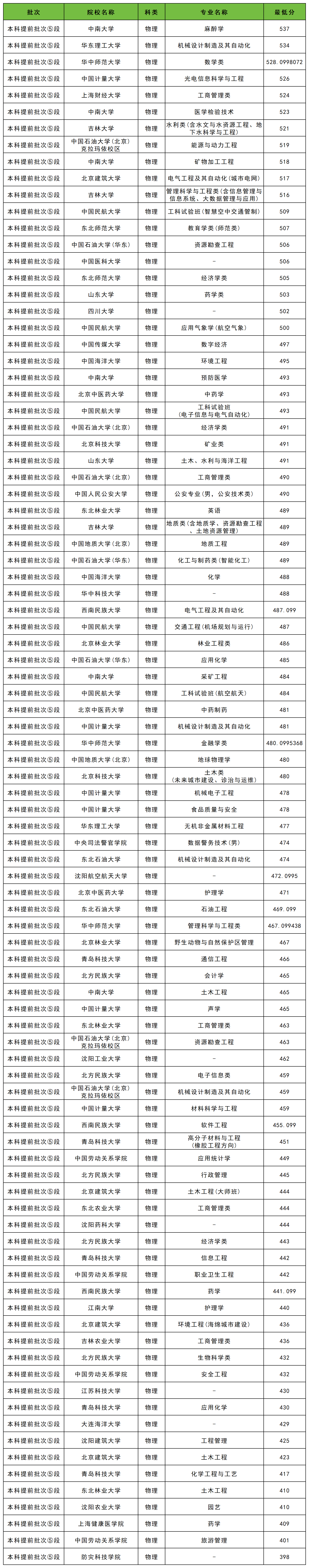
2、物理类
2025年青海国家专项物理类录取分数线位于398分到537分之间,收分最低的是防灾科技学院,收分最高的是中南大学麻醉学专业,各校各专业具体分数线如下。
上海财经大学:工商管理类524分;
山东大学:药学类503分,土木、水利与海洋工程491分;
中国传媒大学:数字经济497分;
北京林业大学:林业工程类486分、野生动物与自然保护区管理467分;
东北农业大学:工商管理类444分;
江南大学:护理学440分;
吉林农业大学:工商管理类436分;
沈阳建筑大学:工程管理425分;
沈阳农业大学:园艺410分;
上海健康医学院:药学409分。
2025年青海国家专项计划大学物理类录取分数线一览表(含专业分):



